Canis edwardii
Canis edwardii (denominado a veces lobo de Edward) es una especie extinta de Canidae que vivió en la mayor parte de América del Norte desde la edad del Blancano del Plioceno hasta el Irvingtoniano a mediados del Pleistoceno, viviendo desde hace 4,9 millones de años hasta hace unos 300 000 años.[1] Está relacionado con los chacales actuales.

| Canis edwardii | ||
|---|---|---|
| Rango temporal: Plioceno-Pleistoceno | ||
![]() | ||
| Taxonomía | ||
| Reino: | Animalia | |
| Filo: | Chordata | |
| Clase: | Mammalia | |
| Orden: | Carnivora | |
| Familia: | Canidae | |
| Género: | Canis | |
| Especie: |
†C. edwardii Gazin, 1942 | |
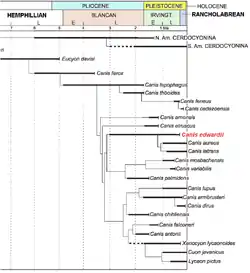
Fue contemporáneo de otras varias especies de cánidos como Canis dirus (1.80 Ma—11000 años), Canis lepophagus (10.3—1.8 Ma), Canis armbrusteri (1.8 Mya—300000 años), Canis rufus (1-2 Ma-presente), y el lobo gris (3.5 Ma—presente).
Taxonomía
Canis edwardii fue nombrado por Gazin in 1942. Esta especie fue sinonimizada subjetivamente con Canis lupus (el lobo gris) en 1954 por B. Kurten en 1974 y por B. Kurten y E. Anderson en 1980,[2][3] pero actualmente se acepta su validez.[4]
Morfología
Masa corporal
Un espécimen fue examinado por Legendre y Roth para determinar su masa corporal, estimándose en 35 kilogramos, mientras que otro ejemplar se estimó que pesaba 31 kilogramos.[5]
Referencias
- PaleoBiology Database: Canis edwardii, age range and collections
- Acta Zoologica Fennica 140:1-38
- B. Kurten and E. Anderson. 1980. Pleistocene mammals of North America 1-442
- Tedford et al., 2009, Bulletin of the American Museum of Natural History 325:124
- S. Legendre and C. Roth. 1988. Correlation of carnassial tooth size and body weight in recent carnivores (Mammalia). Historical Biology 1(1):85-98
