Distribución logística
En la teoría de la probabilidad y estadística, la distribución logística es una distribución de probabilidad continua cuya función de distribución es la función logística, que aparece en el contexto de la regresión logística y determinados tipos de redes neuronales. Es similar a la distribución normal en forma pero tiene colas más pesadas (mayor curtosis).
| Distribución logística | ||
|---|---|---|
![]() Función de densidad de probabilidad | ||
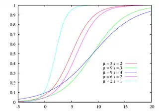
![]() Función de distribución de probabilidad | ||
| Parámetros |
localización (real) escala (real) | |
| Dominio | ||
| Función de densidad (pdf) | ||
| Función de distribución (cdf) | ||
| Media | ||
| Mediana | ||
| Moda | ||
| Varianza | ||
| Coeficiente de simetría | ||
| Curtosis | ||
| Entropía | ||
| Función generadora de momentos (mgf) |
for , Beta function | |
| Función característica |
for | |
Especificación
Sean una variable aleatoria continua, y , si tiene una distribución logística con parámetros y entonces escribiremos .
Función de densidad
Su función de densidad es:
Nótese que esta función puede expresarse en términos del cuadrado de la función secante hiperbólica, por lo que en ocasiones puede referirse a esta distribución como la distribución secante hiperbólica.
En particular, cuando y entonces la función de densidad se reduce a
y en tal caso decimos que se trata de la distribución logística estándar.
Función de distribución
La distribución logística recibe su nombre por su función de distribución, que pertenece a la familia de las funciones logísticas. La función de distribución de la distribución logística también es una versión escalada de la tangente hiperbólica.
Parametrización alterna
Si se realiza la sustitución , la función de densidad queda de la forma:
Función de distribución inversa
La inversa de la función de distribución (función cuantil) de la distribución logística es una generalización de la función logit, su derivada es llamada la función de densidad cuantil y están definidas por
Propiedades
Si entonces la variable aleatoria satisface algunas propiedades:
Media
La media de es , esto es,
para demostrar este resultado se parte de la definición de esperanza
haciendo el cambio de variable
obtenemos
Nótese que la primera integral vale cero, esto es
pues se está integrando una función impar sobre un intervalo simétrico por lo que
Momentos de orden superior
El -ésimo momento central puede ser expresado en términos de la función cuantil:
Esta integral es conocida[1] y puede expresarse en términos de los números de Bernouilli:
Aplicaciones
La distribución logística ha sido usada extensamente en áreas como:
- Biología: para describir cómo se comportan las especies en entornos competitivos[2]
- Epidemiología - para describir la propagación de epidemias[3]
- Psicología - para describir el proceso de aprendizaje[4]
- Tecnología - para describir cómo las tecnologías se popularizan y compiten entre sí[5]
- Marketing - para estudiar la difusión de nuevos productos[6]
- Energía - para estudiar la difusión y sustitución de unas fuentes de energía primarias por otras[7]
El cálculo del elo en ajedrez utiliza actualmente la distribución logística en lugar de la normal con la que fue diseñado originalmente.
Distribuciones relacionadas
- Si entonces .
- Si entonces .
- Si entonces .
- Si entonces .
- Si log(X) sigue la distribución logística, entonces X sigue la distribución log-logística y X - a la distribución log-logística desplazada.

Aplicaciones
En la hidrología se presume que precipitaciones y descagas de ríos de larga duración (por ejemplo mensuales o anuales) siguen una distribución normal de acuerdo al teorema del límite central. [9]
Sin embargo esta distribución require una aproximación numérica para calcular las probabilidades. Ya que la distribución logística, que se soluciona analíticamente, es semejante a la normal, esta se deja utilizar en su lugar.
La imagen azul ilustra un ejemplo del ajuste de la distribución logística a datos de lluvia mensual de octubre y muestra los intervalos de confianza basados en la distribución binomial.
Véase también
- Distribución logística generalizada
- Regresión logística
- Función sigmoidal
Notas
- (sucesión A001896 en OEIS)
- P. F. Verhulst, "Recherches mathématiques sur la loi d'accroissement de la population", Nouveaux Mémoirs de l'Académie Royale des Sciences et des Belles-Lettres de Bruxelles, vol. 18 (1845); Alfred J. Lotka, Elements of Physical Biology, (Baltimore, MD: Williams & Wilkins Co., 1925).
- Theodore Modis, Predictions: Society's Telltale Signature Reveals the Past y Forecasts the Future, Simon & Schuster, New York, 1992, pp 97-105.
- Theodore Modis, Predictions: Society's Telltale Signature Reveals the Past y Forecasts the Future, Simon & Schuster, New York, 1992, Chapter 2.
- J. C. Fisher y R. H. Pry , "A Simple Substitution Model of Technological Change", Technological Forecasting & Social Change, vol. 3, no. 1 (1971).
- Theodore Modis, Conquering Uncertainty, McGraw-Hill, New York, 1998, Chapter 1.
- Cesare Marchetti, "Primary Energy Substitution Models: On the Interaction between Energy y Society", Technological Forecasting & Social Change, vol. 10, (1977).
- CumFreq software para adecuación de distribuciones de probabilidad
- Ritzema (ed.), H.P. (1994). Frequency and Regression Analysis. Chapter 6 in: Drainage Principles and Applications, Publication 16, International Institute for Land Reclamation and Improvement (ILRI), Wageningen, The Netherlands. pp. 175-224. ISBN 90-70754-33-9.

