El librero de Kabul
El librero de Kabul es una novela escrita por la autora noruega Åsne Seierstad en 2002. El libro describe la vida de un librero que vive en Kabul y cómo va cambiando su vida a lo largo de las diferentes épocas que vive la capital afgana: la época de Zahir Shah, la intervención soviética, el régimen talibán y la ocupación tras la guerra.
| El librero de Kabul | ||
|---|---|---|
| de Åsne Seierstad | ||
| Género | Novela histórica | |
| Edición original en noruego | ||
| Título original | Bokhandleren I Kabul-Et Familiedrama | |
| Editorial |
| |
| País | Noruega | |
| Fecha de publicación | 2002 | |
| Edición traducida al español | ||
| Traducido por | Sara Hoyrup y Marcelo Covián | |
| Artista de la cubierta | Romi Sanmartí | |
| Editorial | Maeva | |
| País | Noruega | |
| Páginas | Edición tapa blanda: 256 | |
| Serie | ||
Ciento y un días: crónicas de una guerra | El librero de Kabul | De espaldas al mundo |
Contexto
Tras cubrir los acontecimientos de la Guerra de Kosovo, Åsne Seierstad viajó a Afganistán a cubrir la guerra contra los talibanes. Llegó a Afganistán en otoño de 2001, y allí pasó varios meses tras la caída del régimen. Esto le permitió vivir con la familia de un librero de Kabul, Sultán Khan, y ver desde dentro cómo es una familia afgana. Además, Seierstad tenía la ventaja de ser una mujer occidental en una sociedad en la que a la mujer musulmana no se le permite estar con hombres desconocidos. Por ello, su condición de mujer occidental le permitió alternar los ambientes masculinos con los femeninos, algo impensable para una mujer afgana.
Argumento
Sultán Khan es un librero afgano. Es un gran amante de las humanidades, las artes y la poesía de su país. Sin embargo, las diferentes crisis que se suceden en su país van complicando su trabajo. A través de su vida el autor nos describe la forma de vivir de los afganos, sus penurias, la falta de derechos de las mujeres y la opresión a la que se ven forzadas.
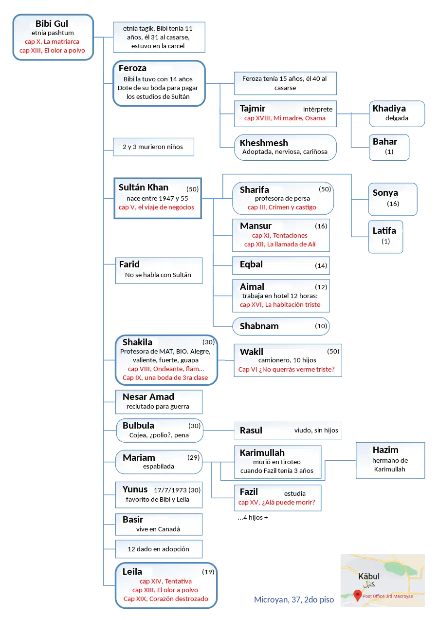
Personajes

Los números entre paréntesis indican la edad aproximada del personaje en los años principales del relato, sobre el año 2000.

