MC-14
MC-14 es una abreviatura de método científico consistente en 14 etapas.

El proceso de investigación no es una simple colección de "métodos científicos". Los científicos y otros investigadores no proceden de una forma casual o fortuita. Cientos de pruebas y errores, investigación, discusiones y debates conducen a la realización de un modelo general de método científico.
Las 14 etapas del método científico
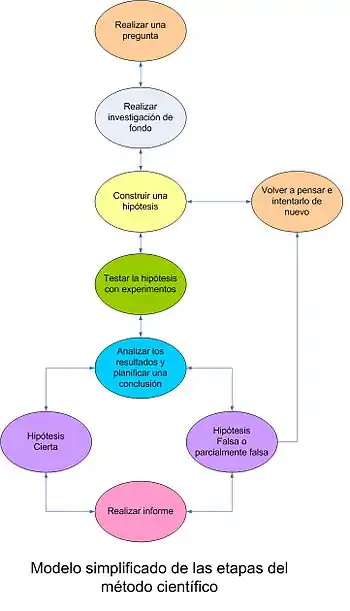
El método científico es neutral al tema presentado y puede ser dividido en un proceso de 14 etapas o pasos bien descritos que se conoce como método científico de 14 etapas o pasos, o MC-14 (SM-14 en inglés).
Las etapas se pueden dividir en once etapas principales y tres ingredientes de apoyo o extra. Las etapas principales se agrupan en secciones o partes según los objetivos que deben alcanzarse en cada una de ellas. Aun así, aunque las etapas se listen en un orden típico, el método no está limitado a un orden determinado o fijo, en realidad permiten ser realizadas en distinto orden y de manera flexible. Es decir, en la práctica, al hacer uso de las etapas habrá vueltas hacia atrás, saltos, comienzos falsos, ciclos, subproblemas y otras divergencias al seguimiento lineal presentado en función de la complejidad del problema que se trate.
Los ingredientes de apoyo se añaden para ayudar a entender en qué consiste el método a las personas y para ayudar a enseñarlo a estudiantes y otros. Presentar solo las etapas no permite ver todo el cuadro o tener visión general del sistema. El método científico es el método maestro de todos los métodos.
- Etapas principales
- Sección 1: Observación
- Etapa 1: Observación curiosa
- Etapa 2: ¿Existe algún problema?
- Etapa 3: Objetivos y planificación
- Etapa 4: Búsqueda, exploración y recopilación de pruebas
- Sección 2: Inducción o deducción
- Sección 3: Hipótesis: Se realiza la predicción de resultados de nuevas observaciones (se evita caer en la falacia del francotirador)
- Etapa 7: Realización de hipótesis, conjeturas y suposiciones
- Sección 4: Prueba de hipótesis por experimentación
- Etapa 8: Experimentación, prueba y cuestionamiento de las hipótesis o antítesis
- Sección 5: Análisis y conclusiones
- Etapa 9: Realización de conclusiones
- Etapa 10: Prórroga o dilación de afirmaciones o juicios de valor
- Sección 6: Tesis o teoría científica
- Etapa 11: Desarrollo de la teoría y envío a revisión por pares
Ingredientes de apoyo:
El sistema completo de ciencia y la resolución de problemas
La fórmula MC-14 abraza el sistema completo de ciencia, sus fases, técnicas usadas, principios procedimentales y teorías, atributos y habilidades requeridas y envío a revisión por pares es vista en la etapa 11.
Etapa 1: Observación curiosa
La observación curiosa es el comienzo del proceso inductivo. El descubrimiento de nuevos problemas, ideas, teorías, decisiones necesarias y prevención de problemas normalmente comienzan con la observación curiosa de nuestros sentidos.
Los instrumentos y las herramientas pueden usarse para extender nuestros sentidos. Se debe usar la propia percepción y proyección visual. Usar el razonamiento, la imaginación y la introspección. Estar en un buen estado de ánimo, motivado y sensible a lo que te rodea puede ayudar.
El planteamiento de un problema
No existe una respuesta para el origen particular de los problemas. Los orígenes más frecuentes son:
- Cosas que se perciben como capaces de cubrir necesidades, o cosas que te irritan o te dejan perplejo.
- Lluvia de ideas - Se puede realizar una tormenta de ideas para encontrar problemas o campos de investigación.
- Interés específico o experiencia previa - Se decide investigar un resultado sorprendente, una opinión o prejuicio propio o de otro determinado, un interés de conocimiento, una oportunidad, una controversia, observación, una reflexión, una pista o una combinación de otros factores.
- Problema asignado o sugerido - Es un problema específico en cualquier campo a resolver.
Etapa 2: ¿Existe algún problema?
Una vez se encuentra el problema, es necesario definirlo. Una buena forma de definir el problema es enunciarlo mediante una pregunta. Un ejemplo sería definir ciencia que podría enunciarse sencillamente como ¿qué es ciencia? y a partir de ahí intentar definir el problema inherente en la pregunta.
Una idea, problema o decisión debería presentarse como una pregunta, porque:
- Te anima a mantener una mente abierta y en búsqueda de la verdad y no a probar una afirmación
- Una pregunta es una herramienta y una guía para el razonamiento productivo sobre la resolución de un problema
Definir el problema te permite:
- Saber la dirección más probable para su resolución
- Te previene del gasto innecesario de tiempo en caso de ser irresoluble
- Un problema bien definido permite soluciones alternativas
- Un problema bien definido es un problema medio resuelto
Técnicas que te ayudan a entender el problema son:
- Considerar el propósito, el objetivo, criterios, y significancia del problema
- Dibujar, usar modelos, elementos numéricos y de conceptos o símbolos, analogías, atributos y características
- Aunque ya hubiera estudios empieza desde el principio o lo más básico hasta entenderlo
- Descartes en su método, (1637), aconsejaba:
- No aceptar nada por verdadero que no tengas claro que lo es
- Divide y vencerás. Dividir cada dificultad en tantas partes como te sea posible
- Comienza por lo fácil y simple de conocer
- Revisa para evitar que no se ha omitido por ver algo
Etapa 3: Objetivos y planificación
Se debe apuntar cuales son los objetivos que se desean alcanzar al resolver el problema.
- Los objetivos deben ser realistas, flexibles y con posibilidad de cambiarlos
- Establecer prioridades en caso de disponer objetivos más importantes que otros
- Identificar fechas límite, etapas para su finalización Diagrama de Gantt
Para realizar una buena planificación se deben tener en cuenta estos aspectos:
- Planificar soluciones rápidas y evitar pérdida de tiempo y esfuerzo.
- Inducir teorías, conceptos y principios básicos relacionados con el problema
- Considerar romper o dividir el problema en subproblemas a los que se le pueda aplicar un plan específico
- El plan debe ser flexible. No empezar con un plan muy detallado ya que los problemas complejos cambian con frecuencia.
- Búsqueda de experimentos en el área de interés. Investigar por métodos que puedan probar o testar las soluciones planificadas
- Problemas similares pueden haber sido resueltos. Revisar para beneficiarse de la experiencia
Etapa 4: Búsqueda, exploración y recopilación de pruebas
Éste es el centro de la resolución de problemas. Se empieza buscando por todas partes, explorando todos los puntos de vista, pistas, y fuentes de información.
Se toman los principios básicos de la documentación que se ha leído, visto o escuchado. Se recopilan todas las pruebas que te ayudarán a resolver el problema, siempre intentando usar la innovación y creatividad y construyendo una lista con las posibles soluciones. Ante todo hay que aprender a ser ordenados y a poner por escrito nuestros pensamientos.
Buscar posibles soluciones
Antes de empezar a mirar las posibles soluciones anteriores del problema o subproblema encontrados en el caso de que hubiera es importante realizar un ejercicio para la búsqueda de soluciones propias ya que de lo contrario se estaría sesgado por el conocimiento de las soluciones y esto minaría la creatividad.
Existen dos razones básicas para hacer esto:
- Te permite conocer los propios límites y al mismo tiempo te da ideas de por donde se podrán buscar las soluciones previas
- Te permite usar la imaginación antes de estar influenciado por el conocimiento de las soluciones previas
Internet facilita la búsqueda y recopilación de información, sin embargo, has de ser cuidadoso con las fuentes y tener pensamiento crítico. Se puede aplicar también el método científico para testar la fiabilidad de la información.
Etapa 5: Generación creativa y alternativas lógicas
Se pueden resolver muchos problemas por el mismo método que lo han sido muchos otros descubrimientos; la prueba y error o usando un método sistemático, gradual y analítico de razonamiento lógico. Se debe recopilar toda la información y agruparla o reordenarla hasta que encaje. Más importante, sin embargo, es que los problemas sean resueltos por saltos o chispas en la imaginación ya que el número de soluciones son infinitas.
Es importante buscar y recopilar las ideas anteriores o de las personas que te rodean. También usar dichas ideas tal y como se reciben o adaptarlas para el caso o problema particular mediante el uso del razonamiento y creatividad.
La creatividad es descrita normalmente como el proceso de tomar dos ideas ya existentes y combinarlas en una nueva y mejor idea. Este proceso se usa en la innovación, intuición, introspectiva, diseño, inspiración, etc. Para desarrollar las ideas hay varios métodos de los que se podrían destacar los siguientes:
- Razonamiento reflexivo
- Disparadores de idea
Ambos métodos trabajan cooperativamente y complementariamente. Es decir, uno es el que ofrece y ordena la información y otro es el que hace que se desencadene la red neuronal y percibamos la solución, aun cuando la teníamos siempre delante.
El razonamiento reflexivo: Se trata sencillamente de buscar, explorar, seguir las intuiciones, recopilar los datos pertinentes, principios y conceptos básicos y ordenarlos mentalmente. Buscar con esos datos en la memoria las conexiones existentes. Se puede cargar la mente con todos los datos, después descansar, y luego comenzar de nuevo con la solución del problema de una manera relajada. Cada parada y comienzo del problema hace que se aborde inconscientemente el problema de forma diferente pero teniendo en cuenta la experiencia anterior. Los resultados mejores se obtienen cuando el tiempo entre intento e intento es lo suficientemente grande como para descansar la mente y lo suficientemente corto como para que las ideas se tengan todavía frescas en la memoria.
Los disparadores de idea: Se trata de situaciones, comportamientos, objetos o palabras que permiten simular la memoria o una parte de la memoria de datos que está almacenada y disparar o desencadenar un tren de sucesos nuevos que no habían sido simulados por el razonamiento reflexivo. Es por eso que primero es necesario cargar la mente con los datos pertinentes usando el razonamiento reflexivo para que la idea pueda llegar a ser desencadenada.
Algunos disparadores de uso común son:
- Experimentación y visualización
- Tener discusiones o debates, intercambio de opiniones
- Revisar los componentes del problema o lugares relacionados
- Brainstorm o tormenta de ideas
- Conferencias y exhibiciones acerca de temas relacionados
- Usar programas o software de ordenación de ideas. Véase Rationale Archivado el 15 de octubre de 2012 en Wayback Machine..
- Describir por escrito la situación actual y revisión por parte de otros
Con esto lo que se está haciendo es adquirir más información y reflexionar sobre el problema. Los disparadores de ideas se producen por introducir nueva información no controlada, es decir, que no está sujeta a los propios sesgos. Esta nueva información viene con una interpretación diferente de los datos o, lo que es lo mismo, un sesgo diferente producido por otra persona, situación o explicación.
Etapa 6: Evaluación de las evidencias o pruebas
En esta etapa se realiza la pre experimentación y una verificación de las pruebas que se han recopilado de las fuentes de información, no de las predicciones finales o de la inducción, deducción o solución planificada. Por ejemplo: si se planea una nueva pintura para el ala de un avión. Aquí se puede simular con maquetas que la rugosidad de la pintura afecta tal como se ha leído en las fuentes de información observadas comprobando así que los datos adquiridos son ciertos. En esta etapa es posible tener varias opciones o candidatos como solución al problema, es decir, diferentes fuentes de información. Es necesario, por tanto, ser capaz de analizar las fuentes de información con pensamiento crítico. Hay varias características que deben ser comprobadas en las evidencias o datos recopilados:
- La información en la que se basan los datos es suficiente, si no es así recopilar más información.
- Los métodos de calidad y rutinas son los adecuados para la información recopilada véase revisión por pares
Existen multitud de formas para comprobar las fuentes de información y datos recopilados algunas son más rigurosas que otras y su aplicación depende del problema a verificar. A continuación se muestran algunos ejemplos:
- Prueba por razonamiento lógico
- Encuesta
- Entrevistas
- Modelado de objetos
- Visualización gráfica
- Simulación
- Solución matemática
- Comprobación en laboratorio independiente
- Opinión de expertos
- Medición
- Realización y comprobación de predicciones
- Gráficas
Etapa 7: Realización de hipótesis, conjeturas y suposiciones
Primero, es necesario revisar el paso 6 ya que la hipótesis final es la solución propuesta para la más reciente definición del problema. En él probablemente se habrán descartado las soluciones menos probables obteniéndose la solución más fuerte.
Características y nomenclatura de las Hipótesis
- Las hipótesis son denominadas con frecuencia como "suposición educada" porque los científicos reconocen así la dificultad implícita de alcanzar la verdad.
- Hipótesis de trabajo es el término usado para describir la solución propuesta. Ésta es solo una candidata para la verdad y debe ser probada en el paso 8.
- Una hipótesis debería llegar a ser una teoría sobre la naturaleza en el campo científico. En otros campos (disciplinas como la Historia, por ej.), puede llegar a ser simplemente una decisión, un plan, un diagnóstico de una enfermedad, ideas, invenciones, etc.
- Es recomendable realizar más de una hipótesis o soluciones al problema. Los problemas en las ciencias sociales requieren normalmente de varias hipótesis.
- La solución perfecta es rara vez obtenida resolviendo problemas complejos.
- El razonamiento inductivo ayuda a crear hipótesis. Véase paso 14.
- Las hipótesis falsas pueden ser también valiosas. Una hipótesis falsa puede llegar a conducir a un nuevo descubrimiento o un nuevo campo de investigación o a la modificación de la hipótesis. Es decir, las excepciones o diferencias (diagnóstico diferencial) pueden aportar información vital para la comprensión del problema.
- Las características deseables de las hipótesis son: Relevancia, verificabilidad o falsabilidad, lógicamente posibles, consistentes con el conocimiento existente, predicen consecuencias, son sencillas y elegantes, añaden conocimiento y responden a un determinado problema.
Predicción de las consecuencias
Cuando la hipótesis principal ha sido elegida, es necesario realizar predicciones de por qué y cómo algo ocurrirá, basándose en la precisión de las hipótesis. Verificar estas predicciones permite probar, justificar, falsear y cuestionar la hipótesis en el paso 8. La predicción de las consecuencias mediante la hipótesis o solución escogida es una parte muy importante del método científico. Esto es así porque evita caer en la falacia del francotirador. Es decir, no se puede probar una hipótesis mediante los mismos datos que han servido para generarla. Resulta obvio que cuando la hipótesis fue realizada la intención fue hacerla caber dentro del conjunto de datos de los que se dispone. Este comportamiento produciría una circularidad en la que la hipótesis se demuestra a sí misma y no para un caso más general. La hipótesis debe predecir resultados para cumplir con el estado actual de información y, además, con posibles nuevos experimentos y datos de entrada. Esta circularidad o falacia del francotirador se evita prediciendo y probando nuevas consecuencias. También es posible prever las mismas consecuencias pero con diferentes y nuevos datos de entrada. Esto podría probar que los datos de entrada no tienen relación con las consecuencias, que para ese caso los datos son equivalentes a los anteriores, que existe una variable escondida que no ha sido tenida en cuenta en la hipótesis, que se han identificado mal las consecuencias o datos de entrada o se ha realizado mal el experimento.
Algunos ejemplos para exponer o lanzar predicciones de consecuencias son:
- Si un cambio aquí es realizado, las consecuencias serán...
- Si este experimento se realiza, se mostrará que...
- Si se aplica este razonamiento, los resultados serán...
- Si los costos y beneficios son calculados, mostrarán...
- Si se realiza una encuesta o entrevista, ésta mostrará que...
- Una simulación o cálculo matemático sobre estos datos mostrará que...
- Si un modelo o maqueta es realizado, se observará que...
Etapa 8: Antítesis, refutación o cuestionamiento de las hipótesis
En esta etapa se intenta refutar la hipótesis con un contraejemplo experimental para demostrar su universalidad.[1] Al momento de cuestionar las hipótesis, deben tomarse en cuenta el grado o nivel del reto, es decir, el reto o prueba que debe destacar en la hipótesis dependerá del tipo de problema y la importancia de este. Por ejemplo, comprobar la hipótesis de que las personas seleccionan la basura por separado no implicara un estudio tan profundo cómo comprobar que los aleones de un avión soportaran la presión ejercida por el aire. De todas formas los experimentos o retos ejecutado sobre hipótesis deben comprobar las predicciones.
Experimentación, testeo y desafío de hipótesis
- La falsación: Karl Popper defendía que era mejor tratar de probar que una hipótesis era falsa más que probar que ésta fuera correcta mediante los experimentos. Esto podría ahorrar tiempo y al mismo tiempo evitar el sesgo de confirmación típico del científico.
- Verificación: Muchos podrán no estar de acuerdo con el método de falsificación o experimento realizado, por tanto, es necesario usar varios métodos para verificar la hipótesis desde diferentes aproximaciones.
- Decisión correcta: Decidir si el experimento no ha sido sesgado por nuestros propios prejuicios cognitivos es difícil. Para hacer eso es necesario poner en práctica los dos primeros puntos o esperar a ser descubierto por la revisión por pares de los pasos siguientes.
- Predicciones: En el anterior paso 7 se realizaron diferentes predicciones a través de las hipótesis. El modo de desafiar o refutar las propias hipótesis es tratando de probar que éstas son falsas, probablemente verdaderas o si se sostienen.
- Modificar las hipótesis: En la prueba de las predicciones, si se encuentra algo incorrecto, se deber volver al paso 7, modificar las hipótesis y cambiar así las predicciones. Si se falla completamente, se debe volver al paso 4 y paso 5. Respecto a la modificación de hipótesis se debe tener cuidado de no caer en la falacia ad Hoc típica de la pseudociencia y tampoco caer en la falacia del francotirador. Para evitar caer en la falacia del francotirador, los experimentos y predicciones que se vuelvan a realizar deben hacerse con nuevos y diferentes datos o condiciones iniciales. Por ejemplo, para verificar la afirmación de que los cuerpos más pesados caen a mayor velocidad que los más ligeros se observa que esto es falso (caen con igual aceleración) experimentando con canicas y balones de agua. Al modificar la hipótesis diciendo que esto se debe a que el balón de agua tiene más volumen y es frenado por el aire para caer al mismo tiempo que la canica, se proporciona una nueva forma de experimentación o refutación con diferentes objetos que tengan igual volumen pero diferente peso. Nuevos errores en la predicción podrían llevarnos a la correcta conclusión de que los objetos en el vacío caen con igual aceleración independientemente de su masa.
- Variables de control: Se recomienda variar solo una variable por cada prueba o test y realizar la anotación de cada una de las modificaciones. Así se podrá identificar qué variable es la que provoca los cambios.
Repetición de los experimentos
Una de las características más importantes del experimento es la posibilidad de ser repetido. Para que la hipótesis sugerida sea aceptada por los demás, los experimentos y resultados deben ser repetidos por uno mismo y por aquellos que quieran verificar la teoría.
Para que el experimento tenga la posibilidad de ser repetido debe estar descrito y caracterizado de forma correcta, por lo que se aconseja lo siguiente:
- Describir todos los pasos, test realizados y resultados
- Descripción de las muestras o datos de entrada y condiciones iniciales
- Ser preciso en la descripciones
- Describir cuáles son los efectos o consecuencias no predecibles o desconocidas
- Usar verificación matemática o estadística
- Se puede preparar una lista de posibles fallos para conocer las debilidades de las hipótesis o del experimento realizado.
El método científico también puede ser usado como método de prevención ya que por medio del paso 1 o observación curiosa se pueden descubrir futuros problemas que el método científico puede solucionar mediante el test de hipótesis.
Para alcanzar rigurosidad en las hipótesis, se debe emplear correctamente los métodos estadísticos. Para estar seguros de si se han interpretado correctamente los datos y se han realizado bien las estadísticas es recomendable seguir ciertos estándares.
A continuación, se muestran los parámetros más importantes que deben ser controlados a la hora de probar las hipótesis. Suponga el análisis de los resultados de un nuevo fármaco:
- Tamaño muestral: Es crucial hacer un estudio con el mayor número posible de personas, así se asegura de que las conclusiones serán sólidas. Así pues, se sabe que el Omega-3 sirve para bajar el colesterol y reducir la mortalidad gracias a un estudio con más de cuatro mil participantes. Y un ensayo con más de quince mil pacientes mostró que añadir azúcar a la aspirina no aporta ninguna ventaja.
- Grupo de control: Sin un grupo de control, no se podría calcular ninguna diferencia. Ej. Comparar un fármaco A con una sustancia biológicamente inactiva B (sustancia placebo) o, mejor, con otro fármaco que ya haya demostrado su eficacia. Si no es así, no hay forma de justificar que las variaciones que aparecen se deben a la intervención del fármaco en prueba A: puede ser desde un Efecto Hawthorne hasta efectos ocasionales, pero en cualquier caso, los resultados sirven poco sin un grupo de control.
- Representatividad de la muestra, estudios multicéntricos. Si se quiere saber si el medicamento será útil cuando se lo dé a pacientes con artrosis en general puede que el efecto no sea el mismo si se le aplica, por ejemplo, a mujeres menopáusicas de 55 a 65 años sin osteoporosis y que no hayan tomado antiinflamatorios en el último mes. A mayor restricción o número de condiciones, mayor probabilidad para que el estudio no sea extrapolable. Los estudios no generales y muy específicos son más caros e inefectivos. De todas formas, siempre se debe usar una amplia muestra para establecer los límites de aplicación de la hipótesis. Para eso está el análisis multivariante; cuando los datos sean procesados se verá que estos variarán en función del sexo (de la edad, etc.).
- Aleatorización: Si se asigna al azar quién recibe el fármaco y quién el placebo, al final se tendrá dos grupos iguales entre sí. Pero si en el hospital se da el fármaco y en el B dan el placebo, ¿las diferencias se deben al medicamento, a que el A tiene pacientes más enfermos, o a que en el B se les añaden otros tratamientos?. Para evitar esas otras variables en juego, la aplicación de los fármacos debe ser distribuida aleatoriamente.
- Solidez de las variables de resultado. Dentro de todo el conjunto de variables hay algunas con efectos más fuertes que otros. Por ejemplo, suponga que el fármaco es para la diabetes y que como efecto secundario tiene la bajada de azúcar en sangre. Si el resultado del fármaco es sólido en su objetivo de evitar la diabetes y por tanto evitar la muerte, no es importante la bajada de azúcar. Sin embargo, si la bajada del azúcar es notable, entonces debe ser tenida en cuenta. Todas las variables de resultado deben ser ponderadas y contrastadas adecuadamente para asegurar que se alcanza el efecto esperado.
- Enmascaramiento: simple, doble o triple ciego. Del mismo modo que a los catadores no se les dice qué están probando, en un ensayo no se debe decir si se suministra el antiguo y poco eficaz tratamiento, o el nuevo fármaco con mayor eficiencia en pruebas. Podría pasar que aunque el fármaco no funcionase, el paciente afirmara lo contrario debido al efecto placebo. Así es imprescindible “cegar” al paciente (simple ciego), al paciente y al médico que lo evalúa (doble), o al paciente, al médico, y al matemático que procesa los datos (triple ciego). Así nadie puede tener la tentación de inclinar o sesgar los resultados. Véase Lista de prejuicios cognitivos.
- Significación estadística. Significación clínica. Este es un problema clásico en la aplicación correcta de las estadísticas. Que algo sea “estadísticamente significativo” quiere decir que, si realmente no hubiese diferencias entre las opciones ensayadas, sería muy difícil e improbable, encontrar las diferencias con el estudio que se está realizando. Es decir, si no hay diferencias con una muestra grande o repetido un gran número de veces, la distribución de resultados sería plana. Se puede decir que la significación estadística (que se otorga a partir del 5% de diferencia - valor elegido por convenio) es como un sello que avala mis resultados y con ello se quiere decir que casi seguro hay un efecto y que no es por casualidad. ¿Esas diferencias pueden ser casuales, o son demasiado grandes como para ser pura coincidencia? Es ahí donde la significancia estadística pone el límite. Imagínese que se lanza una moneda al aire: se espera que la mitad salgan caras, y la mitad cruces. Si la lanzó treinta veces, es posible que en 17 veces salga cara. Sin embargo, sería muy poco probable que salieran treinta caras: si ocurre, ¡es que la moneda tiene truco!
Pero precaución: significación estadística no implica relevancia clínica. La relevancia clínica es más amplia y tiene en cuenta otros factores como el económico y social. Puede que un antibiótico cure la infección en 8,3 días y otro lo haga en 8,2. Sin embargo, quizás no valga la pena dar un medicamento nuevo y más caro a cambio de 0,1 días de ingreso menos.
Etapa 9: Realización de conclusiones
Revisando las líneas generales mostradas en el paso 6 ya se habrán probado y desafiado todas las hipótesis. Si las hipótesis se consideran parcialmente incorrectas, se debe retroceder, modificar y luego volver a probar las nuevas hipótesis otra vez. Si las hipótesis son totalmente incorrectas se retrocede y se toma un camino diferente. Se debe aprender de los errores y no desanimarse. Incluso las personas más importantes están con frecuencia equivocadas.
Por otro lado, si las hipótesis pasan las pruebas más importantes entonces es que se ha llegado a una conclusión.
Después de hacer todas las pruebas y estar seguro de su teoría se saca la conclusión, la que se puede dar a conocer a la luz pública.
Características de la conclusión
Las conclusiones desarrolladas a partir de las hipótesis que han pasado las pruebas deben tener las siguientes características más importantes:
- Ser lo suficientemente general como para ajustarse a todos los datos relacionados
- Ser lo suficientemente concreta como para definir posibles excepciones y conocer qué datos de entrada son aceptables o no
- Ser consistente cuando es probada o verificada por otras personas multitud de veces
- No debe describir situaciones de las que no se tenga evidencia o no hayan sido probadas
- Debe ser posible realizar una descripción de ésta y debe quedar claro qué problema se ha resuelto
Pensamiento crítico con nuestras conclusiones
Se debe realizar una vez alcanzada la conclusión un pensamiento crítico que aporte luz sobre nuestros propios sesgos y prejuicios. Para hacer este ejercicio objetivo se debe revaluar la investigación siguiendo los pasos típicos del pensador crítico. Algunas preguntas que conviene realizarse son:
- ¿Se ha recopilado toda la información importante?
- ¿Se han tenido en cuenta las consideraciones éticas?
- ¿Se han realizado los experimentos de forma rigurosa y correcta?
- ¿Es adecuada la precisión y la rigurosidad?
- ¿Ha habido posibilidad de fraude por parte de algún compañero de equipo?
- ¿Se ha cometido algún sesgo o prejuicio en las medidas?
- ¿Han sido visualizadas todas las variables en juego?
- ¿Se han asumido lemas erróneos?
- ¿Se ha realizado alguna revisión?
- ¿Se han contemplado todas las consecuencias?
- ¿Se han contemplado los cambios medioambientales?
Preparación de las conclusiones al público
En este punto en el que el proyecto está en la memoria, se deben preparar y anotar sobre las conclusiones las siguientes cuestiones:
- Limitaciones: Si existe alguna limitación en el esfuerzo o resultado referente a la definición del problema, la búsqueda de evidencia o la fase de prueba, es necesario describirla y dar parte de ésta mediante notas de proyecto.
- Especulaciones y vista futura: Si la solución presentada representa un adelanto en el campo y puede provocar algunas consecuencias más allá de lo que las evidencias prueban o de lo que se ha probado, escribir las predicciones o pronósticos y anunciarlas en los informes o notas como especulaciones.
- Recomendaciones de método de investigación: Basándose en la experiencia adquirida a la hora de resolver el problema, realizar recomendaciones, consejos, avisos y referencias a aquellos que quieran intentar desafiar, verificar y falsear las conclusiones.
- Presentación y recomendaciones de la conclusión: Si se trabaja en un problema en el que es necesaria una decisión o en un plan, es posible que se quiera preparar una lista de recomendaciones, o presentación basada en las conclusiones para enviar a diferentes autoridades en la materia.
Etapa 10: Prórroga o dilación de afirmaciones o juicios de valor
A lo largo del proyecto un investigador ha debido tener una mente abierta y al mismo tiempo comportarse de forma escéptica. Es decir, el científico debe abstenerse de realizar juicios de valor hasta cierto grado y no caer en el empecinamiento de la conclusión.
En otras palabras, el investigador debe mantener su conclusión hasta que ésta sea probada como falsa, pero debe mantener una mente abierta y estar preparado para aceptar nuevas pruebas o especulaciones lo suficientemente convincentes. Debe estar preparado para reajustar sus propios puntos de vista.
Es importante considerar nueva información o nuevas posibilidades antes de lanzar una conclusión. Al mismo tiempo el método MC-14 posee una gran flexibilidad a la hora de seguir los pasos, pero aunque el orden presentado es el usual, éste puede alterarse según mejor se ajuste a las particularidades de cada caso.
Etapa 11: Desarrollo de la teoría y envío a revisión por pares
Este paso es llamado normalmente como etapa de ganancia de aceptación. Las claves principales para este punto son:
- Recopilar fuerzas para la actuación, reforzando la propia seguridad mediante la revisión del plan y objetivos
- La innovación y la creatividad son interesantes. Lea cómo presentar, vender y ganar el favor de los demás para con las hipótesis. Al mismo tiempo recopile y tase las opiniones de los demás.
- Trate de dar crédito al equipo de colaboradores. Utilice fuentes de referencia y socios.
- Notifique de los posibles efectos sociales y ecológicos de las hipótesis.
- Intentar estar un paso por delante y prever posibles contenciones, argumentos en contra y problemas aunque los demás quizás no los vean.
Procedimientos en función del tipo de investigación
La forma de operar a la hora de publicar en cada proyecto es diferente en función de la naturaleza de la investigación o decisión llevada a cabo:
- Teoría científica, proceso, descubrimiento: Con frecuencia es necesario un informe completo que contemple una introducción, método, resultados y discusión. Cada revista, organismo o entidad tiene sus propios criterios o formato de entrega de los documentos, el científico debe informarse de cómo deben presentarse los resultados. Este informe puede ser enviado a revistas científicas para la revisión por pares y posible publicación.
- Otras posibilidades son: Publicación de un libro, aplicar por patentes, publicación en prensa, proceso de comercialización, información a colegas con cualificación, etc.
- Invención, diseño técnico, idea de nuevo producto: Para estos casos, la forma de actuar es menos rigurosa aunque también pasa por asegurarse el reconocimiento del invento. Aplicar por patentes, realizar un modelo, realizar una investigación de mercado y realizar un estudio de marketing para el nuevo diseño son algunos de los pasos a seguir.
- Decisión, plan, discusión, problema de geografía o investigación histórica: Igualmente se debe tomar algunas de las acciones anteriormente nombradas e implementar una solución. No todos los pasos del método científico son aplicables para las disciplinas no científicas. Prever posibles futuros problemas por los grupos afectados.
A lo largo de la revisión pueden aparecer ciertos obstáculos como:
- Recomendaciones desfavorables: Si se envía el informe a un grupo de autoridades en la materia y el documento es modificado, rechazado o simplemente tomado de forma parcial, se tendrá que volver a pasos anteriores del método científico y comenzar otra vez en función del grado de desacuerdo.
- Nuevos problemas: Cuando un problema es resuelto pueden aparecer nuevos problemas. Es posible que se hayan realizado nuevos descubrimientos y se hayan visto oportunidades de investigación en nuevas áreas. Este tipo de nuevas cuestiones son muy importantes y deben ser mencionadas en el informe como líneas futuras.
- Obstáculos para la aceptación: Algunas hipótesis realmente correctas pueden llegar a ser muy difíciles de aceptar. Otras, por el contrario, pueden llegar a tener rápidamente popularidad. Esto es debido, a los prejuicios cognitivos. Las acciones a llevar a cabo deben contemplar estos prejuicios u obstáculos para evitar que la gente rechace las conclusiones sin tratar siquiera de contemplarlas.
Ingrediente o etapa 12: Métodos creativos, lógicos, no lógicos y técnicos
Los ingredientes del método científico de 14 pasos se usan para facilitar el entendimiento del método científico a los estudiantes. Para el entendimiento general del método científico se necesita identificar correctamente los métodos de trabajo, acción y de efectividad que producen los resultados. La metodología o procedimiento usa tácticas, operaciones, programas, criterios, técnicas, sistemas, aproximaciones, estrategias y demás acciones auxiliares que permiten obtener mejores resultados que la mera improvisación.
Métodos no lógicos
Aunque no pueda llegar a ser científico, el uso de métodos no lógicos es herramienta habitual. Científicos e interesados en resolver problemas los usan continuamente. El tiempo es la principal razón por la que estos métodos son usados. Algunos métodos no lógicos son: el resultado de hábitos, emociones, prueba y error, frustración, experimentación, intuitiva adivinación (esta viene del prejuicio cognitivo), toma de riesgos, etc. Este método puede afectar los resultados positiva o negativamente.
Métodos lógicos
Cualquier método basado en el razonamiento sólido es, en general, clasificado como lógico. Algunos investigadores aceptan como método lógico solamente aquellos basados en reglas de razonamiento estandarizadas por especialistas en lógica. Normalmente, la gente usa un proceso "semi-intuitivo" y lógico, resultado de su propia experiencia, procesos mentales y conocimiento. Algunos ejemplos métodos lógicos de resolución bien conocidos son:
- Variación controlada
- Revisión de la literatura
- Identificación de patrones
- Inteligencia artificial
- Prueba y error
- Clasificación
- Falsificación
- Encuesta
Métodos técnicos
No existe un estándar para determinar cuándo un método se considera técnico. Un método que incluya medidas, matemática, estadística, uso de herramientas, instrumentos y aparatos puede ser denominado como técnico.
Aunque los demás métodos son usados en todas las ciencias, algunos autores sostienen que los métodos técnicos son en realidad los únicos que pueden ser considerados métodos de ciencia o métodos científicos.
Ingrediente o etapa 13: Objetivos del método científico
El propósito básico es refinar, extender y aplicar el conocimiento y al mismo tiempo buscar la verdad aunque ésta quizás nunca pueda llegar a ser determinada con toda precisión.
Ingrediente o etapa 14: Aptitudes y habilidades cognitivas
En este punto se habla de la aptitud que debe desarrollar una persona científica. Algunas de estas aptitudes personales son:
Referencias
- «¿Qué es el método científico y cuáles son sus pasos?». Consultado el 31 de enero de 2023.
Bibliografía
- Edmund, Norman W. (1994). «The General Pattern of the Scientific Method (SM-14). Second Student Edition.». Normman W. Edmund (Retired Founder of Edmund Scientific Co.) 407 Northeast Third Ave., Ft. Lauderdale, FL 33301-3233 (1). ISBN 0-9632866-3-3.
- Edmund, Norman W. (2005). «End the Biggest Educational and Intellectual Blunder in History». Scientific Method Publishing (July 31, 2005) (1). ISBN 0963286668.