Matrix Harris
El esquema Matrix Harris o la matriz de Harris (en inglés: Harris matrix)[1] es una herramienta empleada para describir la sucesión temporal de los contextos arqueológicos, y con ello la secuencia de deposiciones y superficies en un yacimiento arqueológico de «tierra firme», también conocida como «secuencia estratigráfica». La matriz refleja la posición relativa y las relaciones estratigráficas de las unidades o de los contextos estratigráficos observables. Fue desarrollada por el arqueólogo británico Edward Cecil Harris en 1973, durante el análisis de los datos obtenidos en una excavación en Winchester (Inglaterra).

La creación de diagramas de seriación basados en la relación física de los estratos arqueológicos ya había sido practicada en Winchester y otras ciudades de Inglaterra con anterioridad a la formalización de Harris. Sin embargo, uno de los resultados de su trabajo fue comprender la necesidad de escavar los yacimientos estratigráficamente, en el orden contrario al que se habían creado, sin la utilización de medidas de estratificación arbitrarias como los testigos. En su obra Principios de la estratigrafía arqueológica (Principles of Archaeological Stratigraphy), Harris propuso que cada unidad estratigráfica tuviese su representación gráfica, por lo general en la forma de un esquema. Para articular las leyes de la estratigrafía arqueológica y desarrollar un sistema en el que demostrar simple y gráficamente la secuencia de deposición o truncamiento en un yacimiento, Harris ha seguido las huellas de los grandes arqueólogos de la estratigrafía como Mortimer Wheeler, sin ser necesariamente él mismo un gran excavador.
Su trabajo fue un precursor crucial para el desarrollo del registro de contexto único por el Museo de Londres, así como los diagramas de uso del suelo, todo ello facetas de un repertorio de herramientas y técnicas de registro arqueológico desarrolladas en el Reino Unido que permiten análisis en profundidad de complejos conjuntos de datos arqueológicos, habitualmente de excavaciones urbanas.
Las leyes de la estratigrafía arqueológica de Harris
Ley de superposición
En una serie de estratos y elementos interfaciales en su estado original, las unidades de estratificación superiores son más recientes y las inferiores más antiguas, ya que se da por supuesto que una se deposita encima de la otra, o bien se crea por la extracción de una masa de estratificación arqueológica preexistente.In a series of layers and interfacial features, as originally created, the upper units of stratification are younger and the lower are older, for each must have been deposited on, or created by the removal of, a pre-existing mass of archaeological stratification.Edward C. Harris (1989, p. 30)
Ley de horizontalidad original
Todo estrato arqueológico depositado de forma no consolidada tenderá hacia una posición horizontal. Los estratos que son encontrados con superficies inclinadas fueron depositados en origen de esa forma, o yacen conforme a los contornos de una cuenca de deposición preexistente.Any archaeological layer deposited in an unconsolidated form will tend towards a horizontal position. Strata which are found with tilted surfaces were originally deposited that way, or lie in conformity with the contours of a preexisting basin of deposition.Edward C. Harris (1989, p. 31)
Ley de continuidad original
Todo depósito arqueológico, tal y como se asentó originalmente, estará limitado por el borde de la cuenca de deposición o disminuirá de grosor hacia los lados hasta acabar en una cuña. Por lo tanto, si cualquier borde de un depósito es expuesto en una vista de plano vertical, una parte de su extensión original debe haber sido retirada por excavación o erosión: su continuidad debe ser buscada, o su ausencia explicada.Any archaeological deposit, as originally laid down, will be bounded by the edge of the basin of deposition, or will thin down to a feather edge. Therefore, if any edge of the deposit is exposed in a vertical plane view, a part of its original extent must have been removed by excavation or erosion: its continuity must be sought, or its absence explained.Edward C. Harris (1989, p. 32)
Ley de sucesión estratigráfica
Cualquier unidad de estratificación arqueológica dada ocupa su lugar en la secuencia estratigráfica de un yacimiento, desde su posición entre la más baja de todas las unidades que yacen sobre ella y la más alta de todas esas unidades que yacen bajo ella, y con las que guarda contacto físico, siendo redundantes todas otras relaciones de superposición.Any given unit of archaeological stratification takes its place in the stratigraphic sequence of a site from its position between the undermost of all units which lie above it and the uppermost of all those units which lie below it and with which it has a physical contact, all other superpositional relationships being regarded as redundant.Edward C. Harris (1989, p. 34)
Estas leyes fueron publicadas en 1979, año de la primera edición. Desde entonces se ha añadido una quinta ley de la estratigrafía arqueológica a partir de los documentos presentados en las conferencias «Interpreting Stratigraphy a Review of the Art», celebradas en el Reino Unido entre 1992 y 2003.
En la práctica
Para construir una matriz, los contextos más antiguos aparecen en la cima de la matriz y los más recientes en el final, con las líneas que los unen representando el contacto estratigráfico directo (nótese que si bien todas las relaciones estratigráficas son físicas, no todas las relaciones físicas son estratigráficas). Así, la matriz muestra la relación temporal entre dos unidades de la estratificación arqueológica. Es recomendable anotar el área y situar las matrices estratigráficas durante el proceso de excavación mediante el registro gráfico y escrito. La comprobación diaria del registro y la compilación de la propia matriz proporcionan información al arqueólogo de los procesos físicos que intervinieron en la formación del yacimiento, además de indicar cualquier área problemática de la secuencia registrada, como las relaciones en H o los bucles. Estos últimos son secuencias en la matriz causantes de anomalías temporales, de forma que el contexto más reciente en una secuencia aparece como más antiguo que el último contexto, debido a errores en la excavación o el registro.
Los yacimientos arqueológicos urbanos son extremadamente complejos, pues a menudo generan miles de unidades de estratigrafía arqueológica (contextos). Es incluso de mayor importancia que al excavar estos yacimientos se anote la matriz a medida que la excavación progresa. Tales yacimientos producen por definición secuencias de sucesión multilineares, por lo que para su datación lo mejor es realizar la matriz a mano, en base a los dibujos y las fichas de contexto. Esto asegura un registro consistente y que la complejidad del yacimiento es tenida en cuenta como se debe. Existen programas informáticos que pueden ayudar a crear una matriz, si bien por el momento tienden a articular secuencias lineares en lugar de secuencias multilineares.
La matriz Harris es una herramienta que ayuda a la excavación precisa y consistente de un yacimiento, a la vez que articula secuencias complejas de una forma clara y comprensible. Su papel en la articulación de secuencias es inestimable, al proporcionar los cimientos sobre los que construir unidades superiores de sucesos relacionados estratigráficamente.
Ejemplo

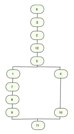
Tómese esta sección hipotética como un ejemplo de formación de la matriz. Aquí hay doce contextos, numerados así:
- Capa horizontal
- Resto de un muro de mampostería
- Relleno del corte de la construcción del muro (a veces denominado trinchera)
- Capa horizontal, probablemente la misma que 1
- Corte de construcción para el muro 2
- Un piso de arcilla junto al muro 2
- Relleno del corte superficial 8
- Corte de fosa superficial
- Capa horizontal
- Capa horizontal, probablemente la misma que 9
- Tierra natural estéril anterior a la ocupación humana del yacimiento
- Piso en la base del corte 5 formado por las pisadas de los trabajadores que construían la estructura muro 2 y el suelo 6.
El orden en que ocurrieron estos sucesos y el orden inverso en que deberían haber sido excavados sería demostrado por el siguiente Matrix Harris.
Matriz completada

Cuanto más tardía es la formación de un contexto, más alta es su posición en la matriz; y viceversa, cuanto más temprana, más baja su posición. Las relaciones entre los contextos se recogen en la secuencia de formación, de forma que aunque el muro 2 está físicamente situado por encima de otros contextos en la sección, su posición en la matriz es inmediatamente bajo el relleno 3 y el piso formado después. Nótese también que la matriz se divide en dos partes bajo el corte de construcción 5. Esto se debe a que las relaciones a través de la sección han sido destruidas por la interrupción del corte de construcción 5, y si bien es probable que las capas 1 y 4 son el mismo depósito, no es posible garantizarlo si la única información que tenemos es esta sección. Sin embargo, la posición del corte 5 y la capa natural 11 «une» la matriz por encima y por debajo de la bifurcación.
Interpretación
Empezando por el fondo, el orden en que ocurrieron los acontecimientos en esta sección es revelado por la matriz como sigue. A la formación de la tierra natural 11 siguió la deposición de las capas 9 y 10, que «probablemente» tuvo lugar como el mismo acontecimiento. Después se cavó un foso superficial 8, el cual se llenó con 7. Esto fue «sellado» por la deposición de la capa 1, probablemente el mismo suceso que la capa 4. A continuación tuvo lugar un cambio en el uso del terreno y se cavó la zanja 5, inmediatamente seguida por el pisoteo de los constructores 12 que trabajaban en la zanja de construcción 5; quienes después construyeron el muro 2, tras el cual rellenaron el espacio entre el muro 2 y la zanja 5 con el relleno 3. Por último, el suelo de arcilla 6 se depositó a la derecha del muro 2, sobre el relleno 3, lo cual indica una probable superficie interior.
La naturaleza de la investigación arqueológica y la subjetividad inherente a toda experiencia humana implican que durante el proceso de excavación es necesario cierto grado de actividad interpretativa. No obstante, el propio Matrix Harris sirve para proporcionar un control de los fenómenos cuantificables observables; depende de la comprensión de qué parte en la secuencia es arriba y la habilidad del excavador para excavar y registrar honesta, precisa y estratigráficamente. El proceso de excavación destruye el contexto y exige que el excavador quiera y sea capaz de realizar decisiones documentadas (por la experiencia y, allí donde sea necesario, la colaboración) sobre qué contextos están al principio de la secuencia.
En la práctica los errores de juicio in situ deberían convertirse en evidentes, especialmente si se mantienen las secciones temporales para el control estratigráfico en las áreas de un yacimiento difíciles de discernir. Sin embargo, las secciones arqueológicas, al tiempo que útiles y valiosas, solo muestran un fragmento o caricatura de una secuencia, y a menudo infrarrepresentan su complejidad. El uso de las secciones arqueológicas al enfrentarse con la complejidad estratigráfica es limitado, por lo que su utilización debería guiarse por el contexto, en lugar de actuar como un árbitro permanente de la secuencia.
Matrix Carver
El profesor Martin Carver de la Universidad de York también ha desarrollado un esquema de seriación conocido como la matriz de Carver (no confundir con el término militar también llamado «matriz CARVER»). Este diagrama basado en la matriz de Harris está diseñado para representar el tiempo que fueron utilizadas entidades arqueológicas reconocibles como los suelos o las fosas. Al igual que Edward Harris, utilizó contextos numerados y definidos in situ como los elementos fundamentales de la secuencia, si bien añadió las agrupaciones superiores de «característica» (feature) y «estructura» (structure) para incrementar su poder interpretativo. Otros autores, como Norman Hammond, intentaron desarrollar sistemas similares durante las décadas de 1980 y 1990.
Véase también
Referencias y fuentes
Referencias
- El término Harris matrix ha sido traducido en la edición española de Principles of Archaeological Stratigraphy (Barcelona: Crítica, 1991) como «Matrix Harris». La razón aducida es la que sigue:
No ha parecido oportuno traducir el término Matrix por algún equivalente castellano (matriz, por ejemplo). A lo largo de la traducción se ha mantenido la denominación «Matrix Harris», en masculino, para hacer referencia al método ideado por el autor.«Prefacio» (p. 3, nota del editor)
Fuentes
- The MoLAS archaeological site manual MoLAS, Londres 1994. ISBN 0-904818-40-3.
- Harris, Edward C. (1989). Principles of Archaeological Stratigraphy (en inglés). Londres: Academic Press. ISBN 0-12-326651-3.
- Harris, Edward C.; Brown III, Marley R.; Brown, Gregory, J. (1993). Practices of Archaeological Stratigraphy (en inglés). Londres: Academic Press. ISBN 0-12-326445-6.
- Roskams, Steve (2000). «Interpreting Stratigraphy». Papers presented to the Interpreting Stratigraphy Conferences 1993-1997. BAR International Series 910. ISBN 1-84171-210-8.