Sequential Function Chart
Sequential function chart (más conocido con las siglas SFC) es un lenguaje de programación gráfico empleado en controladores lógicos programables (PLCs). Es uno de los cinco lenguajes especificados en el estándar IEC 61131-3 y está basado en el método GRAFCET (a su vez basado en la Red de Petri)[1][2]).

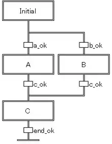
El lenguaje es bastante útil para programar y controlar procesos que se dividen en etapas secuenciales. Los principales componentes del lenguaje son:
- Etapas con acciones asociadas.
- Transiciones con condiciones lógicas asociadas.
- Enlaces entre etapas y transiciones.
Las etapas en un programa en SFC pueden estar activas o inactivas. Las acciones de una etapa se ejecutan exclusivamente cuando dicha etapa está activa. Una etapa puede estar activa si dicha etapa es una etapa inicial especificada por el programador, o bien si se cumplieron las condiciones de una transición que lleva a dicha etapa. Las acciones asociadas a etapas pueden ser de muchos tipos, tales como activar o desactivar ciertas variables de salida. Es posible insertar acciones de un programa hecho en lenguaje Ladder dentro de un programa SFC (de hecho, comúnmente se hace esto para trabajar con variables de tipo entero).[3]
Véase también
Referencias
- Fernandez, J. L.; Sanz, R.; Paz, E.; Alonso, C. (19–23 Mayo 2008). «Using hierarchical binary Petri nets to build robust mobile robot applications: RoboGraph». IEEE International Conference on Robotics and Automation, 2008. Pasadena, CA, USA. pp. 1372-1377. doi:10.1109/ROBOT.2008.4543394.
- Lewis, R. W. Programming industrial control systems using IEC 1131-3.
- Tom Meadowcroft, 2018
Enlaces externos
Wikimedia Commons alberga una categoría multimedia sobre Sequential Function Chart.- Rockwell Automation, Allen-Bradley. Sequential Function Charts ()