Distribución triangular
En probabilidad y estadística, la distribución triangular es una familia de distribuciones continuas de probabilidad que tiene un valor mínimo a, un valor máximo b y una moda c, de modo que la función de densidad de probabilidad es cero para los extremos (a y b), y afín entre cada extremo y la moda, por lo que su gráfico es un triángulo.
| Distribución triangular | ||
|---|---|---|
![]() Función de densidad de probabilidad | ||
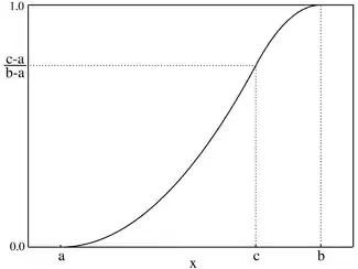
![]() Función de distribución de probabilidad | ||
| Parámetros |
| |
| Función de densidad (pdf) | ||
| Función de distribución (cdf) | ||
| Media | ||
| Mediana | ||
| Moda | ||
| Varianza | ||
| Curtosis | ||
| Entropía | ||
| Función generadora de momentos (mgf) | ||
| Función característica | ||
Historia
1757 … Simpson discutió varias posibles distribuciones de error. Lo primero que consideró fue la distribución uniforme, seguida por la distribución triangular continua simétrica
Densidad
La función densidad de probabilidad es
Características de la distribución
- Parámetros:
- Soporte:
- Función de probabilidad acumulada: =
- Media:
- Mediana:
- Moda:
- Varianza:
- Restricciones:
- Curtosis:
- Entropía:
- Función generadora de momentos:
- Función característica:
Uso de la distribución triangular
La distribución triangular es habitualmente empleada como una descripción subjetiva de una población para la que sólo se cuenta con una cantidad limitada de datos muestrales y, especialmente en casos en que la relación entre variables es conocida pero los datos son escasos (posiblemente porque es alto el costo de recolectarlos). Está basada en un conocimiento del mínimo y el máximo y un "pálpito inspirado"[1] como el del valor modal. Por estos motivos, la Distribución Triangular ha sido denominada como la de "falta de precisión" o de información.
Enlaces externos
- Weisstein, Eric W. «Triangular Distribution». En Weisstein, Eric W, ed. MathWorld (en inglés). Wolfram Research.
- Triangular Distribution , brighton-webs.co.uk

