Función logística generalizada
La función o curva logística generalizada, también conocida como curva de Richards, desarrollada originalmente para el modelado del crecimiento, es una extensión de las funciones logísticas o sigmoideas, que permite curvas en forma de S más flexibles:







donde = peso, altura, tamaño, etc., y = tiempo.
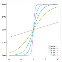
Tiene cinco parámetros:
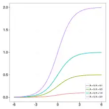
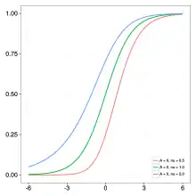
- : la asíntota inferior;
- : la asíntota superior. Si entonces se llama la capacidad de carga;
- : la tasa de crecimiento;
- : afecta cerca de la cual se produce un crecimiento máximo asintótico.
- : está relacionado con el valor
- : normalmente toma un valor de 1.
La ecuación también puede ser escrita:
donde puede ser pensado como un tiempo de partida, (en la que )
Incluir tanto como puede ser conveniente:
esta representación simplifica la configuración de un tiempo inicial y el valor de Y en ese momento.
La logística, con una tasa de crecimiento máxima en el momento , es el caso donde
Ecuación diferencial logística generalizada
Un caso particular de la función logística generalizada es:
que es la solución de la ecuación diferencial de Richards (RDE):
con condición inicial
donde
siempre que y .
La ecuación diferencial logística clásica es un caso particular de la ecuación anterior, con , mientras que la función de Gompertz se puede recuperar en el límite siempre que:
De hecho, para los v pequeños es
La EDR modela muchos fenómenos de crecimiento, incluido el crecimiento de tumores. En oncología, sus principales características biológicas son similares a las del modelo de curva logística.
Gradiente de función logística generalizada
Al estimar parámetros a partir de datos, a menudo es necesario calcular las derivadas parciales de la función logística con respecto a los parámetros en un punto de datos determinado .[1] Para el caso donde ,
Véase también
- Función Logística
- Función de Gompertz
- Ludwig von Bertalanffy
Referencias
- Fekedulegn, Desta; Mairitin P. Mac Siurtain; Jim J. Colbert (1999). «Parameter Estimation of Nonlinear Growth Models in Forestry». Silva Fennica 33 (4): 327-336. Archivado desde el original el 29 de septiembre de 2011. Consultado el 31 de mayo de 2011.
Bibliografía
- Richards, F. J. (1959). «A Flexible Growth Function for Empirical Use». Journal of Experimental Botany 10 (2): 290-300. doi:10.1093/jxb/10.2.290.
- Pella, J. S.; Tomlinson, P. K. (1969). «A Generalised Stock-Production Model». Bull. Inter-Am. Trop. Tuna Comm 13: 421-496.
- Lei, Y. C.; Zhang, S. Y. (2004). «Features and Partial Derivatives of Bertalanffy–Richards Growth Model in Forestry». Nonlinear Analysis: Modelling and Control 9 (1): 65-73.