Platón
Platón[n. 1] (en griego antiguo y griego moderno: Πλάτων, Plátōn; en latín: Plato, Platon; Atenas[1] o Egina,[2] c. 427 a. C.-347 a. C.)[3][1] fue un filósofo griego seguidor de Sócrates[n. 2] y maestro de Aristóteles.[4] En 387 a. C. fundó la Academia de Atenas,[5] institución que continuaría a lo largo de más de novecientos años[n. 3] y a la que Aristóteles acudiría desde Estagira a estudiar filosofía alrededor del 367 a. C., compartiendo unos veinte años de amistad y trabajo con su maestro.[n. 4]
| Platón | ||
|---|---|---|
![]() Busto de Platón del siglo IV a. C. copia romana de un original griego (Museo Pio-Clementino del Vaticano) | ||
|
| ||
| Escolarca por Academia de Atenas | ||
| 387 a. C.-347 a. C. | ||
|
| ||
| Información personal | ||
| Nombre de nacimiento | Αριστοκλής | |
| Nombre en griego antiguo | Πλάτων | |
| Nacimiento |
427 a. C. Atenas o Egina | |
| Fallecimiento |
347 a. C. (c. 80 años) Antigua Atenas, Antigua Grecia | |
| Causa de muerte | Fallecimiento por edad | |
| Nacionalidad | Griega | |
| Lengua materna | Griego antiguo | |
| Familia | ||
| Padres |
Aristón de Atenas Perictione | |
| Educación | ||
| Alumno de |
Sócrates Crátilo Teodoro de Cirene Hermógenes | |
| Información profesional | ||
| Ocupación | Filósofo | |
| Área | Filosofía política, ética, psicología, antropología filosófica, epistemología, gnoseología, metafísica, cosmología, cosmogonía, filosofía del lenguaje y filosofía de la educación | |
| Alumnos | Aristóteles, Eudoxo de Cnido, Jenócrates, Heráclides Póntico, Espeusipo, Filipo de Opunte y León de Bizancio | |
| Movimiento | Platonismo | |
| Género | Diálogo platónico | |
| Obras notables | Diálogos de Platón | |
| Carrera deportiva | ||
| Deporte | Lucha griega | |
Participó activamente en la enseñanza de la Academia.[6] Escribió sus obras, mayoritariamente en forma de diálogo, sobre los más diversos temas, tales como: filosofía política, ética, psicología, antropología filosófica, epistemología, gnoseología, metafísica, cosmogonía, cosmología, filosofía del lenguaje y filosofía de la educación. A diferencia de sus contemporáneos, se cree que todo su trabajo ha sobrevivido intacto.[7]
Platón desarrolló sus doctrinas filosóficas mediante mitos y alegorías. En su "teoría de las formas" o "ideas", sostuvo que el mundo sensible es solo una "sombra" de otro más real, perfecto e inmutable del cual provienen los conceptos universales que estructuran la realidad a partir de la "Idea del Bien"; y el alma humana, la cual es inmortal pero esta se encuentra "encarcelada" en el cuerpo. Según su "teoría de la reminiscencia", las ideas son innatas en el alma y "recordadas" por la razón (anamnesis). Platón también es considerado como uno de los fundadores de la filosofía política al considerar que la ciudad justa estaría gobernada por "filósofos reyes". Intentó también plasmar en un Estado real su original teoría política, razón por la cual viajó dos veces a Siracusa, Sicilia, con intención de poner en práctica allí su proyecto, pero fracasó en ambas ocasiones y logró escapar penosamente y corriendo peligro su vida debido a las persecuciones que sufrió por parte de sus opositores.[8] De Platón también recibimos los conceptos de “amor platónico” y "sólidos platónicos".
Platón murió a los 80 años de edad, dedicándose en sus últimos años de vida a impartir enseñanzas en la Academia de su ciudad natal. Tras su muerte, dicha institución estuvo al cargo de su sobrino Espeusipo. Durante varios siglos, la "Antigua Academia" fue abandonando el platonismo, dando un giro filosófico hacia el escepticismo en la "Nueva Academia". Esta fue clausurada definitivamente por el emperador Justiniano en el 529.[9][10]
En el siglo I a. C. Antioco de Ascalón retomó las ideas de Platón absorbiendo doctrinas de la escuela peripatética y estoicas, formando así el llamado "platonismo medio" seguido por Filón de Alejandría y Plutarco. Este fue a su vez base del llamado "neoplatonismo", defendido por filósofos como Plotino y Porfirio.[11][12] Dichas doctrinas influyeron en las religiones cristianas judías islámicas durante la Edad Media y Moderna en figuras como san Agustín, Avicena, Maimónides, Marsilio Ficino, Henry More y Hegel. El platonismo posteriormente fue criticado por filósofos como Nietzsche, Heidegger y Popper.[13] No obstante, su influencia como autor y sistematizador ha sido incalculable en la historia de la filosofía occidental, de la que se ha dicho con frecuencia que alcanzó identidad como disciplina gracias a sus trabajos. De él, Alfred North Whitehead llegó a comentar:
La caracterización general más segura de la tradición filosófica europea es que consiste en una serie de notas a pie de página de Platón.
Biografía
Nacimiento y familia

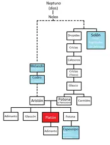
Platón nació hacia el año 427 a. C. en Atenas o en la isla de Egina, en el seno de una familia aristocrática ateniense.[3] Era hijo de Aristón, quien se decía descendiente de Codro, el último de los reyes de Atenas, y de Perictione, cuya familia estaba emparentada con Solón. Era hermano menor de Glaucón y de Adimanto, hermano mayor de Potone (madre de Espeusipo, su futuro discípulo y sucesor en la dirección de la Academia) y medio-hermano de Antifonte (pues Perictione, luego de la muerte de Aristón, se casó con Pirilampes y tuvo un quinto hijo). Critias y Cármides, miembros de la dictadura oligárquica de los Treinta Tiranos, que usurpó el poder en Atenas después de la guerra del Peloponeso, eran, respectivamente, tío y primo de Platón por parte de su madre.[14] En consonancia con su origen, Platón fue un acérrimo antidemócrata (véanse sus escritos políticos: República, Político, Leyes); con todo, ello no le impidió rechazar las violentas acciones que habían cometido sus parientes oligárquicos y rehusar participar en su gobierno.[15]
Nombre
Su nombre verdadero fue Aristocles.[16] «Platón» fue, al parecer, el apodo que le puso su profesor de gimnasia y que se traduce como aquel que tiene anchas espaldas, según recoge Diógenes Laercio en Vida de los filósofos ilustres.
Educación

Espeusipo, sobrino de Platón, elogia la rapidez mental y la modestia que tuvo de niño, así como su amor por el estudio.[17] En su juventud se habría interesado por artes como la pintura, la poesía y el drama; de hecho, se conserva un conjunto de epigramas que suelen ser aceptados como auténticos, y la tradición refiere que había escrito o tenía interés en escribir tragedias, afán que habría abandonado al comenzar a frecuentar a Sócrates,[18] —nótense las duras críticas que Platón hace de las artes en República—, fundamentando su parcial expulsión del Estado ideal. También, según se ve en su teoría educativa, siempre se interesó por la gimnasia y los ejercicios corporales, y ciertas fuentes refieren que se habría dedicado a las prácticas atléticas; habría participado asimismo en algunas batallas de la guerra del Peloponeso y de la guerra de Corinto, pero no hay información al respecto más que simples menciones del caso.[19]
En cuanto a su formación intelectual temprana, Aristóteles refiere que, antes de conocer a Sócrates, Platón había tratado con el heraclíteo Crátilo y sus ideas de que todo lo sensible está en devenir y, por tanto, de que no es posible el conocimiento científico acerca de ello; pero que luego, influido por Sócrates y su enseñanza e insistencia en inquirir y definir qué es cada cosa para poder hablar de ella con propiedad, se convenció de que había realidades cognoscibles y, por tanto, permanentes, y decidió que no eran de naturaleza sensible —el ámbito de lo que siempre deviene y nunca es— sino de naturaleza inteligible. Este es, según Aristóteles, el origen de la teoría de las Ideas, y su información nos permite reconstruir algo del itinerario biográfico-intelectual de Platón.[20]
Según Diógenes Laercio, Platón conoció a Sócrates a la edad de 20 años,[21] aunque el historiador W. K. C. Guthrie se muestra convencido de que ya lo frecuentaba con anterioridad.[22] De cualquier modo, puede acordarse en que el primer encuentro se produjo entre el 412 y el 407 (es decir, entre los quince y los veinte años de Platón). A partir de allí, fue uno de los miembros más cercanos del círculo socrático hasta que en 399, Sócrates, que contaba unos setenta años, fue condenado a la pena de muerte por el tribunal popular ateniense, acusado por los ciudadanos Ánito y Meleto de "impiedad" (es decir, de no creer en los dioses o de ofenderlos) y de "corromper a la juventud". La Apología nos muestra a Sócrates frente al tribunal, ensayando su defensa y acusando a sus opositores de la injusticia que estaban cometiendo contra él; luego de ser declarado culpable, Sócrates menciona a un grupo de amigos que están en la tribuna, entre ellos Platón.[23] Sin embargo, Platón mismo hace que Fedón diga, en el diálogo que lleva su nombre y al referir a Equécrates la tarde última de Sócrates con sus amigos antes de beber la cicuta, que "Platón estaba enfermo, creo".[24] A propósito de su ausencia, W. K. C.[25] escribe: "Juzgarlo de forma desfavorable por ello sería injusto, ya que no solo debemos esa circunstancia a Platón mismo, sino que el conjunto del Fedón, por no decir nada de otros diálogos, deja fuera de toda duda la indudable realidad y la fuerza de su devoción a Sócrates. Sus sentimientos pudieron haber sido tan intensos que no fuera capaz de soportar el espectáculo de ser testigo de la muerte real del mejor, el más sabio y el más justo de los hombres que conoció".
Luego de la pérdida de Sócrates, Platón, que tenía solo veintiocho años, se retiró con algunos otros de los discípulos de su maestro a Megara, Sicilia, a la casa de Euclides (socrático, fundador de la escuela megárica). De allí habría viajado a Cirene, donde se reunió con el matemático Teodoro (personificado en el Teeteto) y con Arisitipo (socrático también, fundador de la escuela cirenaica) y a Egipto, aunque estos dos últimos viajes son puestos en duda por muchos especialistas.[26] Se tienen por más seguros, en cambio, los viajes a Italia y a Sicilia, no solo porque hay más testimonios, sino por la decisiva Carta VII, sobre la base de la cual se reconstruye el resto de sus travesías. En su viaje a Italia habría tenido contacto con eléatas y pitagóricos, dos de las principales influencias que acusan sus obras, en especial con Filolao, Eurito y Arquitas de Tarento, quien era, a la vez, político y filósofo en su polis. En el 387 a. C. viajó por primera vez a Sicilia, a la poderosa ciudad de Siracusa, gobernada por el tirano Dionisio; allí conoció a Dión, el cuñado de Dionisio, por quien se sintió poderosamente atraído y al que transmitió las doctrinas socráticas acerca de la virtud y del placer. Según un relato tradicional, al final de su visita, Platón habría sido vendido como esclavo por orden de Dionisio y rescatado por el cirenaico Anníceris en Egina, polis que estaba en guerra con Atenas.[26]
Academia y vejez

A la vuelta de Sicilia, se estima que al poco tiempo, Platón compró una finca en las afueras de Atenas, en un emplazamiento dedicado al héroe Academo, y fundó allí la Academia. Esta funcionó como tal ininterrumpidamente hasta el año 86 a. C. al ser destruida por los romanos, siendo restituida y continuada por los platónicos hasta que en el 529 d. C. fue cerrada definitivamente por Justiniano I, quien veía en las escuelas paganas una amenaza para el cristianismo y ordenó su erradicación completa.[27] Numerosos filósofos se formaron en esta milenaria Academia, incluyendo el mismo Aristóteles durante la dirección de Platón, junto a quien trabajó alrededor de veinte años, hasta la muerte de su maestro. Vale la pena recordar cierta descripción de W. K. C.[28] respecto de la Academia: «... No se parece en nada a ninguna institución moderna (...) Los paralelos más cercanos son probablemente nuestras antiguas universidades (...) con las características que han heredado del mundo medieval, en particular sus conexiones religiosas y el ideal de la vida en común (...) La santidad del lugar era grande, y se celebraban otros cultos allí, incluidos los de la misma Atenea. Para formar una sociedad que tuviera su tierra y sus locales propios, como hizo Platón, parece que era un requisito legal el registrarla como thíasos, es decir, como asociación de culto dedicada al servicio de alguna divinidad. Platón eligió a las Musas, que ejercían el patronazgo de la educación (...) Las comidas en común eran famosas por su combinación de alimentos sanos y moderados con una conversación que valía la pena recordar y anotar. Se cuenta que un invitado dijo que los que habían cenado con Platón se sentían bien al día siguiente». En la Academia, que no aceptaba personas sin conocimientos matemáticos previos, se impartían enseñanzas sobre distintas ciencias (aritmética, geometría, astronomía, armonía, puede que también ciencias naturales) a modo de preparación para la dialéctica, el método propio de la inquisición filosófica, la actividad principal de la institución; asimismo, también era principal actividad, en consonancia con lo expresado en República, la formación de los filósofos en política, de modo que fueran capaces de legislar, asesorar e incluso gobernar (se sabe de varios platónicos que, luego de estudiar en la Academia, se dedicaron efectivamente a estas actividades).[29]
Platón también recibió influencias de otros filósofos, como Pitágoras, cuyas nociones de armonía numérica y geomatemáticas se hacen eco en la noción de Platón sobre las Formas; también Anaxágoras, quien enseñó a Sócrates y que afirmaba que la inteligencia o la razón penetra o llena todo; y Parménides, que argüía acerca de la unidad de todas las cosas y quien influyó sobre el concepto de Platón acerca del alma.
Platón murió en el 347 a. C., a los 80/81 años de edad, dedicándose en sus últimos años de vida a impartir enseñanzas en la academia de su ciudad natal.
Influencias
Pitágoras
_-_BEIC_6353766.jpg.webp)
Aunque Sócrates influenció a Platón directamente como se relaciona en los diálogos, la influencia de Pitágoras sobre Platón, o en un sentido más amplio, los pitagóricos, como Arquitas, también parece haber sido significativa. Aristóteles afirmó que la filosofía de Platón siguió de cerca las enseñanzas de los pitagóricos[30] y Cicerón repite esta afirmación.[31] Pitágoras sostuvo que todas las cosas son números, y el cosmos proviene de principios numéricos. Introdujo el concepto de forma como algo distinto de la materia, y que el mundo físico es una imitación de un mundo matemático eterno.[32]
El filósofo griego Numenio de Apamea (siglo II d. C.) aceptó tanto a Pitágoras como a Platón como las dos autoridades que uno debería seguir en filosofía, pero consideraba que la autoridad de Platón estaba subordinada a la de Pitágoras, a quien consideraba la fuente de toda filosofía verdadera, incluida la propia de Platón.[33]
Heráclito y Parménides


Los dos filósofos Heráclito y Parménides, siguiendo el camino iniciado por los filósofos griegos presocráticos como Pitágoras, se apartan de la mitología y comienzan la tradición metafísica que influyó fuertemente en Platón y continúa hoy.[32]
Los fragmentos supervivientes escritos por Heráclito sugieren la idea de que todas las cosas cambian o se convierten continuamente. Su imagen del río, con aguas siempre cambiantes, es bien conocida. Platón recibió estas ideas a través del discípulo de Heráclito, Crátilo, quien sostenía la visión más radical de que el cambio continuo justifica el escepticismo porque no podemos definir algo que no tiene una naturaleza permanente.[34][35]
Parménides adoptó una visión totalmente contraria, argumentando a favor de la idea del Ser inmutable y la opinión de que el cambio es una ilusión y como tal, lo califica como el fundador de la metafísica u ontología como un dominio de indagación distinta de la teología.[36]
Estas ideas sobre el cambio y la permanencia, o el devenir y el ser, influyeron en Platón al formular su teoría de las formas.
El diálogo más autocrítico de Platón se llama Parménides, en el que aparece Parménides y su alumno Zenón, quien tras la negación del cambio de Parménides discutió enérgicamente con sus paradojas para negar la existencia del movimiento. El diálogo Sofista de Platón incluye a un eleático seguidor de Parménides. En el diálogo, Platón argumenta que el movimiento y el descanso "son", contra los seguidores de Parménides que dicen que el descanso es pero el movimiento no es.
Sócrates

Platón fue uno de los devotos seguidores jóvenes de Sócrates. La relación precisa entre Platón y Sócrates sigue siendo un área de discusión entre los estudiosos.
Aristóteles atribuye una doctrina diferente con respecto a las formas a Platón y Sócrates. Aristóteles sugiere que la idea de las formas de Sócrates se puede descubrir a través de la investigación del mundo natural, a diferencia de las Formas de Platón que existen más allá y fuera del rango ordinario de la comprensión humana.[37] Según la Carta VII, Platón veía a Sócrates como "el más justo de los hombres de su tiempo" (324e).[38] Según Diógenes Laercio, el respeto entre ambos era mutuo.[39] La Carta II, dice "yo nunca he escrito nada, y no hay ni habrá jamás obras de Platón; las que se me atribuyen son de Sócrates".[40] Sin embargo, esta última carta se considera que es una falsificación.[41]
Obra

Todas las obras de Platón, con las excepciones de las Cartas y de la Apología están escritas —como la mayor parte de los escritos filosóficos de la época— no como poemas pedagógicos o tratados, sino en forma de diálogos; e incluso la Apología contiene esporádicos pasajes dialogados. En ellos sitúa Platón a una figura principal, la mayor parte de las veces Sócrates, que desarrolla debates filosóficos con distintos interlocutores, que mediante métodos como el comentario indirecto, los excursos o el relato mitológico, así como la conversación entre ellos, se relevan, se completan o se entretejen; también se emplean monólogos de cierta extensión.
Entre los diálogos platónicos, que se caracterizan estilísticamente por compartir la forma de diálogo, cuya utilización en filosofía él inauguró, pueden señalarse los siguientes como los más influyentes: Crátilo, un examen de la relación entre el lenguaje y la realidad, evaluándose tanto una teoría naturalista del lenguaje como una convencionalista;[n. 6]Menón, una investigación sobre la virtud como conocimiento y su posibilidad de ser enseñada, fundamentada ontológicamente mediante una prueba y exposición de la teoría de la reminiscencia;[n. 7] Fedón, una demostración de la naturaleza divina e imperecedera del alma y el primer desarrollo completo de la teoría de las Ideas;[n. 8] El banquete, la principal exposición de la particular doctrina platónica acerca del amor;[n. 9] La República, diálogo extenso y elaborado en el que se desarrolla, entre otras cosas, una filosofía política acerca del estado ideal, una psicología o teoría del alma, una psicología social, una teoría de la educación, una epistemología, y todo ello fundamentado, en última instancia, en una ontología sistemática;[n. 10] Fedro, en el que se desarrolla una compleja e influyente teoría psicológica y se abordan temas como el deseo, el amor, la locura, la memoria, la relación entre retórica y filosofía y la pobreza del lenguaje escrito en contraposición al genuini lenguaje oral;[42] Teeteto, una inquisición sobre conocimiento en orden a hallar su naturaleza y su definición;[n. 11] Parménides, una crítica de Platón -puesta en labios del filósofo eleata- a su propia teoría de las Ideas tal como hasta entonces la había presentado y que prepararía el camino a su reformulación en diálogos posteriores;[n. 12] Sofista, obra en que se desarrolla una reestructuración del mundo eidético y se realiza una presentación de la revolucionaria teoría acerca del no-ser como diferencia y de la primera fundamentación acabada, a partir de ella, de la posibilidad del juicio y la opinión falsas, así como de su diferencia con los correspondientes verdaderos;[n. 13] Político, diálogo que incluye una exposición del método diálectico platónico maduro, así como de la teoría de la justa medida, del auténtico político y el auténtico Estado, respecto del cual los demás modelos de organización política son presentados como imitaciones;[43] Timeo, un influyente ensayo de cosmogonía, cosmología, física y escatología, influido por la tradición pitagórica;[n. 14] Filebo, investigación acerca de la buena vida, de la relación del bien con la sensatez y el placer en cuanto compuestos de aquel y posibilitadores del vivir bien y provechosamente;[n. 15] Leyes, una teoría extensa y madura acerca de la adecuada constitución del Estado, que contrapone un mayor realismo al idealismo puro de la filosofía política presentada en la República.[n. 16]
Platón, además, escribió Apología de Sócrates, Critón, Eutifrón, Ion, Lisis, Cármides, Laques, Hipias mayor, Hipias menor, Protágoras,[44] Gorgias, Menéxeno, Eutidemo[45] y Critias.[n. 17] Hay varios escritos cuya autenticidad permanece aún en duda, y los diálogos Alcibíades I y Epínomis son los más importantes entre ellos.[n. 18] Lo mismo sucede con las cartas conservadas, aunque hay casi unanimidad en aceptar el carácter genuino de la importante carta VII.[41][n. 19] Finalmente, nos encontramos con la cuestión de las doctrinas no escritas de Platón, cuya fuente más antigua es nada más y nada menos que Aristóteles, quien menciona en varios lugares teorías que no encontramos en la obra escrita de su maestro.[n. 20]
Listado de diálogos
Platón fue un autor muy prolífico. Su obra fue presentada en la forma del diálogo, poniendo en práctica el principio del método dialéctico socrático. Los trabajos del filósofo griego han sido ordenados de muchas formas. Uno de los criterios ha sido de acuerdo a sus etapas de madurez. Calonge Ruiz y García Gual proponen el siguiente orden:[46]
Época de juventud (393-389)
Se caracterizan por sus preocupaciones éticas. Están plenamente influidos por Sócrates.
- Apología de Sócrates (Discurso de Sócrates en su juicio)
- Critón (Sócrates en la cárcel sobre problemas cívicos)
- Laques (¿Qué es el valor?)
- Lisis (¿Qué es la amistad?)
- Cármides (¿Qué es la templanza?)
- Eutifrón (¿Qué es la Piedad?)
- Ión (Sobre la poesía como don divino)
- Protágoras (Sobre la virtud y si es enseñable)
Época de transición (388-385)
Esta fase se caracteriza también por cuestiones políticas, además, aparece un primer esbozo de la Teoría de la reminiscencia y trata sobre la filosofía del lenguaje.
- Gorgias (Sobre retórica, política y justicia)
- Crátilo (Sobre la significación de las palabras)
- Hipias mayor (¿Qué es la belleza?)
- Hipias menor (¿Es mejor el mal voluntario?)
- Eutidemo (Sobre la erística sofista)
- Menón (Sobre la enseñanza de la virtud y el conocimiento como reminiscencia)
- Meneceno (Parodia sobre las oraciones fúnebres)
Época de madurez (385-370)
Platón introduce explícitamente la Teoría de las Ideas y desarrolla con más detalle la de la Reminiscencia. Igualmente se trata de distintos mitos.
- Fedón (Sobre la inmortalidad del alma, la última conversación de Sócrates en prisión)
- Banquete' (Sobre el amor. Mito de andrógino y la escalera del amor)
- República (Sobre política y otros asuntos: metafísicos, gnoseológicos, etc. Alegoría de la caverna, del sol, mito de los metales, del anillo de Giges y de Er)
- Fedro (Sobre el amor, la belleza y el destino del alma. Alegoría del carro alado)
Época de vejez (369-347)
En esta fase revisa sus ideas anteriores centrándose en cuestiones lógicas, en temas científico-naturales, la medicina y la política.[47]
- Parménides (Crítica de la teoría de las ideas)
- Teeteto (Sobre el conocimiento)
- Sofista (Sobre el lenguaje, retórica y conocimientos)
- Político (Sobre la política y la filosofía)
Creciente pesimismo de Platón, si nos atenemos al contenido de sus obras últimas, que ya en la fase crítica parecían inclinarse hacia el predominio de los elementos místico-religiosos y pitagorizantes de su pensamiento.
- Filebo (Sobre el placer y el bien)
- Timeo (Cosmología. Demiurgo)
- Critias (Descripción de la antigua Atenas. Mito de la Atlántida)
- Las Leyes (La ciudad ideal, revisión pesimista de la República)
- Carta VII (Platón presenta una breve autobiografía)
Los primeros diálogos demuestran cierta semejanza con el estilo de indagación de Sócrates. Los diálogos del medio desarrollaron un sistema substancialmente metafísico y ético para resolver estos problemas. Las ideas centrales son el Mundo de las ideas, teoría que afirma que la mente es imbuida por una capacidad innata para comprender y aplicar conceptos en el mundo, y que estos conceptos son, de alguna manera, más reales, o más básicamente reales, que las cosas del mundo alrededor nuestro; la inmortalidad del alma, y la idea de que es mucho más importante que el cuerpo; la idea de que la maldad es una forma de ignorancia, que solo el conocimiento puede dirigir hacia la virtud, que el arte debería ser subordinado a propósitos morales, y que la sociedad debería ser gobernada por una clase de reyes filósofos.
En los diálogos posteriores, Sócrates figura menos prominentemente, y la teoría del Mundo de las ideas es puesta en duda; preguntas directas más éticas se convierten en el centro. En la República, Platón ataca el sistema político de la democracia, culpándolo de la derrota de Atenas en las Guerras del Peloponeso. Platón atribuye la indecisión a las masas (que votaba sobre todo, incluyendo las estrategias militares) como la razón de la derrota militar. Propuso, en cambio, una sociedad jerarquizada en tres niveles, con trabajadores, guardianes y filósofos, en orden ascendiente de importancia, citando el gran conocimiento de los filósofos acerca de las ideas como la razón por la cual eran apropiados para gobernar la sociedad del momento.
Las obras de Platón actualmente se ordenan bajo la paginación de Stephanus, que se emplea en las ediciones y traducciones modernas de sus obras (así como de las de Plutarco). Las obras de Platón se dividen en números, y cada número se divide en secciones de igual tamaño según las letras a, b, c, d y e. Este sistema se usa a menudo para citar a Platón.
Doctrinas no escritas
.png.webp)
Durante mucho tiempo, las "Doctrinas no escritas de Platón"[11][48][49][50][51][52] habían sido controvertidas. Muchos libros modernos sobre Platón parecen disminuir su importancia; sin embargo, el primer testigo importante que menciona su existencia es Aristóteles, quien en su Física escribe: "Es cierto, de hecho, que la cuenta que da allí [es decir, en Timeo] del participante es diferente de lo que dice en su llamadas doctrina no escritas ( ἄγραφα δόγματα )".[53] Representa la enseñanza metafísica más fundamental de Platón, que reveló solo oralmente, y algunos dicen solo a sus compañeros más confiables, y que pudo haber mantenido en secreto del público. La importancia de las doctrinas no escritas no parece haber sido seriamente cuestionada antes del siglo XIX. Vale decir que los partidarios de las doctrinas no escritas hacen uso selectivo de diálogos. En última instancia, la obra sustantiva de Platón la constituyen los diálogos, sin los cuales no existiría las doctrinas no escritas.[54]
Una razón para no revelarlo a todos se discute parcialmente en Fedro, donde Platón critica la transmisión escrita del conocimiento como defectuosa, favoreciendo en cambio el logos hablados: "el que tiene conocimiento de lo justo y lo bueno y bello... no lo hará, cuando en serio, escríbelos en tinta, sembrándolos a través de un bolígrafo con palabras, que no pueden defenderse con argumentos y no pueden enseñar la verdad de manera efectiva".[55] El mismo argumento se repite en la Séptima Carta de Platón: "todo hombre serio al tratar temas realmente serios evita cuidadosamente la escritura". En la misma carta, escribe: "Ciertamente puedo declarar acerca de todos estos escritores que afirman conocer los temas que estudio seriamente... no existe, ni existirá, ningún tratado mío relacionado con él".[56] Tal secreto es necesario para no "exponerlos a un trato indecoroso y degradante".[57]
Sin embargo, se dice que Platón una vez reveló este conocimiento al público en su discurso Sobre el Bien ( Περὶ τἀγαθοῦ ), en la que el Bien ( τὸ ἀγαθόν ) se identifica con el Uno (la Unidad, τὸ ἕν ), el elemento ontológico fundamental principio. El contenido de esta conferencia ha sido transmitido por varios testigos. Aristóxeno describe el evento con las siguientes palabras: "Cada uno vino esperando aprender algo sobre las cosas que generalmente se consideran buenas para los hombres, como la riqueza, la buena salud, la fuerza física y en general una especie de felicidad maravillosa. Pero cuando llegaron las demostraciones matemáticas, incluyendo números, figuras geométricas y astronomía, y finalmente la declaración El Bien es Uno les pareció, me imagino, completamente inesperada y extraña; de ahí que algunos menospreciaran el asunto, mientras que otros lo rechazaron".[58] Simplicio cita a Alejandro de Afrodisias, quien afirma que "según Platón, los primeros principios de todo, incluidas las Formas mismas, son la Dualidad Única e Indefinida ( ἡ ἀόριστος δυάς ), que él llamó Grande y Pequeño (τὸ μέγα καὶ τὸ μικρόν ) ", y Simplicio también informa que "uno también podría aprender esto de Espeusipo y Jenocrates y los otros que estuvieron presentes en el discurso de Platón Sobre el Bien".
Su relato está totalmente de acuerdo con la descripción de Aristóteles de la doctrina metafísica de Platón. En Metafísica, escribe: "Ahora, dado que las Formas son las causas de todo lo demás, él [es decir, Platón] supuso que sus elementos son los elementos de todas las cosas. Por consiguiente, el principio material es lo Grande y lo Pequeño [es decir, la Diada], y el la esencia es el Uno ( τὸ ἕν ), ya que los números se derivan de lo Grande y lo Pequeño por la participación en el Uno". "De esta cuenta queda claro que solo empleó dos causas: la de la esencia y la causa material; porque las Formas son la causa de la esencia en todo lo demás, y el Uno es la causa de ello en las Formas. Él también nos dice cuál es el sustrato material del que se basan las Formas en el caso de las cosas sensibles, y el Uno en el de las Formas: que es esta la dualidad (la Diada, ἡ δυάς ), la Grande y la Pequeña ( τὸ μέγα καὶ τὸ μικρόν ). Además, asignó a estos dos elementos respectivamente la causa del bien y del mal".[59]
Los filósofos del "Platonismo medio" se centraron en sintetizar las doctrinas no escritas de Platón con el diálogo del Timeo. Inspirado por el pitagorismo, Platón realizó un esquema metafísico con dos principios opuestos, el Uno y la Díada Indefinida, siendo el primero el que impone límites al segundo, sentando así las bases del cosmos y generando el resto de números, siendo el más importante de estos números la tetraktys.[11]
Estilo literario
Uso del diálogo

En el siglo IV a. C. el medio de transmisión de información más importante era la audición, la memorización y la oralidad, los cuales aventajaba a la escritura.[60] Platón fue un prolífico autor, escribiendo principalmente en forma de diálogo intentando hacerlo de la forma «menos escrita» posible. Mediante el "Mito de Theuth y Thamus" contado por Sócrates en el Fedro, explica que el saber de la escritura no se plasma en el alma y no se le puede hacer preguntas al autor, al contrario que el diálogo.[61][62] Para Platón, pensar es un diálogo con el alma misma.[63] En comparación, su discípulo Aristóteles estimó más la lectura y la escritura filosófica, redactando numerosos tratados e instruyendo a sus alumnos el fomento de la lectura.[64][65]
Los personajes de los diálogos son generalmente personajes históricos, como Sócrates, Parménides de Elea, Gorgias y Fedón de Elis, aunque a veces también aparecen algunos de los que no se tiene ningún registro histórico aparte del testimonio platónico. En sus primeras obras, diferentes personajes discuten un tema haciéndose preguntas. Sócrates figura como personaje prominente, y por eso se denominan "Diálogos Socráticos". La estructura en forma de diálogo permitió a Platón expresar opiniones impopulares en boca de personajes antipáticos, tales como Trasímaco en la República.[66][67] Cabe destacar, además, que si bien en muchos diálogos aparecen discípulos de Sócrates, Platón no aparece nunca como personaje. Solamente es nombrado en Apología de Sócrates y en Fedón.
La naturaleza de estos diálogos cambió sustancialmente en el curso de la vida de Platón. Es reconocido generalmente que las primeras obras de Platón estaban basadas en el pensamiento y conversaciones reales de Sócrates, mientras que las posteriores se van alejando de las ideas de su antiguo maestro, siendo obra e ideas de Platón.[68] En los últimos diálogos, que más bien tienen la forma de tratados, Sócrates está callado o ausente, mientras que en los inmediatamente anteriores es la figura principal y los interlocutores se limitan a responder “sí”, “por supuesto” y “muy cierto”.[69]
Uso del mito
Los términos mitos y logos sufrieron una evolución a lo largo de la historia de Grecia clásica. Así en los tiempos de Homero y Hesiodo (siglo VIII a. C.) se empleaban como sinónimos, con un significado de narración o historia. Posteriormente llegaron historiadores, como Heródoto y Tucidides, y también filósofos, como Parménides y los Presocráticos, que introdujeron una diferenciación entre ambos términos, y así mitos se identificó con una narración no verificable, y logos con una narración racional.[70] Siendo Platón un discípulo de Sócrates y decidido partidario de la filosofía basada en logos, parecería lógico que hubiera evitado el uso de los mitos. No obstante hizo un gran uso de ellos. Este hecho ha producido un abundante trabajo analítico, con el fin de aclarar las causas y objetivos de tal uso.
Platón distinguía entre tres tipos de mitos. En primer lugar había mitos falsos, como los que relataban historias de dioses sujetos a pasiones y sufrimientos humanos, puesto que la razón enseña que Dios es perfecto. Luego consideraba aquellos mitos que se basaban en un razonamiento verdadero, y por tanto verdaderos. Finalmente estaban los mitos no verificables por encontrarse fuera del alcance de la razón humana, pero que contenían alguna parte de verdad. Los mitos de Platón tienen dos tipos de contenido, por una parte el origen del universo, y por otra la moral y origen y destino del alma.[71]
Está generalmente aceptado que el propósito de Platón para el uso del mito era didáctico. Consideraba que solamente una minoría era capaz, o estaba interesada en seguir un razonamiento filosófico, y en cambio la mayoría se interesa por las historias y narraciones. Así pues utilizaba los mitos para vehicular las conclusiones de los razonamientos filosóficos. Algunos de los mitos usados por Platón eran tradicionales, otros se basaban en mitos tradicionales modificados. Finalmente también creó nuevos mitos de su invención.[72]
Por otra parte, la historia de la ciudad y la isla perdida de la Atlántida nos llegó como una «historia verdadera» a través de sus obras Timeo y Critias,[73][74] en donde el personaje de Critias usa la expresión griega «alēthinós logos», que en aquellos tiempos se usaba para denominar a una «historia que era verdadera», y como tal es traducida en todas las versiones latinas de dichos diálogos, o sea, veram historiam, en contraposición al mito (del griego μῦθος, mythos, ‘cuento) o cuento fabulado.[75] No obstante la figura de Sócrates muestra un escepticismo hacia el relato.[76] Pensadores platónicos posteriores tomarán la historia como una interpretación metafórica.[77]
Temas
La teoría de las ideas

A diferencia de Sócrates, Platón escribió profusamente acerca de sus puntos de vista filosóficos, dejando un considerable número de manuscritos como legado.[78] Su teoría más conocida es la de las Ideas o Formas. En ella se sostiene que todos los entes del mundo sensible son imperfectos y deficientes, y participan de otros entes, perfectos y autónomos (Ideas) de carácter ontológico muy superior y de los cuales son pálida copia, que no son perceptibles mediante los sentidos. Cada Idea es única e inmutable, mientras que, las cosas del mundo sensible son múltiples y cambiantes. La contraposición entre la realidad y el conocimiento es descrita por Platón en el célebre mito de la caverna, en la República. Para Platón, la única forma de acceder a la realidad inteligible era mediante la razón y el entendimiento; el papel de los sentidos queda relegado y se considera engañoso.[79]
El saber y la opinión
Otro tema que trató Platón profusamente fue la dicotomía entre el saber y la opinión,[80] que anticipaba los debates más modernos entre empirismo y racionalismo,[81] y que posteriormente trataron los postmodernistas y sus oponentes al argüir sobre la distinción entre objetivo y subjetivo.[82][83] Es importante resaltar que la dicotomía entre un mundo inteligible y otro mundo sensible es más bien un recurso pedagógico que suele usarse para ilustrar la diferencia ontológica entre los entes inteligibles y los sensibles.
Gobierno ideal
En las escrituras de Platón se pueden ver conceptos sobre las formas de gobierno, incluyendo la aristocracia como la ideal; así como la timocracia, la oligarquía, la democracia y la tiranía.[84] Un tema central de su obra es el conflicto entre la naturaleza y las creencias de la época concernientes al rol de la herencia y del medio ambiente en el desarrollo de la personalidad y la inteligencia del hombre mucho[85] antes que el debate sobre la naturaleza y la crianza del Hombre comenzara en la época de John Locke.[86]
Derechos de las mujeres
La filosofía griega conceptualiza al hombre como ciudadano (varón) de la polis. Mientras Aristóteles niega la existencia de las cualidades humanas más excelsas a esclavos y mujeres,[87] Platón en el libro V de la República admite a las mujeres en la clase de los guardianes y al final del libro VII reconoce la posibilidad de que existan filósofas gobernantes, sin embargo esta admisión de las mujeres en las actividades masculinas solo estaría dictada —según analistas de su obra— por un criterio utilitarista, ya que el objetivo es eliminar lo privado.[88] La actitud de Platón hacia las mujeres era ambivalente. En algunos de sus escritos defendía un trato más justo para las mujeres. Por otro lado, atribuyó la condición inferior de la mujer como una degeneración del hombre.[89]
Filosofía
Teología

Es posible que el pensamiento platónico tuviese una amplia gama de elementos teológicos o religiosos. Estos elementos podrían ser la base de sus planteamientos ontológicos, gnoseológicos, políticos y epistemológicos. Incluso, en el diálogo Timeo Platón presenta una teoría cosmogónica y religiosa.
Esta religión fue seguramente adoptada de Sócrates y debe tener relación con el juicio (debido a que en la exposición de motivos al castigo se encuentran el corromper a la juventud y la asebeia (ἀσέβεια, asébeia): traer nuevos dioses y negar los ya existentes). Probablemente contenía elementos monoteístas (presentes en la "Verdad" máxima o el "Bien" máximo que se encuentra en sus teorías ontológicas y políticas) y órficos (debido a la reencarnación del alma). En sus diálogos de juventud, Sócrates aparece defendiendo ciertas creencias religiosas como que los dioses son completamente buenos y que nadie sabe realmente qué sucede después de la muerte.[39]
Las teorías teológicas de Platón posiblemente eran esotéricas (secretas). Incluso en la Carta VII Platón afirma: «No hay ni habrá nunca una obra mía que trate estos temas [...] Cualquier persona seria se guardaría mucho de confiar por escrito cuestiones serias, exponiéndolas a la malevolencia de la gente» (341c). Estos comentarios de Platón hacen pensar que aquello que dejó en escrito no es, para él, suficientemente "serio". Según confesiones de Aristóteles en Sobre el bien, el estarigita no tenía acceso a estas doctrinas, a diferencia de Epeusipo y Jenócrates –lo cual daría una idea de porqué Aristóteles no adoptó la Academia–.
En el Fedón, Platón relata como Sócrates estaba ilusiando por la tesis de un mundo ordenado por una Inteligencia de Anaxágoras pero le disgustaron sus explicaciones puramente mecanicistas, prefiriendo así explicaciones teleológicas. Esta distinción entre causas materiales y finales la expondrá más adelante Aristóteles.
Si uno dijera que sin tener cosas semejantes, es decir, tendones y huesos y todo lo demás que tengo, no sería capaz de hacer lo que decido, diría cosas ciertas. Sin embargo, decir que hago lo que hago a causa de ellas, y eso al actuar con inteligencia, y no por la elección de lo mejor, sería un enorme y excesivo abuso de expresión. Pues eso es no ser capaz de distinguir que una cosa es lo que es la causa de las cosas y otra aquello sin lo cual la causa no podría nunca ser causa.Platón. Fedón (99a-b)
Platón condenó el ateísmo (entendido como un atomismo) en la República. Diógenes Laercio cita la anécdota que Platón detestaba tanto a Demócrito que deseaba que todos sus libros fuesen quemados.[90] Arguyó que el universo no surgió de la combinación azarosa de elementos corpóreos sin ninguna inteligencia detrás. Usó una especie de argumento cosmológico a favor de una fuente del movimiento que se mueve por sí mismo, que es el espíritu o el alma, la fuente del movimiento cósmico.[91] Dios es para Platón el ser absoluto, bien supremo, creador de las cosas.[92] (Ver: Demiurgo)
El mundo ha tenido principio. En efecto, el mundo es visible, tangible, corporal; todo lo que tiene estas cualidades es sensible: y todo lo que es sensible y está sometido á la opinión acompañada de la sensación, ya lo sabemos, nace y es engendrado. Además decimos, que todo lo que nace procede de una causa necesariamente. ¿Cuál es en este caso el autor y el padre de este universo? Es difícil encontrarlo; y, cuando se le ha encontrado, es imposible hacerle conocer á la multitud.
En segundo lugar, es preciso examinar conforme a qué modelo el arquitecto del universo lo ha construido [...] Si el mundo es bello y si su autor es excelente, es claro que tuvo fijos sus ojos en el modelo eterno [...] El universo engendrado de esta manera ha sido formado según el modelo de la razón, de la sabiduría y de la esencia inmutable, de donde se desprende, como consecuencia necesaria, que el universo es una copia.Platón. Timeo[93]
En el Mito de Er, Platón expresa su visión del inframundo con la existencia de premios y castigos; la atingencia de los dioses con las elecciones humanas y la transmigración de las almas, las cuales eligen su próxima vida:
Almas efímeras, he aquí que comienza para vosotros una nueva carrera caduca en condición mortal. No será el Destino quien os elija, sino que vosotros elegiréis vuestro destino. Que el que salga por suerte el primero, escoja el primero su género de vida, al que ha de quedar inexorablemente unido. [...] La responsabilidad es del que elige; no hay culpa alguna en la Divinidad.Platón. República X, 15, 617d-618a.
Ontología y Metafísica
En los diálogos de Platón se discuten varios temas y conceptos metafísicos como el ser, la existencia, la naturaleza, el alma y el cuerpo. En su teoría de las formas, Platón decía que la realidad solo puede ser entendida por la comprensión racional de formas o ideas universales abstractas. Cada idea es única e inmutable; al contrario, las cosas materiales son múltiples y cambiantes, siendo solo unas "sombras" de esas formas ideales. En los Libros VI y VII de la República, Platón utiliza diversas metáforas para explicar sus ideas metafísicas y epistemológicas: las metáforas del sol, la muy conocida "alegoría de la caverna" y, la más explícita, la de la línea dividida. En su conjunto, estas metáforas transmiten teorías complejas y difíciles; está, por ejemplo, la Idea del Bien, a la que tiene como principio de todo ser y de todo conocer. La Idea de Bien realiza esto en la manera similar que el sol emana luz y permite la visión de las cosas y la generación de estas en el mundo perceptivo (ver la alegoría del sol).
Dualismo platónico

El platonismo ha sido interpretado como una forma de dualismo metafísico, a veces referido como realismo platónico o exagerado. De acuerdo a esto, la metafísica de Platón divide al mundo en dos distintos aspectos:
- El mundo inteligible, que reside el auténtico ser, inmutable, de formas u objetos abstractos;
- El mundo sensible, que vemos alrededor nuestro en forma perceptiva, cambiante y copia imperfecta de las formas inteligibles o Ideas.
Platón estableció así el dualismo fundamental de la filosofía, la distinción entre idealismo y materialismo, entre esencias eternas abstractas y existencias efímeras concretas, entre el ser parmenideano y el cambio heráclito.[94] Esta división ontológica lleva también a Platón una dualidad en su antropológica y epistemológica.
A pesar de muchas críticas sobre su dualismo, Platón se refiere en el Timeo a un único universo donde se encuentra tanto la materia sensible como las formas inmateriales (ver Cosmología). A modo pedagógico desdobla el universo en dos y, como quien saca una foto de un paisaje, describe una realidad compleja en dos dimensiones. Así, quien mira el paisaje se dará cuenta que es imposible que el paisaje 'sea' meramente lo que la fotografía muestra. Sin embargo, un objeto natural no es propiamente un copia "fotográfica" de las Ideas (pues éstas pertenecen a un orden distinto del de las cosas físicas) sino más bien una imaginativa y simbólica transmisión de éstas.[95]
Las Formas
Las "Formas" o "Ideas" (en griego: morphé y eîdos) son esencias o entidades trascendentes, unitarias[n. 21] e inmutables que estructuran la pluralidad de las cosas. Las Formas están fuera del tiempo, como el mundo nouménico de Immanuel Kant. Solo son comprensibles a través del intelecto o entendimiento, es decir, la capacidad de pensar las cosas abstrayéndolas de como se nos dan a los sentidos. Las ideas son el ser de la cosa y son subsistentes, existen por sí mismas, no solo en la mente humana. Por ejemplo, en matemáticas, el círculo ideal consiste en un número infinito de puntos infinitesimales. Tal infinito nunca se realiza en el mundo material, luego podría decirse que un círculo ideal tiene una naturaleza inmutable y eterna.[96] (Véase: Platonismo matemático)
Por lo tanto, las Forma de Platón son universales y representan la verdadera realidad de las cosas en sí mismas, así como propiedades, patrones y relaciones, a los que nos referimos como objetos. Por ejemplo, las cosas justas y bellas nos llevan a la Idea de justicia y belleza, las cuales si no existieran, no existirían tales cosas. Como no se manifiestan en sí mismas en este mundo y solo se perciben mediante la intuición directa por la razón, deben de existir en otro, separado al nuestro. Según Platón, la "Idea de Bien" es la Forma suprema, "causa de la ciencia y de la verdad", la cual "proporciona la verdad a los objetos del conocimiento y la facultad de conocer al que conoce".[97][98]
No obstante, Platón recoge una serie de aporías de su teoría en el Parménides, por ejemplo: cómo muchos particulares pueden "participar" en una sola Forma; cómo las formas interaccionan en el mundo material al estar separado de él; o por qué una Forma no participa en otra (argumento del tercer hombre).[99]
Alegoría de la caverna

En el libro VII de “La República” (514a-516d), Platón presenta el mito de la caverna, una metáfora respecto de nuestra educación y de su ausencia. Sirve para ilustrar su teoría epistemológica, pero tiene también implicaciones como en la ontología, la antropología e incluso la política y la ética.[101]
En la alegoría, Platón compara a las personas no formadas en la Teoría de las Formas con los prisioneros encadenados en una cueva. Al no tener conocimiento del mundo real, las sombras proyectadas en la pared por un fuego son la verdad definitiva para ellos, pero cuando uno es liberado y ve los objetos y el fuego, entonces se dan cuenta de su error. Una vez que ha asumido el hombre esta nueva situación, aprecia la nueva realidad material exterior de la caverna (árboles, lagos, astros, etc), fundamento de las anteriores realidades y finalmente aprecia el Sol, la metáfora de la idea de bien.[102]
En el mundo perceptivo, las cosas que vemos a nuestro alrededor no son sino una ligera semejanza con las formas más reales y fundamentales que representa el mundo inteligible de Platón. Es como si viéramos una sombra de las cosas, sin ver las cosas mismas; estas sombras son una representación de la realidad, pero no la realidad misma.[103]
Epistemología y gnoseología
Las opiniones de Platón también tuvieron mucha influencia en la naturaleza del conocimiento y la enseñanza las cuales propuso en el Menón, el cual comienza con la pregunta acerca de si la virtud puede ser enseñada y procede a exponer los conceptos de la memoria y el aprendizaje como un descubrimiento de conocimientos previos y opiniones que son correctas pero no tienen una clara justificación.
Sócrates afirmaba que "El hombre es capaz de conocer la verdad, de superar la opinión, elevándose al conocimiento de los conceptos, de lo universal". Y su práctica pedagógica y la "mayéutica", lo llevó a deducir los conceptos universales que se hallan presentes, incluso en el alma del hombre más ignorante, el que si es guiado correctamente, llega a descubrirlos.
TEETEO. - ¿A qué llamas tú pensar?
SÓCRATES. - Al discurso que el alma tiene consigo misma sobre las cosas que somete a consideración.Platón. Teeteto 189e.
Para Platón, el conocimiento tiene como objeto encontrar una definición inequívoca al saber de todas las cosas. El saber más elevado será entonces el conocimiento de lo universal y el más bajo será el conocimiento de lo particular. Esta doctrina supone una separación irreconciliable entre el saber Universal y el mundo real, pero para Platón este concepto de lo Universal no implica una forma abstracta, sino que a cada uno de estos conocimientos universales le corresponde una realidad concreta.[104]
Para Platón son las ideas las que se pueden conocer en forma accesible, pero no niega realidad al mundo de las cosas. Sin embargo, Platón no pudo determinar cual es la relación que existe entre lo particular y lo universal.
Platón explica con más claridad este problema cuando se refiere al arte, nos dice que el artista representa una tercera versión del hombre. Según Platón, el hombre ideal es la meta que todos los humanos tratan de alcanzar, luego existen los hombres particulares que son copias del ideal y por último está el artista que imita una copia. Por ejemplo, en la Geometría se parte de una hipótesis y se continua avanzando mediante un diagrama visible para llegar a una conclusión. El geómetra supone una figura geométrica a partir de gráficos y figuras, procurando distinguir objetos que solo se pueden ver con la inteligencia.
Mediante el razonamiento abstracto y habiendo entendido los principios, la mente puede sacar conclusiones sin contar con las imágenes visibles.
Platón supone que el conocimiento de lo real se puede alcanzar de un modo absoluto, pero no sucede lo mismo con las cosas del mundo sensible, que para él es ilusorio y está sujeto al cambio. Razón por la que no pueden ser objeto de conocimiento científico.
Reminiscencia
La doctrina del conocimiento de la reminiscencia está basada en la doctrina de la rememoración pitagórica y aparece en los diálogos Menón, Fedón y Fedro. La teoría surge como respuesta a la paradoja planteada por Menón:
¿Y qué medio adoptarás, Sócrates, para indagar lo que de ninguna manera conoces? ¿Qué principio te guiará en la indagación de cosas, que ignoras absolutamente? Y aun cuando llegases á encontrar la virtud, ¿cómo la reconocerías, no habiéndola nunca conocido?Platón. Menón[105]
Para responder esta pregunta, Sócrates usa el concepto de reminiscencia o anamnesis, una noción fundamental en Platón,[106] que consiste en que el conocimiento es innato en el alma humana y conoce las formas del mundos de las ideas antes de encarnarse en el cuerpo. Por lo tanto, "conocer" es "recordar". Esta teoría es complemento de la teoría método socrático ya que incita al alumno a que descubra en su interior una verdad mediante preguntas.[107][108]
Platón sostiene en el Fedón con respecto a nuestro conocimiento de iguales:[109]
¿Acaso experimentamos algo parecido con respecto a los maderos y a las cosas iguales de que hablábamos ahora? ¿Es que no parece que son iguales como lo que es igual por sí, o carecen de algo para ser de igual clase que lo igual en sí, o nada? [...]Por tanto, ¿reconocemos que, cuando uno al ver algo piensa: lo que ahora yo veo pretende ser como algún otro de los objetos reales, pero carece de algo y no consigue ser tal como aquél, sino que resulta inferior, necesariamente el que piensa esto tuvo que haber logrado ver antes aquello a lo que dice que esto se asemeja, y que le resulta inferior? [...]
Conque es necesario que nosotros previamente hayamos visto lo igual antes de aquel momento en el que al ver por primera vez las cosas iguales pensamos que todas ellas tienden a ser como lo igual pero que lo son insuficientemente.Platón. Fedón 74d-75a.
Formas de conocimiento
Platón distingue varios grados de conocimiento basados en Parménides. Él diferenciaba entre: doxa y episteme:

1. El alma existe antes que el cuerpo. En su vida anterior, en el mundo suprasensible, contempla las ideas.
2. Cuando el alma se une al cuerpo, olvida el conocimiento que había adquirido.
3. En el mundo sensible, el hombre percibe por los sentidos los objetos que fueron hechos por el Demiurgo (Dios), a partir de una materia preexistente (jora), teniendo como modelo a las ideas.
4. La percepción sensible de los objetos despierta en el alma, por su semejanza con las ideas, el recuerdo de las ideas olvidadas. De allí que se denomine "Teoría de la Reminiscencia" o del recuerdo.
- Conocimiento de las cosas sensibles (Doxa): Es denominado por Platón doxa (opinión o aparición) la percepción del mundo sensible, camino entre lo verdadero y la ignorancia. Ya que no posee verdadera entidad, tampoco puede haber auténtico conocimiento sino mera opinión. A su vez la opinión tiene dos modos: divide en creencias (pistis) y conocimiento de la apariencia o imaginación (eikasía).[110]
- La imaginación (Eikasía): Mediante la eikasía o imaginación se aprenden las imágenes de las cosas, sus sombras y reflejos, siendo el grado más bajo de la escala del conocimiento. No podemos imaginar un objeto dotado de menos consistencia que la fugacidad extrema de una sombra- Posiblemente Platón esté pensando en actividades como la poesía, la pintura o la retórica. Efectivamente tanto el orador como el poeta o el pintor, están solo interesados en una mera imitación verosímil de la realidad y para esto les basta con la producción de imágenes.
- La creencia (Pistis): En la pistis hay un grado de conocimiento superior al anterior ya que versa ya sobre un objeto mismo y no sobre una imagen de este. Las diversas artes productoras como por ejemplo la carpintería, encajarían aquí perfectamente: el carpintero sabe más en relación con la mesa que el pintor que la representa en un lienzo porque a este le basta con una mera apariencia verosímil de la mesa, mientras que el carpintero ha de fabricar una mesa "real".[111]
- Conocimiento inteligible (Episteme): La episteme (ciencia) es el verdadero conocimiento, que viene de la verdadera realidad inmutable de las Ideas.[112] Tiene como objeto la realidad inteligible, el ser perfecto e inmutable: las ideas. También aquí hay dos grados, el conocimiento discursivo (diánoia) y la inteligencia pura (nous):
- Conocimiento discursivo (Diánoia): Como ejemplo de diánoia, Platón piensa en la aritmética o en la geometría. En ambas se parte siempre de hipótesis o presuposiciones y se necesita (piensa Platón) de símbolos sensibles. La matemática procede según un tipo de razonamiento que podríamos denominar "hipotético-deductivo", es decir, se va de la hipótesis a la conclusión mediante deducción.
- Conocimiento o inteligencia pura (Nous): El nous es la superación de la diánoia mediante la dialéctica, considerada como la "culminación de todas las ciencias". Este se trata en suponer lo que queremos y discutir esa tesis mediante un diálogo introspectivo o con otra persona.[113] Solo ella es capaz de cancelar el carácter meramente hipotético de los principios utilizados en las restantes disciplinas, al dar razón de ellos y justificarlos racionalmente. Para conseguirlo, la dialéctica tiene que remontarse a un principio no hipotético desde el que pueda deducir a manera de consecuencias todo lo demás. Es claro que este principio no hipotético, objeto de la dialéctica, no es otro que la idea del Bien. Mediante ella se alcanza el conocimiento de la estructura relacional de las ideas, y en último término, el conocimiento de la verdad suprema, condición (fundamento) de las propias ideas y, por tanto, también del mundo sensible: La idea del Bien.[114]
Su visión de estas cambiaron durante su vida.[115] En los primeros diálogos entendía la doxa como juicio subjetivo y la episteme como una habilidad. Mientras que en el Banquete elogió a la doxa como medio imprescindible para alcanzar la virtud en la episteme, en La República considera toda doxa como peligrosa y contrapuesta a la episteme.[116]
Símil de la línea
En el libro VI de su obra La República, Platón utiliza la analogía de la línea para expresar las dos regiones de la realidad, sus divisiones y los tipos de conocimiento que le corresponden.[80]
| D | C | B | A | ||
|---|---|---|---|---|---|
1D line |
|||||
| Mundo sensible | Mundo inteligible | ||||
| Sombras / imágenes | Objetos físicos | Objetos matemáticos | Ideas o Formas | ||
| Dialéctica | ![]() Progress axis arrow |
Idea de Bien | |||
| Imaginación | Creencia | Razón discursiva | Razón intuitiva | ||
| Opinión (doxa) | Ciencia (episteme) | ||||
- En el primer segmento de esta línea asienta los objetos que son perceptibles por los sentidos y a la vez los divide en dos clases y refiere para cada tipo de objeto una forma (u operación) en que el alma conoce estos objetos. La primera son las imágenes o sombras que se desprenden de los objetos físicos imágenes de las que se puede obtener un conocimiento casi nulo, por tanto, el ser humano imagina qué pueden ser estas sombras. En la segunda división de este primer segmento asienta a los objetos físicos que cumplen un doble papel, son generados por lo que llamará seres inteligibles inferiores y superiores a la vez que con otros elementos (i.e. la luz) generan las sombras. A estos corresponde la operación de la creencia porque al estar en constante cambio por estar sujetos al tiempo y al espacio nunca 'son'.
- En el segundo segmento de la línea Platón asienta los objetos que sin poderse percibir por los sentidos son percibidos por el alma y son los generadores de los que se encontraban en el primer segmento de la línea y también la divide en dos. En la primera parte de este segundo segmento asienta los seres inteligibles inferiores, los principios matemáticos y geométricos. Estos entes todavía guardan algún tipo de relación con la parte del universo sensible porque se los puede representar (por ejemplo, un cuadrado, el número 4, lo impar respecto de lo par, etc.); la operación que realiza el alma para aprehender estos conceptos es el entendimiento. En la última parte, asienta los seres inteligibles superiores, aquellas ideas que solo pueden ser definidas por otras y que de ninguna manera pueden ser representadas para la percepción sensorial (i.e. la justicia, la virtud, el valor, etc.); para comprenderlos el alma se dispone hacia ellos utilizando la inteligencia.
Así para la primera sección Platón entendió que la imaginación y la creencia, es decir, la mera descripción de lo que se percibe, puede dar como resultado una opinión. Sin embargo el entendimiento y la inteligencia son para Platón aquellas operaciones de las que se obtiene el conocimiento.
Si bien las interpretaciones de las escrituras de Platón (particularmente La República) han tenido una inmensa popularidad en la larga historia de la filosofía occidental, también es posible interpretar sus ideas en una forma más conservadora que favorece la lectura desde un punto de vista epistemológico más que metafísico como sería el caso de la metáfora de la Cueva y la Línea Dividida (ahora bien, también hay autores importantes que hablan de la necesidad de realizar una interpretación fenomenológica sobre Platón para lograr ver al autor más allá de las capas históricas que lo incubren debido a sus otras interpretaciones menos afortunadas). Existen obvios paralelos entre la alegoría de la Cueva y la vida del maestro de Platón, Sócrates, quien fue ejecutado en su intención de abrir los ojos a los atenienses. Este ejemplo revela la dramática complejidad que frecuentemente se encuentra bajo la superficie de los escritos de Platón (no hay que olvidar que en La República, quien narra la historia es Sócrates)
Creencia verdadera justificada
Muchos han interpretado a Platón como afirmando que el conocimiento estaba basado esencialmente en creencias verdaderas justificadas; una creencia influyente que llevó al desarrollo más adelante de la epistemología. En el Teeteto, Platón distingue entre la creencia y el conocimiento por medio de la justificación. La justificación es una explicación racional de la creencia. La verdadera opinión acompañada de la razón es el conocimiento.[117]
Aunque la "creencia verdadera justificada" es la definición filosófica tradicional del conocimiento, los antiguos ya eran escépticos de esta idea platónica. Los diálogos socráticos normalmente no llegaron a ninguna conclusión positiva; eran "dialéctica negativa".[117] Años después, Edmund Gettier demostraría los problemas de las creencias verdaderas justificadas en el contexto del conocimiento. El propio Platón también identificó problemas con la definición de creencia verdadera justificada en Teeteto, concluyendo definición de conocimiento es circular.[118][119]
Entonces, Teeteto, la epistēmē no sería ni sensación ni creencia verdadera ni logos que sobreviene a la creencia verdadera.Platón. Teeteto 210a9-b.
Porque el objeto de conocimiento debe ser inmodificable, estable y permanente como para lograr su definición con claridad. El conocimiento se logra mediante juicios sobre conceptos universales y no sobre particulares y solo pueden ser verdaderos los juicios sobre lo permanente y estable. Ni la percepción sensible ni la creencia verdadera pueden ser objeto de conocimiento.[120] Una regresión infinita surge cuando preguntamos cuáles son las justificaciones por las razones mismas.[117]
Antropología y psicología
La antropología platónica divide al ser humano en una entidad compuesta por dos elementos antagónicos, cuerpo (material) y alma (inmaterial), siendo el alma quien tiene prioridad y prevalencia sobre el cuerpo. Platón elaboró una teoría tripartita del alma en su diálogo La República, y también con la alegoría del carro alado en el Fedro. En la República y en el Timeo, Platón afirmó que el alma (psique) se compone de tres partes:[39][121][122]
- Alma racional, (λογιστικόν); inmortal, inteligente, divina y situada en el cerebro; su virtud es la prudencia y sabiduría.
- Alma irascible, (θυμοειδές); fuente de las pasiones nobles (valor, coraje, fortaleza), está situada en el pecho y muere con el cuerpo. Su virtud es la fortaleza.
- Alma concupiscible, (ἐπιθυμητικόν); fuente de las pasiones innobles (apetitos, deseos corporales), está situada en el vientre y es mortal. Su virtud es la templanza.
El alma racional es una sustancia que se mueve a sí misma.[92] Para Platón, el cuerpo es la cárcel del alma, y esta aspira volver al mundo de las Ideas. Para ello, ha de haber una armonía de las almas. Las referencias a la inmortalidad del alma, así como los primeros intentos por abordar su demostración, los encontramos en los diálogos de transición; aunque será en los diálogos de madurez donde se desarrollen las pruebas, siendo ratificada la creencia en la inmortalidad en el Timeo. Platón concibe la inmortalidad solamente de la racional del alma. Él argumentó en el Fedón sobre la inmortalidad del alma con base en su simplicidad. En el Menón, defiende la tesis de que el alma vive sin el cuerpo en el mundo de las Ideas (anamnesis).[123][124][125] Aristóteles señaló que la teoría del alma de Platón coincide con la de Empédocles, donde el alma está compuesta de los cuatro elementos.[92] Platón encontró en él su teoría de la visión.[126] En concordancia con la idea de que lo semejante se conoce por lo semejante, ambos postulan que el fuego en nuestro interior, semejante con el fuego exterior, fluye de manera sutil y continua a través del ojo permitiendo así la visión. Platón aportó su versión del metabolismo: los alimentos nutren todas las partes del cuerpo, así la sangre se forma en el vientre, sede del alma apetitiva, por la acción del fuego y de allí se distribuye a todo el cuerpo. Los pulmones reviven el aire, para guardar el fuego interno. Los órganos del cuerpo toman de la sangre las sustancias para repararse.[127]
La política y la ética de Platón se fundamenta en su antropología, y esta en su epistemología y ontología.
Política
Las ideas filosóficas de Platón tuvieron muchas implicaciones sociales, particularmente en cuanto al estado o gobierno ideal. Hay discrepancias entre sus ideas iniciales y las que expuso posteriormente. Algunas de sus más famosas doctrinas están expuestas en la República. Sin embargo, con los estudios filológicos modernos se ha llegado a implicar que sus diálogos tardíos (Político y Leyes) presentan una fuerte crítica ante sus consideraciones previas, esta crítica surgirá a raíz de la enorme decepción de Platón con sus ideas y a la depresión mostrada en la Carta VII.
Justicia
El gobierno debe basarse en el consentimiento y la armonía del verdadero conocimiento de lo que es bueno para la ciudadanía.[128] Para Platón lo más importante en la ciudad y en el hombre sería la Justicia. Por tanto su Estado estará basado en una necesidad ética de justicia. La justicia se conseguirá a partir de la armonía entre las clases sociales y, para los individuos, en las partes del alma de cada uno.
Platón decía que las sociedades debieran tener una estructura tripartita de clases la cual respondía a una estructura según el apetito, espíritu y razón del alma de cada individuo:
- Artesanos o labradores – Los trabajadores correspondían a la parte de “apetito” del alma.
- Guerreros o guardianes – Los guerreros aventureros, fuertes, valientes y que formaban el “espíritu” del alma.
- Gobernantes o filósofos – Aquellos que eran inteligentes, racionales, apropiados para tomar decisiones para la comunidad. Estos formaban la “razón” del alma.
Para preservar la armonía social, Platón considera una noble mentira de la que se valdrán los gobernantes para convencer al pueblo.[129] En el mito de los metales, se justifican las diferencias en la naturaleza humana debido a distintas proporciones de tres metales en el alma (oro, plata y mezcla de hierro y bronce) puestos por los dioses.[130]
| Artesanos | Guardianes | Gobernantes | |
|---|---|---|---|
| Alma | Concupiscible | Irascible | Racional |
| Virtud | Templanza | Fortaleza | Prudencia |
| Metal | Hierro y bronce | Plata | Oro |
Filósofo rey

De acuerdo con este modelo, los principios de la democracia ateniense, como existía en aquella época, eran rechazados en esta idea y muy pocos estaban en capacidad de gobernar. Este desprecio a la democracia podría deberse a su rechazo frente al juicio a Sócrates. En lugar de retórica y persuasión, Platón dice que la razón y la sabiduría (episteme) son las que deben gobernar. Esto no equivale a tiranía, despotismo u oligarquía. Como Platón decía:
Hasta que los filósofos gobiernen como reyes o, aquellos que ahora son llamados reyes y los dirigentes o líderes, puedan filosofar debidamente, es decir, hasta tanto el poder político y el filosófico concuerden, mientras que las diferentes naturalezas busquen solo uno solo de estos poderes exclusivamente, las ciudades no tendrán paz, ni tampoco la raza humana en general.Platón. República V, 473d.
Platón describe a estos “reyes filósofos” como aquellos que “aman ver la verdad esté donde esté con los medios que se disponen” y soporta su idea con la analogía de un capitán y su navío o un médico y su medicina. Navegar y curar no son prácticas que todo el mundo esté calificado para hacerlas por naturaleza, sin importar su riqueza, belleza o incluso su género:
Por tanto, querido amigo, no existe en el regimiento de la ciudad ninguna ocupación que sea propia de la mujer como tal mujer ni del varón como tal varón, sino que las dotes naturales están diseminadas indistintamente en unos y otros seres, de modo que la mujer tiene acceso por su naturaleza a todas las labores y el hombre también a todas; únicamente que la mujer es en todo más débil que el varón.Platón. República V, 455d.
No obstante, la actitud de Platón hacia las mujeres era ambivalente. Mientras que en su República abolió su estatus de propiedad y las pone al mismo nivel con los hombres tanto para la clase de los guardianes como la de gobernantes, por otro lado admitió como la visión aristotélica de la mujer que son una degeneración de la naturaleza humana perfecta.[131][132] Dice en el Timeo:
Todos los varones cobardes y que llevaron una vida injusta, según el discurso probable, cambiaron a mujeres en la segunda encarnación.Platón, Timeo 90e.
Gran parte de La República está dedicada a indicar el proceso educacional necesario para producir estos “filósofos reyes”, de hecho el Estado ideal platónico será en gran medida un ente dedicado a la educación. Todos los ciudadanos pasarían por un largo sistema de educación con el objetivo de crear ciudadanos comprometidos con el bien común y determinar su rol social. Para impedir que los gobernantes abusaran de su poder, se les exigía llevar vidas austeras sin poseer dinero o propiedades, ni tampoco vida familiar.[133]
En la obra Político, Platón es la de explica que el poder político necesita de un tipo especializado de conocimiento o gnosis para gobernar correcta y justamente, además de representar los mejores intereses de sus ciudadanos. Este diálogo está dirigido contra aquellos que gobiernan en Grecia en esa época: aquellos que dan la apariencia de poseer ese conocimiento, pero en realidad sólo son sofistas. Ahí presenta El mito de los pastores divinos.[134]
Estado ideal
La fundamentación del Estado ideal se encuentra, para Platón, en la Idea de Bien. Se debe mencionar, sin embargo, que la idea de la ciudad que se describe en La República la califica Platón como una ciudad ideal, la cual se examina para determinar la forma como la injusticia y la justicia se desarrollan en una ciudad. De acuerdo a Platón, la ciudad “verdadera” y “sana” es la que se describe en el libro II de La República, que contiene trabajadores, pero no tiene los reyes-filósofos, ni poetas ni guerreros.
En todo caso, para Platón el Estado ideal (Monarquía) devendrá en una corrupción triste pero necesaria. Así establece Platón las categorías de los diferentes estados en un orden de mejor a peor:[84][135][136]
- Monarquía o aristocracia, que sería la forma más perfecta.
- Timocracia o régimen militar.
- Oligarquía, donde gobierne una minoría.
- Democracia, gobierno del pueblo, imperfecto para Platón.
- Tiranía, el más perverso de los regímenes.
La aristocracia o monarquía corresponde al Estado ideal con su división de clases tripartita (filósofos-guardianes-trabajadores). En el mejor Estado, todas las cosas han de ser establecidas según el proverbio de origen pitagórico: todo es común entre amigos.[137] En un fragmento de Leyes, Platón había denominado "teatrocracia" a la democracia ateniense, al considerar que el poder político se escenificaba a través del teatro y la palabra pública.
Platón propuso una constitución comunista que abole la familias y limita la propiedad privada a una parte de la ciudad, a diferencia el comunismo moderno,[138] y la monarquía, pero a su vez terminó defendiendo las leyes como sistema de gobierno —más como sometimiento a las circunstancias que por una verdadera preferencia—. Igualmente, es quizás el primero en defender la igualdad entre los sexos, a diferencia de su discípulo Aristóteles. El Estado también establece las directrices eugenésicas que deben regular la vida marital y reproductiva de la ciudad. Los gobernantes se reproducirían con parejas aprobadas por el Estado para alcanzar la mejor descendencia.[133]
En Leyes, Platón renuncia en parte a sus radicalismos anteriores (gobierno de filósofos, abandono de la propiedad privada y familias) por imposibilidad práctica. El Estado perfecto debe contemplarse como paradigma de una constitución a seguir.[137] Aquí los gobernantes sin aquellos que obedecen con mayor rigurosidad la ley divina en cuyas manos se encuentra el objetivo al que se debe mirar todo.[128]
Ética
.jpg.webp)
Varios diálogos discuten la ética, incluyendo la virtud y el vicio, el placer y el dolor, el crimen, el castigo y la justicia. En la República, Platón ve a "El Bien" como la Forma suprema, que de alguna manera existe incluso "más allá del ser", alcanzable por unos pocos mediante la verdadera episteme.[83] En el Gorgias arguye Platón contra la identificación del bien con el placer y contra la moral del «Superhombre» propuesta por Calicles.[139]
En el Filebo se afirma que la vida buena no puede prescindir ni del placer ni de la inteligencia y que la proporción con la que se mezclan estos componentes procede de la inteligencia, no del placer.[140] Platón distingue tres placeres: los que llenan y reemplazan un dolor; los que no llenan una falta y los placeres; del filósofo no llenan una falta dolorosa y son placeres genuinos. Contra la suposición de hedonista, los placeres del filósofo son más sustanciales que los placeres de la carne. Sin embargo, el placer es una guía engañosa hacia la felicidad.[121]
Sócrates propuso un intelectualismo moral que afirmaba que nadie lo hacía mal a propósito, y saber cuáles son los buenos resultados para hacer lo que es bueno; ese conocimiento es virtud. En el diálogo de Protágoras se argumenta que la virtud es innata y no se puede aprender. Para Sócrates, toda ética debe comenzar con el autoconocimiento. Sócrates ya concibe la virtud como el comportamiento correcto para ese propósito o actividad para la cual se hace algo, es decir, el comportamiento apropiado para la naturaleza. Del mismo modo, Platón construye su ética sobre los pilares de su concepción de la felicidad y la virtud.[141][142]
A los hombres desenvueltos e injustos, ¿no les pasa como a los corredores que corren bien a la salida y mal al final? [...] aunque se encubran durante su juventud, son atrapados al final de su carrera, hacen con ello dignos de risa y, al llegar a viejos, son despiadadamente vejados por forasteros y conciudadanos, reciben azotes y al final sufren.Platón. República X, 613b-e.
Platón había pretendido sentar la ética sobre bases sólidas, apartándola del relativismo confuso de los sofistas y convirtiéndola en una ciencia exacta, la ciencia del bien.[131] La ética de Platón tiene como objetivo estudiar cómo el ser humano puede acercarse al mundo de las ideas y, en última instancia, la contemplación de la idea de Bien.[141] Así, la ética queda reducida la teoría de las formas.[131] El bien supremo del hombre se puede decir que es el desarrollo auténtico de su personalidad como ser racional y moral, el recto cultivo de su alma, el bienestar general y armonioso de su vida.[139]
La ética de Platón es una ética eudemonista, es decir, que establece la felicidad como objetivo último del ser humano, tanto individual como colectivamente.[39][143] La felicidad es el fin de la vida humana y consiste en actuar de acuerdo con la naturaleza humana, buscando su perfección mediante el equilibrio del alma y su armonía a través de una vida virtuosa. Por lo tanto, la felicidad y la virtud están estrechamente vinculadas. Las virtudes cardinales platónicas ya expuestas en su política son la justicia, la prudencia, la fortaleza y la templanza.[144]
Platón presenta bajo la figura de Sócrates el famoso dilema de Eutifrón en el diálogo del mismo nombre, en el que crítica a la ley divina como base de la moral (teoría del mandato divino). Para Platón, el mal es necesario, fatal e inevitable en el mundo a causa de la materia, independiente de Dios.[92] En la República, Platón uso el mito del Anillo de Giges para considerar si una persona sería justa si no tuviera que temer por las consecuencias éticas. En Leyes el bien no se considera como un saber, sino como armonía racional de los elementos integrantes del hombre. Platón ya no considera las emociones como una amenaza a las virtudes.[143] El problema ético ya no es el de averiguar qué es el Bien, sino el de cómo hacer que los hombres vivan una buena vida.[83]
Belleza y amor

La belleza para Platón es un tipo de forma universal, luego la belleza perfecta existe solo en la forma eterna de la belleza. Platón argumentó a favor de una idea atemporal de la belleza independiente y superior a la del mundo imperfecto de los sentidos. En su diálogo Hipias Mayor, su maestro, Sócrates trata de establecer una definición de la belleza. Existen vasijas, mujeres y hombres bellos, pero solamente en lo físico. La belleza como tal, es la sabiduría.[145] Sócrates concluye dicho diálogo con el proverbio: "Lo bello es difícil".[146]
La belleza en Platón abarca también los ámbitos morales y cognoscitivos. En el Banquete, para Platón la belleza y el bien eran términos sinónimos. En este mismo diálogo, bajo la figura de la filósofa Diotima, expresa el concepto de amor platónico con una escalera que alcanza hasta el conocimiento divino. Se diferenciaba dos tipos de amor: el físico (al cuerpo) y el espiritual (al alma, este último nos acerca al conocimiento divino).[147] También en ese diálogo, Diotima presenta la “escalera del amor”, mediante la cual el amante puede ascender a la forma de Belleza, siendo el amor erótico como formas degradadas.[39] Para Platón, el amor es un elemento "volitivo" y que concibe como un impulso hacia la belleza, sabiduría y el bien.[148] En el Banquete, Aristófanes presenta el mito del Andrógino, según el cual había un ser que reunía en su cuerpo con dos sexos (del mismo o contrarios). Estos seres intentaron invadir el Monte Olimpo, lugar donde viven los dioses, y Zeus, al percatarse de ello, les lanzó un rayo que los dividió en varón y mujer. Desde entonces, se dice que el varón y la mujer andan por la vida buscando su otra mitad (ver Media naranja). No obstante, Platón declara en el Fedro que el amor se revela como una “locura divina”[39] y la belleza es distinta de la sabiduría porque puede manifestarse a través de los sentidos. En tal diálogo, consideró que la contemplación de las bellezas imperfectas despiertan en nosotros el recuerdo de la esencia misma de la belleza.[149][150]
Arte y poesía
Varios diálogos abordan preguntas sobre el arte, incluida la retórica y la rapsodia. Sócrates dice en el Ion que la poesía está inspirada en las musas y no es racional,[151] rechazando toda técnica.[152] Él habla con aprobación de esto y de otras formas de locura divina (borrachera, erotismo y sueños) en el Fedro,[153] y sin embargo, en la República condenó al arte junto a la literatura y la retórica como "una cosa vil",[154] expulsando a los poetas de su ciudad ideal.[155] quiere prohibir la poesía. Por otra parte, en Leyes, Platón da dos funciones al arte: que la juventud tenga sentimientos justos y por otro lado ser una fuente de descanso para la madurez. Aquí el arte esta subordinado al bien.[156] En ese diálogo, Platón habló acerca de las leyes sobre la música con criterios morales. Tenía una baja estima hacia los hombre comunes, pues carecen de criterio respecto a la música y el teatro, prefiriendo lo vulgar.[157][158]
Yo estoy de acuerdo con el vulgo en que es necesario juzgar la música por el placer, pero, por cierto, no por el de cualquiera, sino que me atrevo a decir, la Musa más hermosa es aquella que deleita a los mayores y suficientemente educados, y, en especial, la que proporciona placer a aquel único que se distingue por su excelencia y su educación.Platón. Leyes 659a.
Para Platón, el origen del arte se ha de poner en el natural instinto expresivo.[159] La naturaleza del arte para Platón no es la invención, sino la mimesis, la «copia material», de la idea de belleza. Pero "la raza de los poetas no es capaz de conocer lo que es bueno y lo que no" y "el creador de fantasmas, el imitador, no entiende nada del ser, sino apariencia".[158] Como toda copia siempre es imperfecta, el artista actúa como un sofista, un mentiroso que vive de apariencia y se deja llevar por la pasión.[160] Por otro lado, Sócrates no da indicios en el Ion de la desaprobación de Homero que expresaba en la República y sugiere que la Ilíada funcionó en el mundo griego antiguo como literatura inspirada divinamente que puede proporcionar orientación moral, si solo puede interpretarse adecuadamente.
Cosmología
Es presentada principalmente en el Timeo, si bien hay elementos cosmológicos en otros textos (por ejemplo, en el Fedón y, de modo más particular, en las Leyes). La introducción al Timeo da a entender que la presentación no garantiza exactitud, lo cual muestra el reconocimiento de Platón de la debilidad propia de los saberes orientados al mundo sensible y alcanzables a través de nuestras sensaciones. En el Timeo, Platón se preocupa por la estructura del cielo visible como modelo para el alma humana, y también con las condiciones materiales de la fisiología humana.[143]
Según la interpretación tradicional de la metafísica del Timeo, la materia existe eterna e independiente. El carácter propio de la materia para es la indeterminación (apeiron). Platón denomina Jôra a un espacio vacío caótico que servirá de lugar en donde se instale la materia.[161] No obstante, Platón llega a dar a la Jôra en el Timeo ciertas propiedades materiales, refiriéndosele como una especie de "barro informe" o "madre" del que procede el establecimiento del orden material. Platón usa la figura del Demiurgo, quien cumple el papel de creador del mundo sensible. El Demiurgo no crea ex nihilo, sino que ordena la materia usando las ideas como paradigma del cosmos.[39][162] Luego, el mundo es el resultado de Dios, las Ideas y la materia.[92]
Platón describió a la Tierra con forma de un globo y el universo esférico, al ser la figura más perfecta, creado por el Demiurgo, siendo además finito y limitado.[163] Aristóteles hace referencia al Timeo en su obra Sobre el cielo en la cual Platón expresa que la Tierra rota en torno a su propio eje en el universo.[164][165] No obstante, en el Fedón, Platón afirma la inmovilidad de la Tierra,[166] y en el Fedro, donde se presenta una profesión de dioses olímpicos, se dice que Hestia, la divinidad de la Tierra, "se queda en la morada".[167][168]
El mundo está rodeado por las estrellas fijas y constituido por las siete esferas celestes (la Luna, el Sol, Venus, Mercurio, Marte, Júpiter y Saturno).[169] En su centro reside el alma universal. Las estrellas podían considerarse como seres vivos divinos e inmortales.[92][165] Platón también asoció a cada uno de los cuatro elementos clásicos (tierra, aire, agua y fuego) con un sólido regular (cubo, octaedro, icosaedro y tetraedro)[170] debido a su forma, los llamados sólidos platónicos. Había una justificación para estas asociaciones: el calor del fuego parece afilado como un trozo de tetraedro; el aire es un octaedro al parecerse al fuego; el agua al icosaedro porque se escapa de la mano cuando se agarra como si estuviera hecha de bolitas diminutas; y la tierra representa el sólido más estable, el hexaedro. El quinto sólido regular, el dodecaedro, se suponía que era el elemento que formaba los cielos porque es el sólido el que más se asemeja a la esfera, la forma más perfecta.[169] Aristóteles nombró a este quinto elemento el éter.
- Los cinco poliedros convexos regulares (sólidos platónicos)





Ideas pedagógicas
Platón es el primer filósofo en establecer una relación entre la educación y el Estado, según él, deben de permanecer unidas estando una al servicio de la otra. Platón ve en los jóvenes el futuro de la sociedad, sin embargo, estos, al ser seres incompletos, deben ser formados por el Estado para que algún día sean ciudadanos capaces de gobernar y ser gobernados con virtud y justicia. Desarrolla dichas ideas a lo largo de La República y Las Leyes.
Durante su vejez, Platón escribe Las Leyes, donde declara que la educación debe ser obligatoria para todos los jóvenes y supervisada por los padres.
De los tres a los seis años deben ser tratados sin excesiva dureza y sin demasiada condescendencia, la primera los hace coléricos mientras que la segunda cobardes. Se les debe de educar mediante juegos, corrigiendo sus errores sin castigos severos.
A los diez años deben de aprender a leer y a escribir. Nuevamente, Platón vuelve a señalar que, al llegar a la juventud, los individuos deben de instruirse en la gimnasia, la música y la danza, a su vez, deben de recibir conocimientos básicos de aritmética, geometría y astronomía.
Se destaca que las mujeres también reciben educación por parte de maestros contratados por el estado, aprendiendo incluso a usar armas para defender su ciudad y sus hogares en caso de ser necesario.
Por último, Platón propone la creación del Consejo Nocturno, una institución encargada de promover reformas educativas y señalar los contenidos que se les proporcionaran a los jóvenes.[171][172][173][174][175]
Relación con otros filósofos
Los socráticos llamados "menores" (cirenaicos, cínicos, megáricos, etc.) se opusieron a Platón, a quien consideraban dogmático, y a Aristóteles. Con Platón, los separaba su concepción práctica y física de la filosofía y de la vida, priorizando la acción y el gesto por encima de grandes sistemas teóricos especulativos, el naturalismo por encima de un camino metafísico, la física por encima de la matemática y la ética por encima de la ontología.
También les diferencia el público; mientras que Platón representa la versión aristocrática del socratismo, los socráticos "menores" se vinculan a capas más populares de la población.
Según Diógenes Laercio
El hermeneuta latino Diógenes Laercio contó varias anécdotas que vinculan a Platón con otros filósofos contemporáneos suyos, en su mayoría mostrando sus discordancias y enemistades.
Con Aristipo de Cirene cuenta que una vez tuvieron un encontronazo en casa de Dionisio[176]. Celebrando este último una fiesta, invitó a los presentes a vestirse con vestidos púrpuras y salir a bailar, a lo que Platón respondió:
"No visto yo ropajes femeniles"
A lo que Aristipo, vistiéndose con aquella ropa y saliendo a bailar le dijo:
Ni de Libero-Padre en los festejos, se deja corromper el que es templado.
Influencia posterior

En la filosofía es Platón referencia para el racionalismo y el idealismo. Respecto a la influencia histórica de Platón es difícil exagerar sus logros. Sus textos constituyen el documento fundacional de la filosofía idealista europea.[177] El trabajo platónico siembra las semillas de la filosofía, política, psicología, ética, estética o epistemología. Al abarcar esta materia hay que considerar también a su alumno, Aristóteles, que postula los inicios de la lógica y la ciencia moderna.
La teoría política de Cicerón tiene a Platón como referencia. Diversos autores cristianos y musulmanes encontraron gran afinidad entre el pensamiento de Platón e ideas de la nueva fe, lo que les sirvió para articular éstas filosóficamente, como por ejemplo es el caso de San Agustín. La metafísica de Platón, y particularmente el dualismo entre lo inteligible y lo perceptivo, inspiró posteriormente a los pensadores Neoplatónicos, tales como Plotino, Porfirio y Proclo, y a otros realistas metafísicos. Padres del cristianismo, como Agustín de Hipona, y el así llamado Pseudo Dionisio también fueron muy influenciados por su filosofía. Boecio tradujo algunas obras de Platón. Juan Escoto Erígena fusionó el neoplatonismo y el cristianismo de Pseudo Dionisio en términos panteísticos.[178]
La visión dualista de Platón de cuerpo y mente tuvo una gran influencia en la civilización occidental. La creencia en la inmortalidad del alma espiritual influyó en el pensamiento judío (Avicebrón), islámico (Al-Farabi) y cristiano.[179] Durante la temprana era islámica, los eruditos persas y árabes tradujeron gran parte de Platón al árabe y escribieron comentarios e interpretaciones sobre las obras de Platón (Avicena, Averroes o Hunayn ibn Ishaq). Muchos de estos comentarios sobre Platón fueron traducidos del árabe al latín y, como tales, influyeron en los filósofos escolásticos medievales.[180][181] San Buenaventura destaca por su influencia agustinismo y platónica, como su dualismo antropológico y reminiscencia divina. Por su parte, Tomás de Aquino utiliza el concepto platónico de participación.[182]

Platón tuvo poca influencia en Occidente durante la Edad Media porque la ausencia de sus escritos en latín no fue hasta el siglo XV. El gobernador Cosme de Médici fondo una nueva Academia platónica en Florencia a cargo de Marsilio Ficino, quién estuvo muy influenciado por Platón y tradujo las obras de Platón al latín.[183] Las utopías de Tomás Moro y Campanella y El Príncipe de Maquiavelo fueron basadas en la República. René Descartes sostuvo una teoría de ideas innatas que guardan semejanza con la reminiscencia de Platón.[182] El platonismo se encontraba dentro de la Escuela de Cambridge del siglo XVII. La fenomenología al igual que el platonismo también sostiene la existencia de entidades eternas, inmutables y universales.
Su figura fue reivindicada en el siglo XX por el III Reich. Intelectuales afines al nazismo trataron de justificar sus teorías raciales a través de una interpretación tergiversada y original de Platón, presentándole como un pensador de estirpe nórdico-germánica en lucha contra los movimientos emancipadores y cosmopolitas de su época (asociados a sofistas y estoicos, respectivamente). Para la propaganda nazi, el filósofo de la Academia representaba a la clase aristocrática (de «sangre pura») en oposición a los ideales democráticos y universalistas, considerados despectivamente propios de las «razas asiáticas» y reintroducidos en Europa a partir de la Ilustración y la Revolución francesa. Los nazis presentaron a Platón como «maestro de nuestra época» para guiar su tarea totalitaria, y enfatizaron su imagen de filósofo-rey y activo políticamente en detrimento de su faceta teorizante, esta última deliberadamente silenciada.[184]
La influencia de Platón ha sido especialmente fuerte en matemáticas y ciencias. El resurgimiento de Platón inspiró aún más algunos de los mayores avances en lógica desde Aristóteles, principalmente a través de Gottlob Frege y sus seguidores Kurt Gödel, Alonzo Church y Alfred Tarski. Albert Einstein sugirió que el científico que toma en serio la filosofía debería evitar la sistematización y asumir muchos roles diferentes, y posiblemente aparecer como platónico o pitagórico, en el sentido de que tal persona tendría "el punto de vista de la simplicidad lógica como una herramienta indispensable y efectiva de su investigación ".[185]
El filósofo político y profesor Leo Strauss es considerado por algunos como el principal pensador involucrado en la recuperación del pensamiento platónico en su forma más política y menos metafísica. El enfoque político de Strauss se inspiró en parte en la apropiación de Platón y Aristóteles por los filósofos políticos judíos e islámicos medievales, especialmente Maimónides y Al-Farabi, en oposición a la tradición metafísica cristiana que se desarrolló a partir del neoplatonismo.[186]
Críticas
A pesar de la prominencia de Platón como filósofo, no está exento de críticas. Entre sus anécdotas con Platón, Diógenes de Sínope criticó la teoría de las ideas al decir que veía mesas y tazas pero no las esencias de "mesidad" y la "tazonez", optando por oponer la materialidad de los entes particulares.[187] La crítica más famosa del platonismo es el argumento del tercer hombre. Platón realmente consideró esta objeción en el diálogo de Parménides. Aristóteles fue uno de sus defensores y argumentó que las formas son meramente abstracciones "perfectas" e "idealizadas" de los muchos ejemplos "imperfectos" que se encuentran en el mundo.[94]
Muchos filósofos recientes se han separado de lo que algunos describirían como modelos ontológicos e ideales morales característicos del platonismo tradicional. Varios de estos filósofos posmodernos han parecido menospreciar el platonismo desde perspectivas más o menos informadas. Karl Marx se refiere a la división del trabajo como principio normativo del Estado en La República, no es más que la "idealización ateniense del régimen egipcio de castas”.[188] Friedrich Nietzsche atacó notoriamente la "idea del Bien" de Platón junto con muchos fundamentos de la moral cristiana, que interpretó como "Platonismo para las masas" en una de sus obras más importantes, Más allá del bien y el mal (1886). Vladimir Lenin califica la filosofía natural de Platón de “misticismo archiabsurdo de las ideas”.[188] Martin Heidegger argumentó en contra de la supuesta ofuscación de Ser de Platón en su tomo incompleto, Ser y Tiempo (1927), y el filósofo de la ciencia Karl Popper argumentó en La sociedad abierta y sus enemigos (1945) que la supuesta propuesta de Platón para un régimen político utópico en la República era prototípicamente totalitaria. El historiador neerlandés de la ciencia Eduard Jan Dijksterhuis criticó a Platón y afirma que fue culpable de construir una naturaleza imaginaria razonando a partir de principios preconcebidos y obligando a la realidad a adaptarse a estos y de sobrestimar el pensamiento puro sin recurrir a la experiencia.[189]
Pero definitivamente, odiado o amado, Platón es hasta la fecha un punto de partida para las ciencias y la filosofía de las ciencias. Cada época ha interpretado con sus propios valores su obra —no muy diferente a lo sucedido con Roma, Aristóteles o tantos otros autores.
Representaciones
Pinturas
Platón por Pedro Berruguete (1477).
Platón por Paolo Veronese (1560).
Platón por Jusepe de Ribera (1637).
Platón y Diógenes por Mattia Preti (1649).
Platón en el fresco "Medicina científica" (1906), por Veloso Salgado.
Platón por Thomas Stanley (1655).
Esculturas
Busto de Platón en el Museo Capitolino.
Busto herculaneo de Dioniso o Platón.
Herma de Platón en el Museo Altes de Berlín.
Busto de Platón del Museo Arqueológico Nacional de Atenas.
Busto de Platón en el Museo del Louvre.
Estatua de Platón, en el Museo Arqueológico de Delfos.
Eponimia
Véase también
- Apología de Sócrates (Jenofonte)
- Aristóteles
- Diálogo platónico
- Jenofonte
- Juicio de Sócrates
- Teoría de las Formas
- Mundo sensible
- Neoplatonismo
- Paginación de Stephanus
- Platonismo
- Sócrates
- Rey filósofo
- Sólidos platónicos
- Axiotea de Fliunte
- Liber Aneguemis
Notas
- Refiere la tradición que su nombre verdadero habría sido Aristocles y que "Platón" o "el de espalda ancha" sería un pseudónimo debido a su constitución física de atleta, práctica que habría desarrollado en su juventud.
- Más que su alumno o discípulo, conceptos que no armonizan completamente con el espíritu más genuinamente socrático de la enseñanza y la investigación Cf. "Jenofonte (...) lo muestra rechazando la pretensión de ser maestro, prefiriendo hacer de sus amigos compañeros de investigación..." (Guthrie, 1988c, p. 421 Parte segunda: Sócrates, capítulo XIV, apartado 5)
- En el 529 d. C. fue cerrada debido a un decreto del emperador romano Justiniano que ordenaba la clausura de todas las escuelas paganas de enseñanza, es decir, de las no-cristianas.
- Aristóteles, cuyo nacimiento se estima en el 384 a. C., contaba aproximadamente 17 años cuando arribó a Atenas. Permaneció en la Academia y fue un platónico más. Veinte años más tarde murió Platón, quien legó la dirección de la Academia a Espeusipo. Aristóteles, no se sabe a ciencia cierta cuándo, abandonó la institución y se alejó del pensamiento platónico; desarrolló su propia filosofía (que fue sumamente original y, a la vez, deudora en muchos aspectos de su formación platónica) y fundó luego su propia escuela: el Liceo, cuya comunidad era conocida como los "peripatéticos" o "los que pasean" debido a la costumbre de Aristóteles de enseñar mientras caminaba por los jardines de su la institución. Apréciese información biográfica de Aristóteles por Guthrie (1988f, pp. 32-61 capítulo II. Vida de Aristóteles y peregrinación filosófica)
- La frase inglesa original reza: "The safest general characterization of the European philosophical tradition is that it consists of a series of footnotes to Plato".
- En el diálogo, la primera es defendida por Hermógenes, la segunda por Crátilo. Ambas son refutadas por Sócrates.Platón (2003b, pp. 363-461 capítulo Crátilo trad. de J. L. Calvo)
- Menón comienza el diálogo preguntando a Sócrates si la virtud puede ser enseñada o, de no serlo, si puede ser adquirida de algún otro modo o solo viene dada por naturaleza. Sócrates propone un método hipotético (en el sentido platónico de la palabra): tomar "la virtud es conocimiento" como "hipótesis", de modo que, si es verdadera, entonces la virtud puede enseñarse, y si no, no (pues todo conocimiento es necesariamente enseñable). Menón arguye, contra la verdad de tal hipótesis, que es imposible adquirir mediante aprendizaje algo desconocido, pues si es desconocido no se sabe lo que se busca y, aun si se lo halla fortuitamente, no se sabrá que se lo ha hallado. Sócrates (i.e., Platón) resuelve esto presentando su original teoría de la reminiscencia.Platón (2003b, pp. 273-338 capítulo Menón trad. de F. J. Olivieri)
- En este diálogo, Platón nos presenta a Sócrates en sus últimas horas de vida, antes de beberse la cicuta, rodeado de su círculo más íntimo y llevando a cabo, en conjunto con Simias y Cebes, su última disquisición filosófica. Esta trata acerca del carácter inmortal e imperecedero del alma, a favor del cual argumenta Sócrates apoyándose en la teoría de la reminiscencia ya explicada en Menón. Luego de la conversación última, Sócrates bebe tranquilamente el veneno y muere recostado frente a sus amigos.Platón (2003c, pp. 7-142 capítulo Crátilo trad. de García Gual)
- Cf. amor platónico. El amor según lo entiende Platón no debe confundirse con la vulgarización de su concepto que puede llevar el mismo nombre (amor platónico) y que es radicalmente diferente de él. Lo primero, según se expone en el Banquete, consiste en la pura y apasionada orientación hacia las formas inteligibles de todas las cosas, en orden a captarlas en su inmutabilidad y eternidad, para lo cual se debe llevar a cabo un proceso gradual desde la belleza más impura (la sensible) hasta la más pura (la inteligible, la Belleza en-sí); lo segundo es simplemente la idea de una persona que se ama pero que es inalcanzable, concepto del todo ajeno a la filosofía platónica. Cf.Platón (2003c, pp. 143-288 capítulo Banquete trad. De Martínez Hernández)
- El hilo conductor es la cuestión de la Justicia: principalmente, qué es y si es o no en sí misma y por sí misma más provechosa para un hombre que la injusticia. Esta averiguación se plantea en la primera parte de la obra y recibe su solución sobre el final; para arribar a esa solución se desarrolla una extensa argumentación que recorre todo el libro, intercalándose con bellos mitos, metáforas, analogías y otras digresiones, hasta desembocar en la demostración final. No solo se demuestra, entonces, que ser justo es más conveniente que ser injusto sino muchas otras cosas: la naturaleza tripartita del alma, la constitución ideal de un Estado, los efectos de la educación sobre la naturaleza humana, la inconveniencia de las artes "imitativas" para una sociedad, la identificación del gobernante con el filósofo, la supremacía del Bien, la diferencia entre dóxa y epistéme, el estatus ontológico de las Formas y del mundo, etcétera. Cf.Platón (2003d, pp. 7-142 capítulo República trad. de Eggers Lan)
- Teeteto propone a Sócrates tres concepciones acerca del conocimiento: percepción sensible, opinión verdadera y opinión verdadera acompañada de explicación o fundamentación. Sócrates refuta las tres. El diálogo, pese a pertenecar a una etapa avanzada de Platón, es aporético y no menciona en absoluto a las Ideas, al menos explícitamente. Cf.Platón (2003e, pp. 7-142 capítulo Teeteto trad. de Vallejo Campos)
- Fue, además, en su segunda parte (el análisis de Parménides de las hipótesis "lo uno es" y "lo uno no es"), una de las inspiraciones fundamentales para el desarrollo del neoplatonismo. De hecho, conservamos el comentario que Proclo hizo de este diálogo. Las críticas de Parménides a la teoría de las Ideas apuntan a lo que el mundo eidético incluye y lo que queda fuera de él y, principalmente, a la controvertida relación entre Ideas y particulares sensibles. Cf.Platón (2003e, pp. 7-136 capítulo Parménides trad. de Santa Cruz)
- Platón (2003e, pp. 319-482 Sofista trad. de N. L. Cordero)
- El sofista.
- Texto español en Scribd.
- Texto español en Scribd, con presentación y traducción de 1871 de Patricio de Azcárate; la obra, a partir de la pág. 25 de la reproducción electrónica.
- Texto inglés, con índice electrónico, en el Proyecto Perseus. En la parte superior derecha se encuentran los rótulos activos "focus" (para cambiar al texto griego) y "load" (para el texto bilingüe).
- Texto griego en Wikisource.
- Texto inglés, con índice electrónico, en el Proyecto Perseus. En la parte superior derecha se encuentran los rótulos activos "focus" (para cambiar al texto griego) y "load" (para el texto bilingüe).
- El sofista.
- El Timeo fue el diálogo más influyente en el Medioevo, siendo una parte de él casi lo único que, en más de mil años, los medievales tradujeron de Platón al latín. Recuérdese que en este diálogo se presenta al celebérrimo demiurgo o artesano como el creador, padre y gobernante del mundo. Ciertamente, hay analogías con el cristianismo, mas no debe olvidarse que en el Timeo el demiurgo está subordinado ontólogicamente a las Ideas, y depende de su contemplación para crear el mundo sensible, al tomarlas como modelos sin poder modificarlas ni tener poder alguno sobre ellas. Cabe destacar que aquí se esbozan las importantes nociones de causa eficiente, del espacio-recipiente como sustrato del cambio ilimitado y del límite que informa lo ilimitado (predecesoras del múltiple sistema causal aristotélico). Cf.Platón (2003f, pp. 125-262 capítulo Timeo trad. de Lisi)
- También se traza una distinción entre placeres puros e impuros y se realizan consideraciones ontológicas del mundo como lo indefinido o ilimitado informado por el límite (predecesoras de la distinción aristotélica entre materia y forma). Cf.Platón (2003f, pp. 7-124 capítulo Filebo trad. de Durán)
- Es el trabajo más extenso de Platón y también el último. Sócrates, quien progresivamente había ido perdiendo protagonismo en los diálogos, está por completo ausente en este. Con las Leyes Platón hace su despedida. Cf.Platón (2003h, p. trad. de Lisi) y Platón (2003g, p. trad. de Lisi)
- Diálogo inconcluso. Cf.Platón (2003f, pp. 263-296 capítulo Critias trad. de Lisi)
- Los especialistas no acuerdan respecto de la autenticidad o apocrificidad de: Epínomis (un anexo a las Leyes) Alcibíades I, Alcibíades II, Hiparco, Minos, Los rivales, Téages y Clitofonte. Hay, también, un grupo de diálogos claramente apócrifos. Cf.Platón (2003g)
- Epínomis (Ἐπινομίς), diálogo socrático atribuido tradicionalmente a Platón o a Filipo de Opunte.
- Texto español en PDF; traducción de 1872 de Patricio de Azcárate.
- Texto inglés, con índice electrónico, en el Proyecto Perseus. En la parte superior derecha se encuentran los rótulos activos "focus" (para cambiar al texto griego) y "load" (para el texto bilingüe).
- Texto francés en el sitio de Philippe Remacle (1944-2011): trad. de Victor Cousin; ed. en París. Los números en azul entre corchetes son rótulos activos que sirven para cambiar al griego.
- Texto griego en el mismo sitio. Los números en azul entre corchetes son rótulos activos que sirven para cambiar a la traducción francesa de Cousin.
- Philippe Remacle (1944 - 2011): helenista y latinista belga de expresión francesa.
- Texto griego en el mismo sitio. Los números en azul entre corchetes son rótulos activos que sirven para cambiar a la traducción francesa de Cousin.
- Texto español en PDF; traducción de 1872 de Patricio de Azcárate.
- Epínomis (Ἐπινομίς), diálogo socrático atribuido tradicionalmente a Platón o a Filipo de Opunte.
- Hay 18 cartas atribuidas a Platón, de las cuales cinco son tan evidentemente apócrifas que muchas veces ni siquiera se editan. Las trece restantes son objeto de discusión, aunque algunas, como la Carta VII (Έβδομη επιστολή), son consideradas como genuinas casi unánimemente. Cf.Platón (2003g)
- Cartas.
- Texto español, en PDF, de la traducción de 1872 de Patricio de Azcárate; las cartas, a partir de la pág. 3 de la reproducción electrónica (la Carta VII, a partir de la 22).
- Texto inglés, con índice electrónico, en el Proyecto Perseus. En la parte superior derecha se encuentran los rótulos activos "focus" (para cambiar al texto griego) y "load" (para el texto bilingüe).
- Carta VII.
- Texto griego de la Carta VII en Wikisource.
- Carta VII.
- Texto inglés, con índice electrónico, en el Proyecto Perseus. En la parte superior derecha se encuentran los rótulos activos "focus" (para cambiar al texto griego) y "load" (para el texto bilingüe).
- Texto español, en PDF, de la traducción de 1872 de Patricio de Azcárate; las cartas, a partir de la pág. 3 de la reproducción electrónica (la Carta VII, a partir de la 22).
- Cartas.
- Ahora bien, existe una controversia acerca de la interpretación de los pasajes de Aristóteles en cuestión: principalmente, si se refiere o no a un cuerpo platónico de doctrinas esotéricas y a quién corresponden las menciones que en cada caso hace de teorías de cuño platónico que no aparecen en los diálogos platónicos sin mencionar al autor, de modo que constituye un gran problema discernir entre lo que pueda pertenecer a Platón y lo que pertenezca a sus discípulos (el hecho de que Aristóteles mencionara teorías de otros filósofos sin decir específicamente a quién pertenecían, era una práctica usual en él y se la puede observar continuamente en sus escritos) Para todo esto consúltese la célebre obra de W. D.Ross (1993)
- Es decir, ni más ni menos, sino que siempre son idénticas a sí mismas y distintas a las demás.
Referencias
- Ríos Pedraza, Francisco; Haya Segovia, Fernando (2009). «La filosofía antigua». En Amodeo Escribano, Marisa; Scott Blacud, Elizabeth; López Vera, Eduardo et al., eds. Historia de la Filosofía. San Fernando de Henares: Oxford University Press España, Sociedad Anónima. p. 5. ISBN 9788467351477. Consultado el 15 de mayo de 2017.
- Guthrie, 1988d, p. 21 capítulo II. Vida de Platón e influencias filosóficas, sección 1. Vida, b) Nacimiento y conexiones familiares.
- Guthrie, 1988d, p. 21.
- Guthrie, 1988d, pp. 32-61 capítulo II. Vida de Aristóteles y peregrinación filosófica.
- Guthrie, 1988d, p. 28 capítulo II. Vida de Platón e influencias filosóficas, sección 1. Vida, d) Sicilia y la Academia.
- Sacks, David; Murray, Oswyn; Brody, Lisa R. (14 de mayo de 2014). Encyclopedia of the Ancient Greek World (en inglés). Infobase Publishing. p. 2. ISBN 978-1-4381-1020-2. Consultado el 4 de marzo de 2021.
- Cooper, John M.; Hutchinson, DS, eds. (1997) Platón: Obras completas. Hackett Publishing. "Introduction"
- Guthrie, 1988d, p. 28.
- «Plato: The Academy | Internet Encyclopedia of Philosophy» (en inglés estadounidense). Consultado el 4 de marzo de 2021.
- Blázquez, J. M. (2001). «La Academia de Atenas como foco de formación humanística para paganos y cristianos. Los casos de Juliano, Basilio y Gregorio Nacianceno». Gerión. Revista de Historia Antigua (19): 595-628. ISSN 0213-0181.
- «Platonism, Middle | Internet Encyclopedia of Philosophy» (en inglés estadounidense). Consultado el 13 de diciembre de 2020.
- «Neo-Platonism | Internet Encyclopedia of Philosophy» (en inglés estadounidense). Consultado el 4 de marzo de 2021.
- Guyer, Paul; Horstmann, Rolf-Peter (2021). Zalta, Edward N., ed. Idealism (Spring 2021 edición). The Stanford Encyclopedia of Philosophy. Consultado el 4 de marzo de 2021.
- Guthrie, 1988d, pp. 21-22.
- Guthrie, 1988d, pp. 22-23.
- Rodríguez Estacio, Carlos; Lama Suárez, Javier; De Lara Pérez, Antonio (2013). «Platón». Ocho filósofos PAU Andalucía. Editoria Alegoria. p. 9. ISBN 978-84-15380-01-6. «Su nombre verdadero fue Aristocles ».
- Espeusipo, fr. 28 L.
- Guthrie, 1988d, pp. 23-24.
- Guthrie, 1988d, pp. 24-25.
- Aristóteles, Metafísica, 987a32-987b10
- Laercio, 1940, p. 6 capítulo III.
- Guthrie, 1988d, p. 24.
- Platón, Apología de Sócrates, 34a
- Platón, Fedón, 59b
- Guthrie (1988c, p. 462, n. 120)
- Guthrie, 1988d, p. 26.
- Zamora Calvo, José María. «Damasco y el cierre de la escuela neoplatónica de Atenas».
- Guthrie (1988d, p. 30)
- Guthrie, 1988d, pp. 28-41.
- Metafísica, 1.6.1 (987a)
- «Cicero: Tusculan Disputations IV». www.thelatinlibrary.com. Consultado el 6 de septiembre de 2019.
- «Plato's Parmenides». www.integralscience.org. Consultado el 6 de septiembre de 2019.
- Karamanolis, George (2016). Zalta, Edward N., ed. Numenius (The Stanford Encyclopedia of Philosophy) (Winter 2016 edición). Metaphysics Research Lab, Stanford University. Consultado el 6 de septiembre de 2019.
- «heraclitus». www.arasite.org. Consultado el 6 de septiembre de 2019.
- Castro, Liliana Carolina Sánchez (1 de septiembre de 2012). «La filosofía heraclítea interpretada por Platón». Ideas y Valores 61 (150): 229-244. ISSN 2011-3668. Consultado el 23 de febrero de 2020.
- Palmer, John (2019). Zalta, Edward N., ed. Parmenides (The Stanford Encyclopedia of Philosophy) (Fall 2019 edición). Metaphysics Research Lab, Stanford University. Consultado el 6 de septiembre de 2019.
- Metafísica 987b1–11
- «Platón, Carta VII». www.filosofia.net. Consultado el 5 de marzo de 2021.
- «Plato | Internet Encyclopedia of Philosophy» (en inglés estadounidense). Consultado el 4 de marzo de 2021.
- Platón (1872) Obras completas, edición de Patricio de Azcárate, y tomo 11, Madrid. p. 18.
- Platón (1872) Obras completas, edición de Patricio de Azcárate, y tomo 11, Madrid. p. 282.
- Platón, 2003c, pp. 289-413 capítulo Fedro.
- Platón, 2003e, pp. 483-617 capítulo Político (trad. de Santa Cruz).
- Platón, 2003.
- Platón, 2003b.
- Lledó Íñigo, E.; Calonge Ruiz, J., García Gual, C. (1981 (7ª reimpresión 2003)). «Introducción». Platón. Diálogos. Obra completa. Volumen I. Editorial Gredos. pp. 51-55. ISBN 978-84-249-0081-6.
- Lavernia, Kilian (21 de diciembre de 2020). «Platón. Biografia, Pensamiento y Obras». Alejandra de Argos. Consultado el 9 de septiembre de 2023.
- «20th WCP: Philosophy and Dialogue: Plato’s Unwritten Doctrines from a Hermeneutical Point of View». www.bu.edu. Consultado el 25 de abril de 2020.
- Reale, Giovanni (1 de enero de 1985). A History of Ancient Philosophy II: Plato and Aristotle (en inglés). SUNY Press. p. 14. ISBN 978-0-7914-0516-1. Consultado el 25 de abril de 2020.
- Kramer, Hans Joachim. Plato and the Foundations of Metaphysics: A Work on the Theory of the Principles and Unwritten Doctrines of Plato with a Collection of the Fundamental Documents (en inglés). SUNY Press. pp. 38-47. ISBN 978-1-4384-0964-1. Consultado el 25 de abril de 2020.
- José Antonio Pastor Cruz. «ÁGRAPHA DÓGMATA: ACERCA DE LAS DOCTRINAS NO ESCRITAS DE PLATÓN». www.uv.es. Consultado el 25 de abril de 2020.
- Marcos, José Ramón Arana (2 de noviembre de 1998). Platón, doctrinas no escritas: Antología. Euska Herriko Unibertsitateko Argitalpen Zerbitzua. ISBN 978-84-8373-064-5. Consultado el 25 de abril de 2020.
- Aristóteles (2001). FISICA, - ARISTOTELES - RTA. UNAM. p. 72 ( Libro IV, 209a ). ISBN 978-968-36-8136-2. Consultado el 25 de abril de 2020.
- Flórez, Alfonso (2011-07). «La forma del diálogo y la forma de la filosofía en Platón». Franciscanum. Revista de las Ciencias del Espíritu 53 (156): 369-398. ISSN 0120-1468. Consultado el 25 de abril de 2020.
- «Plato, Phaedrus, section 276c». www.perseus.tufts.edu. Consultado el 25 de abril de 2020.
- «Plato, Letters, Letter 7, section 341c». www.perseus.tufts.edu. Consultado el 25 de abril de 2020.
- «Plato, Letters, Letter 7, section 344d». www.perseus.tufts.edu. Consultado el 25 de abril de 2020.
- Smirna Si. Plato's Enigmatic Lecture ' On The Good' by Konrad Gaiser (en inglés). p. 5. Consultado el 25 de abril de 2020.
- Metafísica, 987b 20-30
- Ponsatí-Murlà, Oriol (2015). Aristóteles: el hombre feliz y la sociedad justa son los que buscan el equilibrio entre los extremos. RBA. p. 32. ISBN 978-84-473-8316-0.
- Fedro (274d-275b)
- «Platón. El juicio de Thamus». www.xtec.cat. Consultado el 2 de marzo de 2020.
- Cruz, María Isabel Santa (2004). «La forma dialógica y sonora funciona en Las Leyes de Platón». Diálogo con los griegos. Ediciones Colihue SRL. p. 131. ISBN 978-950-581-509-8. Consultado el 15 de junio de 2020. «Teet. 189e y Sof. 263e ».
- Ponsatí-Murlà, Oriol (2015). Aristóteles: el hombre feliz y la sociedad justa son los que buscan el equilibrio entre los extremos. RBA. pp. 22-23. ISBN 978-84-473-8316-0.
- Gellius, Aulus (1795). «Book XX, Chap. V». The Attic Nights of Aulus Gellius, Volumen 3 [Noches áticas de Aulo Gelio, Volumen 3] (en inglés). J. Johnson. p. 423. Consultado el 23 de agosto de 2020.
- Crevari, Esteban Luis (2015). Filosofía política y formas de gobierno: Un recorrido histórico. EUDEBA. ISBN 978-950-23-4675-5. Consultado el 25 de abril de 2020.
- Álvarez, Lucas Manuel; Álvarez, Lucas Manuel (00/2014). «Las figuras del justo y del injusto en República II como antecedentes del sofista y del filósofo en Sofista de Platón». Nova tellus 32 (1): 9-43. ISSN 0185-3058. Consultado el 25 de abril de 2020.
- Lledó Íñigo, E.; Calonge Ruiz, J., García Gual, C. (1981). (2003). ««Introducción».». Platón. Diálogos. Obra completa. Volumen I. Editorial Gredos. pp. 51-55. ISBN 978-84-249-0081-6.
- Pabón y Galiano, Platón, República ed. Inst. de Est. Políticos, P. XXXI-XXXII.
- Chappel, Timothy. «Mythos and Logos in Plato» (en inglés). Open University. Consultado el 14/01/18.
- Edelstein, Ludwig (octubre de 1949). «The Function of the Myth in Plato's Philosophy». Journal of the History of Ideas X (4): 463-481.
- Partenie, Catalin. «Plato's Myths» (en inglés). Stanford Encyclopedia of Philosophy. Consultado el 14/01/18.
- «Platón, Critias o la Atlántida, Obras completas de Platón, Madrid 1872». www.filosofia.org. Consultado el 25 de abril de 2020.
- Timeo, 20d, 21d, 26e
- Detienne, Marcel (30 de diciembre de 2002). The Writing of Orpheus: Greek Myth in Cultural Context (en inglés). JHU Press. p. 140. ISBN 978-0-8018-6954-9. Consultado el 25 de abril de 2020.
- Johansen, Thomas Kjeller (1 de julio de 2004). Plato's Natural Philosophy: A Study of the Timaeus-Critias (en inglés). Cambridge University Press. ISBN 978-1-107-32011-6. Consultado el 25 de abril de 2020.
- Collobert, Catherine; Destrée, Pierre; Gonzalez, Francisco J. (17 de febrero de 2012). Plato and Myth: Studies on the Use and Status of Platonic Myths (en inglés). BRILL. pp. 59-60. ISBN 978-90-04-21866-6. Consultado el 25 de abril de 2020.
- Nails, Debra (16 de septiembre de 2005). «Socrates». Stanford Encyclopedia of Philosophy. Consultado el 25 de abril de 2020.
- «Plato's The Allegory of the Cave: Meaning and Interpretation». www.bachelorandmaster.com. Consultado el 25 de abril de 2020.
- «Platon - Filosofía Griega - Analogía de la Línea». www.e-torredebabel.com. Consultado el 6 de septiembre de 2019.
- Filosofía&Co (21 de febrero de 2019). «Experiencia y razón, empirismo y racionalismo, frente a frente». Filosofía & co. Consultado el 25 de abril de 2020.
- Gil Caballero, José Antonio (2015). «El concepto de episteme en Platón». UNIVERSIDAD COMPLUTENSE DE MADRID FACULTAD DE FILOSOFÍA Y CIENCIAS DE LA EDUCACIÓN (Madrid).
- Vives, José, (Vives Gatell), 1888-1978 (11 de enero de 1961). Episteme y doxa en la ética platónica. Universitat de Barcelona. OCLC 723608262. Consultado el 30 de agosto de 2019.
- La República (545a y 580a)
- Introducción de La república de Platón por Manuel Fernández-Galiano: https://www.um.es/noesis/zunica/textos/Platon,Republica.pdf
- Gallo Cadavid, Luz Elena (2006). El pensamiento educativo de John Locke y la atención a la Educación Física. Universidad de Antioquia: Instituto Universitario de Educación Física. OCLC 755999125. Consultado el 25 de abril de 2020.
- Aristóteles. «Política · libro primero, capítulo V. Del poder doméstico». Política.
- Puleo, Alicia (1995). «Filosofía, Ilustración y androcentrismo». En Ministerio de Educación y Ciencia, ed. Papeles sociales de hombres y mujeres. p. 45. ISBN 84-369-2767-2.
- Ivry; London), University of London Institute of Jewish Studies International Conference (1994 : (1998). Perspectives on Jewish Thought and Mysticism (en inglés). Taylor & Francis. p. 117. ISBN 978-90-5702-194-7. Consultado el 19 de julio de 2021.
- Laercio, Diógenes. «LIBRO IX, Demócrito, 5». Vidas, opiniones y sentencias de los filósofos más ilustres.
- Copleston, Frederick. «CAPÍTULO XXII LA TEORÍA MORAL». HISTORIA DE LA FILOSOFIA I. LIBER. p. 208.
- Zeferino González (1831-1894). «Metafísica y psicología de Platón». Historia de la filosofía § 67.
- Patricio de Azcárate (1872). «Timeo». Platón, Obras completas. p. 164.
- «Plato». www.informationphilosopher.com. Consultado el 8 de noviembre de 2019.
- Copleston, Frederick. «CAPÍTULO XXV - EL ARTE». HISTORIA DE LA FILOSOFIA I. LIBER. pp. 226-227.
- «Plato». www.informationphilosopher.com. Consultado el 8 de noviembre de 2019.
- Platón. La República, Libro VI (508 e)
- «Plato | Internet Encyclopedia of Philosophy» (en inglés estadounidense). Consultado el 4 de marzo de 2021.
- Parménides. 130e-131e; 132a-b y 133a-134e
- PLATÓN, República, Libro VII, Ed. Gredos, Madrid 1992 (Traducción de C. Eggers Lan).
- «MITO O ALEGORÍA DE LA CAVERNA». filomatrix.com.
- Plato; Platón (1998). Mitos. Siruela. ISBN 9788478444083. Consultado el 7 de septiembre de 2019.
- I, Fernando Lizana (2007). ANÁLISIS DE LA REALIDAD Y DESARROLLO HUMANO SOSTENIBLE (módulo I). EUNED. ISBN 978-9968-31-534-0. Consultado el 9 de septiembre de 2023.
- «Zeferino González / Historia de la Filosofía / 66. Teoría de Platón sobre las Ideas y el conocimiento / 1886». www.filosofia.org. Consultado el 31 de agosto de 2019.
- Platón (1871). Patricio de Azcárate, ed. Obras completas. tomo 4. Madrid. p. 304.
- «Platon - Filosofía Griega - Teoria de la Reminiscencia». www.e-torredebabel.com. Consultado el 28 de agosto de 2019.
- Vallejo, Álvaro (1996-06). Platon. Editorial Montesinos. p. 54. ISBN 9788489354173. Consultado el 28 de agosto de 2019.
- Liaño, Ignacio Gómez de (2000). Filósofos griegos, videntes judíos. Siruela. p. 78. ISBN 9788478445011. Consultado el 28 de agosto de 2019.
- «PLATÓN - FEDÓN». Librodot.
- Miguel, Cirilo Flórez (1980). La Filosofía contemporánea. Ediciones Universidad de Salamanca. ISBN 9788474811216. Consultado el 30 de agosto de 2019.
- «Platón y el Mundo de las Ideas». web.archive.org. 4 de octubre de 2013. Archivado desde el original el 4 de octubre de 2013. Consultado el 31 de agosto de 2019.
- Morente, Manuel García (1996). Obras completas. Anthropos Editorial. ISBN 9788476584996. Consultado el 30 de agosto de 2019.
- Morente, Manuel García (1996). Obras completas. Anthropos Editorial. ISBN 9788476584996. Consultado el 30 de agosto de 2019.
- «Platón y la idea del Bien | La guía de Filosofía». filosofia.laguia2000.com. Consultado el 31 de agosto de 2019.
- Gil Caballero, José Antonio (2015). «El concepto de episteme en Platón». UNIVERSIDAD COMPLUTENSE DE MADRID FACULTAD DE FILOSOFÍA Y CIENCIAS DE LA EDUCACIÓN (Madrid).
- Vives, José, (Vives Gatell), 1888-1978 (11 de enero de 1961). Episteme y doxa en la ética platónica. Universitat de Barcelona. OCLC 723608262. Consultado el 30 de agosto de 2019.
- «Infinite Regress». www.informationphilosopher.com. Consultado el 7 de noviembre de 2019.
- Mié, Fabián (00/2009). «Plato grammaticus: sobre el concepto platónico de epistēmē en la doctrina del sueńo del Teeteto». Areté 21 (1): 167-196. ISSN 1016-913X. Consultado el 28 de agosto de 2019.
- Chappell, Timothy (2013). Zalta, Edward N., ed. The Stanford Encyclopedia of Philosophy (Winter 2013 edición). Metaphysics Research Lab, Stanford University. Consultado el 28 de agosto de 2019.
- Grandes pensadores "Sócrates y Platón" Editorial Diario de la Nación 2008.
- Brown, Eric (2017). Zalta, Edward N., ed. Plato's Ethics and Politics in The Republic (Fall 2017 edición). The Stanford Encyclopedia of Philosophy.
- Platón, Timeo 44d - 70a
- Vallejo, Álvaro (1996-06). Platon. Editorial Montesinos. p. 54. ISBN 9788489354173. Consultado el 28 de agosto de 2019.
- Peña, Ignacio García (2009). El jardín del alma: mito, eros y escritura en el «Fedro» de Platón. Universidad de Salamanca. ISBN 9788478001767. Consultado el 20 de agosto de 2019.
- «La Filosofía de Platón › La antropología de Platón». www.edu.xunta.gal.
- Wong, Darren; Boo Hong Kwen (2005). Shedding Light on the Nature of Science through a Historical Study of Light (PDF). Archivado desde el original el 8 de octubre de 2011. Consultado el 17 de julio de 2011.
- «Evolución histórica de la Biología (I): de los griegos al Renacimiento». www.encuentros.uma.es. Archivado desde el original el 28 de abril de 2022. Consultado el 9 de marzo de 2020.
- Platón (27 de julio de 1988). Las leyes. Ediciones AKAL. pp. 20-21. ISBN 978-84-7600-267-4. Consultado el 3 de febrero de 2020.
- «Noble mentira y bien común. La justificación platónica del uso de la mentira como herra-mienta de gobierno del filósofo». bibliotecadigital.uca.edu.ar. Consultado el 26 de julio de 2019.
- «REPÚBLICA. Mito de los metales. - Sophipolis».
- Mosterín, Jesús. (2006). Aristóteles : historia del pensamiento. Alianza Editorial. p. 315. ISBN 84-206-5836-7. OCLC 434349812. Consultado el 11 de agosto de 2021.
- Cohen, Martin (2008). Political Philosophy: From Plato to Mao (en inglés). Pluto Press. p. 64. ISBN 978-0-7453-2471-5. Consultado el 19 de julio de 2021.
- Bassham, Gregory ( 1959-) (cop. 2018). El libro de la filosofía : de los Vedas a los nuevos ateos, 250 hitos en la historia del pensamiento. Librero. p. 70. ISBN 978-90-8998-945-1. OCLC 1123026787. Consultado el 27 de diciembre de 2019.
- Político. 268d - 274d.
- «Platon - Filosofia Griega - Politica (Formas Politicas)». www.e-torredebabel.com. Consultado el 25 de abril de 2020.
- Filosofía&Co (3 de julio de 2018). «Platón, el origen de la tradición filosófica de Occidente». Filosofía & co. Consultado el 25 de abril de 2020.
- Bruchmüller, Ulrike (2009-11). «La posibilidad del Estado ideal de Platón en la República y en las Leyes: Una alternativa a la interpretación de André Laks de la filosofía política de Platón». Diánoia 54 (63): 175-195. ISSN 0185-2450. Consultado el 19 de marzo de 2020.
- Brown, Eric (2017). Zalta, Edward N., ed. Plato’s Ethics and Politics in The Republic (Fall 2017 edición). The Stanford Encyclopedia of Philosophy. Consultado el 2 de febrero de 2020.
- Copleston, Frederick. «CAPÍTULO XXII LA TEORÍA MORAL». HISTORIA DE LA FILOSOFIA I. LIBER.
- Guthrie, Historia de la filosofía griega, V, pp. 216 - 220.
- «LA FILOSOFÍA DE PLATÓN». http://www.edu.xunta.gal/.
- Huerta, Miguel Martínez (2000). Etica con los clásicos. Plaza y Valdes. p. 85. ISBN 978-968-856-804-0. Consultado el 11 de marzo de 2020.
- Frede, Dorothea (2017). Zalta, Edward N., ed. Plato’s Ethics: An Overview (Winter 2017 edición). The Stanford Encyclopedia of Philosophy. Consultado el 2 de febrero de 2020.
- Vallejo, Alvaro (1996-06). Platon. Editorial Montesinos. p. 157. ISBN 978-84-89354-17-3. Consultado el 11 de marzo de 2020.
- Pappas, Nickolas (2017). Zalta, Edward N., ed. The Stanford Encyclopedia of Philosophy (Fall 2017 edición). Metaphysics Research Lab, Stanford University. Consultado el 11 de junio de 2019.
- Hipias Mayor, 304e.
- «Los secretos de Diotima». Guillermo Escolar || Editor.
- Pérez, Edgar Flórez (2005). Elementos de ética, filosofía, política y derecho: los vinculos entre la filosofía, el derecho, la ética y la política examinados a la luz del pensamiento de los grandes filósofos. El Nacional. p. 58. ISBN 978-980-388-252-5. Consultado el 10 de marzo de 2020.
- «Platón, Fedro o de la belleza, Obras completas de Platón». Consultado el 16 de junio de 2019.
- Copleston, Frederick. «CAPÍTULO XXV - EL ARTE». HISTORIA DE LA FILOSOFIA I. LIBER. p. 225.
- Ion (534a)
- Mosterín, Jesús. (2006). Aristóteles : historia del pensamiento. Alianza Editorial. p. 59. ISBN 84-206-5836-7. OCLC 434349812. Consultado el 11 de agosto de 2021.
- Fedro (265a – c)
- República. 603b.
- Mosterín, Jesús. (2006). Aristóteles : historia del pensamiento. Alianza Editorial. pp. 56, 142. ISBN 84-206-5836-7. OCLC 434349812. Consultado el 11 de agosto de 2021.
- Platón (27 de julio de 1988). Las leyes. Ediciones AKAL. pp. 29-30. ISBN 978-84-7600-267-4. Consultado el 3 de febrero de 2020.
- «On Plato's Theatrocracy in his work, "Law"». www.cscd.osaka-u.ac.jp. Archivado desde el original el 24 de enero de 2021. Consultado el 28 de mayo de 2020.
- Chuaqui, Carmen (2001). Ensayos sobre el teatro griego. UNAM. p. 24. ISBN 978-968-36-9187-3. Consultado el 28 de mayo de 2020.
- Copleston, Frederick. «CAPÍTULO XXV - EL ARTE». HISTORIA DE LA FILOSOFIA I. LIBER. pp. 226-227.
- Alcoberro i Pericay, Ramón, 1957- (2015). Platón : las respuestas más vigentes a las grandes preguntas sobre el conocimiento, la ética y la justicia. RBA. p. 117. ISBN 9788447383139. OCLC 928967793. Consultado el 28 de agosto de 2019.
- Ledesma, José Guadalupe de la Mora (1981). Esencia de la filosofía de la educación. Editorial Progreso. p. 129. ISBN 978-968-436-141-6. Consultado el 25 de abril de 2020.
- Ferrari, Franco. «El “mito” del demiurgo y la interpretación del Timeo». Cuadernos de filosofía (Universidad de Salerno (Italia)). ISSN 0590-1901.
- Timeo, 33b y Fedón, 110b-c
- Aristóteles (2008). Acerca del cielo: Meteorológicos (Daniel Riaño, trad.). Gredos. p. 146 (Acerca del cielo, 293b-30). ISBN 84-249-1831-2. OCLC 640206869. «Nota de pie de página número 238: "Timeo 40b. Sería ésta una de !as primeras teorías en afirmar la existencia de un movimiento de rotación de la tierra en tomo a su eje (coincidente, para Platón y para Aristóteles, con el eje del universo)." ».
-
"Por esta causa, por tanto, surgieron las estrellas fijas, que son seres vivos divinos e inmortales que giran según lo mismo en el mismo punto y permanecen siempre. Las que tienen un punto de retorno y un curso errático, como fue descrito más arriba, nacieron como fue dicho. Construyó la tierra para que sea nodriza nuestra y, por medio de su rotación alrededor de) eje que se extiende a través del universo, guardia y artesana de la noche y del día, la primera y más anciana de las divinidades que hay en el universo."Timeo, 40b
-
"— Conque - prosiguió él- estoy convencido yo, lo primero, de que, si está en medio del ciclo siendo esférica, para nada necesita del aire ni de ningún soporte semejante para no caer, sino que es suficiente para sostenerla la homogeneidad del cielo en sí idéntica en todas direcciones y el equilibrio de la tierra misma. Pues un objeto situado en el centro de un medio homogéneo no podrá inclinarse más ni menos hacia ningún lado, sino que, manteniéndose equilibrado, permanecerá inmóvil."Fedón, 109a
- Fedro, 247a
- «Filosofia: cosmología platónica, por Pablo Melogno». cibernous.com. Consultado el 25 de abril de 2020.
- Timeo, 55 d.
- Ballen Molina, M. (2010). «La pedagogía en los diálogos de Platón» (PDF). Revista Diálogos de Saberes (unirioja): 35-54. Consultado el 19 de septiembre de 2023.
- García Casanova, M. (2008). «El pensamiento pedagógico de Platón» (PDF). Revista Panamericana de pedagogía (up.edu.mx) 12: 77-93. Consultado el 19 de septiembre de 2023.
- Winfried Bohm (2010). La historia de la pedagogía. Desde Platón hasta la actualidad (1ª edición). Eduvim.
- Zarama Arias, J. (2018). Filosofías de la juventud: prescripción, descripción y enunciación, tres sendas para el estudio de la juventud en la filosofía de occidente (Tesina de Licenciatura.). Universidad de la Salle. Consultado el 19 de septiembre de 2023.
- Banchio L. La educación según Platón pdf. utel.edu.mx. Consultado el 19 de septiembre de 2023.
- «Libro II (Aristipo)». Vida de los más ilustres filósofos griegos (Vol. 1). Barcelona: Orbis. 1985. pp. pp. 94-95.
- Sloterdijk, 2010, p. 17.
- Bassham, Gregory ( 1959-) (cop. 2018). El libro de la filosofía : de los Vedas a los nuevos ateos, 250 hitos en la historia del pensamiento. Librero. p. 148. ISBN 978-90-8998-945-1. OCLC 1123026787. Consultado el 27 de diciembre de 2019.
- Bassham, Gregory ( 1959-) (cop. 2018). El libro de la filosofía : de los Vedas a los nuevos ateos, 250 hitos en la historia del pensamiento. Librero. p. 72. ISBN 978-90-8998-945-1. OCLC 1123026787. Consultado el 27 de diciembre de 2019.
- «Platonism in Islamic philosophy». www.muslimphilosophy.com. Consultado el 15 de julio de 2019.
- Walker, Paul E. (1994). «Platonisms in Islamic Philosophy». Studia Islamica (79): 5-25. ISSN 0585-5292. doi:10.2307/1595834. Consultado el 15 de julio de 2019.
- «HISTORIA DE LA FILOSOFIA - Platon - Influencias y repercusiones». www.e-torredebabel.com. Consultado el 23 de febrero de 2020.
- Bassham, Gregory ( 1959-) (cop. 2018). El libro de la filosofía : de los Vedas a los nuevos ateos, 250 hitos en la historia del pensamiento. Librero. p. 194. ISBN 978-90-8998-945-1. OCLC 1123026787. Consultado el 27 de diciembre de 2019.
- Chapoutot, Johann (2018). La revolución cultural nazi. Madrid: Alianza Editorial. pp. 22-43. ISBN 978-84-9181-243-2.
- Einstein, Albert (1949). "Remarks to the Essays Appearing in this Collective Volume". In Schilpp (ed.). Albert Einstein: Philosopher-Scientist. The Library of Living Philosophers. 7. MJF Books. pp. 663–688.
- Hughes, Aaron W. (7 de mayo de 2012). The Cambridge History of Jewish Philosophy. Cambridge University Press. pp. 224-251. ISBN 978-0-521-85243-2. Consultado el 12 de mayo de 2020.
- Jeria Soto, Patricio (00/2010). «Diógenes de Sínope: Una reflexión sobre la problemática del lenguaje filosófico». Byzantion nea hellás (29): 45-54. ISSN 0718-8471. doi:10.4067/S0718-84712010000100003. Consultado el 3 de marzo de 2020.
- «Platón en el Diccionario soviético de filosofía». www.filosofia.org. Consultado el 12 de mayo de 2020.
- Dijksterhuis, Eduard Jan, (1892-1965). (cop. 1986). The mechanization of the world picture Pythagoras to Newton. Princeton University Press. ISBN 0691084033. OCLC 490398636. Consultado el 8 de septiembre de 2019.
- «Plato». Gazetteer of Planetary Nomenclature (en inglés). Flagstaff: USGS Astrogeology Research Program. OCLC 44396779.
- Web de jpl. «(5451) Plato».
Bibliografía
Obra completa
- Platón (2003). Diálogos. Obra completa en 9 volúmenes. Madrid: Gredos. ISBN 978-84-249-1487-5.
- — (2003). Diálogos. Volumen I: Apología. Critón. Eutifrón. Ion. Lisis. Cármides. Hipias menor. Hipias mayor. Laques. Protágoras. Madrid: Gredos. ISBN 978-84-249-0081-6.
- — (2003b). Diálogos. Volumen II: Gorgias. Menéxeno. Eutidemo. Menón. Crátilo. Madrid: Gredos. ISBN 978-84-249-0887-4.
- — (2003c). Diálogos. Volumen III: Fedón. Banquete. Fedro. Madrid: Gredos. ISBN 978-84-249-1036-5.
- — (2003d). Diálogos. Volumen IV: República. Madrid: Gredos. ISBN 978-84-249-1027-3.
- — (2003e). Diálogos. Volumen V: Parménides. Teeteto. Sofista. Político. Madrid: Gredos. ISBN 978-84-249-1279-6.
- — (2003f). Diálogos. Volumen VI: Filebo. Timeo. Critias. Madrid: Gredos. ISBN 978-84-249-1475-2.
- — (2003g). Diálogos. Volumen VII: Dudosos. Apócrifos. Cartas. Madrid: Gredos. ISBN 978-84-249-1478-3.
- — (2003h). Diálogos. Volumen VIII: Leyes (Libros I-VI). Madrid: Gredos. ISBN 978-84-249-2240-5.
- — (2003i). Diálogos. Volumen IX: Leyes (Libros VII-XII). Madrid: Gredos. ISBN 978-84-249-2241-2.
- — (2011). Antonio Alegre Gorri, ed. Obra completa. Biblioteca de Grandes Pensadores. Madrid: Gredos.
- Volumen I. ISBN 9788424919092.
- Volumen II. ISBN 9788424919436.
Bibliografía analítica
- Bury, R. G. (1910). «The Ethics of Plato». abril. The International Journal of Ethics XX (3): 271-281, University of Chicago Press.
- Guthrie, William Keith Chambers (1988). Historia de la filosofía griega. Madrid: Gredos. ISBN 978-84-249-0947-5.
- — (1988c). Historia de la filosofía griega. Volumen III: Siglo V. Ilustración. Trad. castellana de Rodríguez Feo. Madrid: Gredos.
- — (1988d). Historia de la filosofía griega. Volumen IV: Platón, el hombre y sus diálogos, primera época. Trad. castellana de Vallejo Campos y Medina González. Madrid: Gredos. ISBN 978-84-249-1440-0.
- —. Historia de la filosofía griega. Volumen VI. Introducción a Aristóteles. Trad. castellana de Medina González. Madrid: Gredos.
- — (1988e). Historia de la filosofía griega. Volumen V: Platón, segunda época y la Academia. Madrid: Gredos. ISBN 978-84-249-1500-1.
- Laercio, Diógenes (1940). Vidas de los filósofos más ilustres. Trad. de Ortiz Sanz. Buenos Aires: Perlado.
- Robin, Léon (2009). Platon. PUF. París: Quadrige.
- Léon Robin (1866 - 1947): profesor de historia de la filosofía antigua en la Sorbona desde 1924 hasta 1936.
- Ross, W. D. (1993). Teoría de las Ideas de Platón. Madrid: Cátedra.
- Sloterdijk, Peter (2010). Temperamentos filosóficos. Madrid: Siruela. ISBN 978-84-9841-394-6.
- Whitehead, Alfred North. Proceso y realidad. Ediciones Atalanta.
Enlaces externos
Wikimedia Commons alberga una categoría multimedia sobre Platón.
Wikiquote alberga frases célebres de o sobre Platón.
Wikiversidad alberga proyectos de aprendizaje sobre Platón.
Wikisource contiene obras originales de o sobre Platón.
Varios autores (1910-1911). «Plato». En Chisholm, Hugh, ed. Encyclopædia Britannica. A Dictionary of Arts, Sciences, Literature, and General information (en inglés) (11.ª edición). Encyclopædia Britannica, Inc.; actualmente en dominio público.
- DIÓGENES LAERCIO: Vidas, opiniones y sentencias de los filósofos más ilustres; III: Platón.
- Texto español en la Biblioteca Virtual Miguel de Cervantes.
- Texto español en Wikisource.
- Texto griego en Wikisource.
- APULEYO: Sobre la doctrina de Platón.
- APULEYO: Tratado del dios de Sócrates.
- Texto francés en el sitio de Philippe Remacle: trad. de V. Bétolaud; ed. en París.
- Sobre Platón en el sitio Philosophica, enciclopedia de filosofía.
- Desde el ser de Parménides a lo bello en sí de Platón: texto.
- AZCÁRATE, Patricio de : Observaciones sobre el orden de los diálogos de Platón.
- MARTIN, Thomas R.: An Overview of Classical Greek History from Mycenae to Alexander (Panorama de la historia de la Grecia Antigua desde la época micénica hasta la de Alejandro); texto inglés con índice electrónico en el Proyecto Perseus.
- Véanse este apartado y los siguientes: The Life of Plato (La vida de Platón).
- TEÓN DE ESMNIRNA: Exposición de conocimientos matemáticos útiles para la lectura de obras de Platón (Τῶν κατὰ μαθηματικὴν χρησίμων εἰς τὴν τοῦ Πλάτωνος ἀνάγνωσιν; Expositio rerum mathematicarum utilium ad Platonem legendum).
- Texto francés, con introducción y anotaciones en este idioma, en el sitio de Ph. Remacle: trad. de Jean Dupuis; Hachette, 1892.
- Obras completas de Platón en español; en el sitio Filosofía.
- Omnia Platonis Opera, Venecia, 1513.
- Texto griego en el sitio InterClassica, de la Universidad de Murcia.
- Textos griegos en Wikisource.
- Textos griegos en el sitio de la Bibliotheca Augustana (Augsburgo).
- Omnia Platonis Opera, Venecia, 1513.
- PLATÓN: Cartas.
- Texto francés, con introducción y anotaciones en este idioma, en el sitio de Ph. Remacle: trad. de Victor Cousin; ed. en París. Los números en azul entre corchetes son rótulos activos que sirven para cambiar al griego.
- Texto griego en el mismo sitio. Los números en azul entre corchetes son rótulos activos que sirven para cambiar a la traducción francesa de Cousin.
- Texto francés, con introducción y anotaciones en este idioma, en el sitio de Ph. Remacle: trad. de Victor Cousin; ed. en París. Los números en azul entre corchetes son rótulos activos que sirven para cambiar al griego.
- PLUTARCO: Moralia, XIII, 69: Cuestiones platónicas (Πλατωνικά ζητήματα - Platonicae quaestiones).
- Texto, en el sitio del Proyecto Perseus, de la traducción inglesa corregida y editada por William W. Goodwin, y publicada en 1874.
- Reproducción, en el Proyecto Persus, del texto griego fijado por Gregorius N. Bernardakis en 1895.
- William W. Goodwin (William Watson Goodwin, 1831 - 1912): clasicista estadounidense, profesor de griego de la Universidad de Harvard.
- Gregorius N. Bernardakis (Gregorios N. Bernardakis: Γρηγόριος Ν. Βερναρδάκης; translit.: Grigorios N. Vernardakis; neolatín: Gregorius N. Bernardakis; 1848 - 1925): filólogo y paleógrafo griego.
- Texto, en el sitio del Proyecto Perseus, de la traducción inglesa corregida y editada por William W. Goodwin, y publicada en 1874.
- NAGY, Gregory: Homer the Classic in the Age of Plato (Homero el clásico en la época de Platón), en Homer the Classic (Homero el clásico), 2008.
- Texto, en inglés, en el sitio del CHS.
- Para las citas: Nagy, Gregory. 2008. Homer the Classic. Hellenic Studies Series 36. Washington, DC: Center for Hellenic Studies.
- Texto, en inglés, en el sitio del CHS.
- CLAY, Diskin: Plato Philomythos (Platón el mitófilo), en The Cambridge Companion to Greek Mythology (Vademécum de Cambridge de la mitología griega), edición preparada por Roger D. Woodard, Cambridge University Press, 2009.
- Reproducción en facsímil electrónico en el sitio del Internet Archive.
- Roger D. Woodard: profesor de Clásicas y de Lingüística de la Universidad de Búfalo.
- Reproducción en facsímil electrónico en el sitio del Internet Archive.
- Platón en el Proyecto Perseus.
- Platón en el Diccionario soviético de filosofía.
- Platón en el proyecto Filosofía en español.
- Biografía de Platón en el proyecto Filosofía en español.

